生态补水用再生水 污泥减量还可发电:全国首批“污水处理绿色低碳标杆厂”盘点
污水千人大会 water8848 
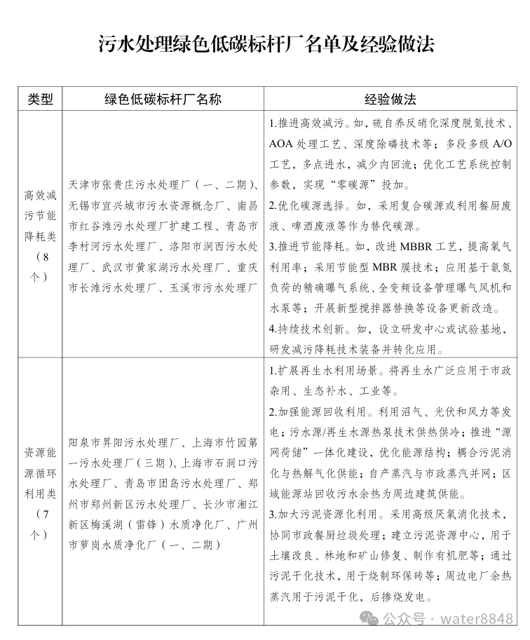
全国首批“污水处理绿色低碳标杆厂”的盘点如下:
一、总体情况
2024年,国家发展改革委、住房城乡建设部联合公布了全国首批污水处理绿色低碳标杆厂名单,在全国范围内评选出四大类45个标杆厂。这些标杆厂在高效减污节能降耗、资源能源循环利用、技术管理协同创新等方面展现出卓越成效,为推动污水处理行业绿色低碳转型树立了典范。
二、标杆厂 
    
        - 
        
 
- 
        
 
- 
        
 
- 
        
 
 
    
三、意义与影响
全国首批“污水处理绿色低碳标杆厂”的评选和公布,对于推动污水处理行业绿色低碳转型具有重要意义。这些标杆厂在减污降碳、资源能源循环利用、技术管理协同创新等方面树立了典范,为同行业提供了可借鉴的经验和做法。同时,这些标杆厂的评选也有助于提升整个污水处理行业的能效水平和降碳能力,为实现碳达峰、碳中和目标贡献力量。
综上所述,全国首批“污水处理绿色低碳标杆厂”在推动污水处理行业绿色低碳转型方面发挥了重要作用。这些标杆厂通过创新技术、优化管理、数字化转型等措施,实现了减污降碳、资源能源循环利用等目标,为同行业树立了典范。
成都市第九再生水厂成功入选国家污水处理绿色低碳标杆厂
 
 
12月4日,记者从成都市发展改革委获悉,近日,成都市第九再生水厂被国家发展改革委、住房城乡建设部遴选为“技术管理协同创新污水处理绿色低碳标杆厂”。成都市第九再生水厂作为全国一次性建成单体规模最大的污水处理厂,秉持数字化、低碳化、公园化、资源化理念,不断驱动污水处理转型升级。自建成之日起便满负荷运行,最高出水量可达110.67 万m³/d,负荷率达到110%,近三年出水水质达标率、污泥无害化处置率均达到100%。2024年,成都市第九再生水厂出水水质远优于现执行标准《四川省岷江、沱江流域污染物排放标准》,其中氨氮、TP、COD、BOD5等污染物指标平均浓度可达《地表水环境质量标准》的Ⅲ类水质标准;能耗药耗处于较低水平,其中乙酸钠药剂单耗为1.359 gCOD/m³,电单耗为0.25 kWh/m³。同时,成都市第九再生水厂还积极推动再生水多维度资源开发利用,利用再生水热能,依托水源热泵技术,集中制冷供暖功能面积约3000㎡,总冷负荷近400kW,总热负荷近250kW;同步推进光伏发电项目,装机容量6MW,建成后年均发电量约459万度。再生水厂脱水后污泥采用“半干化+焚烧”的处置工艺,有效实现了污泥处置稳定化、减量化、无害化和资源化。
 
 
生态补水用再生水 污泥减量还可发电
 
 
桥北污水处理厂入选全国首批“污水处理绿色低碳标杆厂”名单南报网讯(记者 张恺) 近期,南京水务集团江苏金陵环境股份有限公司下辖桥北污水处理厂入选全国首批“污水处理绿色低碳标杆厂”名单,是全市唯一入选的污水处理厂。昨天,记者来到桥北污水处理厂,探访该厂在绿色低碳运行方面有何“秘诀”。桥北污水处理厂厂长臧千里告诉记者,城市生活污水经过预处理、生物处理、深度处理和消毒程序后,“摇身一变”成了有利用价值的水资源,可用于景观补水、保洁和绿化。除了杏湖公园,桥北片区的吨粮河、中心河、引水河使用的都是来自桥北污水处理厂的再生水进行生态补水。该厂每天产生约20万吨再生水,其中约10万吨进入杏湖公园,6万多吨进入其他河道,再加上厂内生产用水,资源化利用率已超过80%。污水处理过程中会产生大量污泥。以桥北污水处理厂为例,平均每天产生125吨污泥。这些污泥如果采用填埋法处置,不仅占用土地资源,对环境也不利。如今,污泥经过处置被运送至电厂与煤掺烧用于发电,可相应减少煤的用量,进而减少碳排放。同时,桥北污水处理厂一直在研究污泥减量低碳新工艺。“污泥少了,自然就可以减少污泥处置量,这也是减少碳排放。”臧千里说。通过往生化池体里添加微球载体,改变活性污泥生化系统的微生物结构,从而从源头减少污泥;此外,通过脱水机低温干化,可以减少污泥的含水率,让污泥更“纯”,从而节约处置成本,在与煤掺烧时效率也更高。今年南京水务集团还在污水处理厂开展“光伏+”建设,在桥北污水处理厂,记者看到在污水处理构筑物上,已安装了钢支柱,接下来,光伏板将在构筑物上“安家”。臧千里说,桥北污水处理厂将完成光伏板的竣工验收,该厂安装的光伏板为3.87兆瓦,在晴朗的白天,其产生的发电量可基本覆盖全厂的生产用电。记者在采访中了解到,此次全国共有45家污水处理厂入选第一批名单,桥北污水处理厂是南京首个入选名单的污水处理厂。污水处理既是深入打好污染防治攻坚战的重要抓手,也是推动温室气体减排的重要行业。南京水务集团将以桥北污水处理厂为范本,打造南京“样板”,推动污水处理行业向着绿色、低碳、智慧的道路转型。
 
 
国家发展改革委发布45个污水处理绿色低碳标杆厂名单
 
 
 
 
 
 
  11月7日,国家发展改革委发布关于污水处理绿色低碳标杆厂名单的公示,名单显示:高效减污节能降耗类8个、资源能源循环利用类7个、技术管理协同创新类14个、综合示范类16个。
 
 
桥北污水处理厂入选国家第一批“污水处理绿色低碳标杆厂名单”
 
 
龙虎网讯(记者 孙雪)近日,国家发展和改革委员会、住房城乡建设部联合公布全国首批污水处理绿色低碳标杆厂名单,在全国范围内评选出四大类45个标杆厂。南京市桥北污水处理厂以其“厂网河湖”一体化等方面的优良举措和实践应用,入选技术管理协同创新类名单,为南京唯一入选单位。此次“污水处理绿色低碳标杆厂”通过省市推荐,由国家发展改革委、住房和城乡建设部组织专家评审和地方复核最终确定,优选我国污水处理领域减污降碳的领先案例,发挥引领示范作用,推动行业绿色低碳转型,助力美丽中国建设。
 
 

 
 
桥北污水处理厂位于南京江北新区沿江街道浦泗公路与滨江大道交叉口西南角,占地面积约10.59公顷,地上式污水处理厂,设计规模20万吨/天。主要处理生活污水,是江北新区最大的污水处理厂。工程分两期建设,一期工程(10万吨/天)2013年11月正式投入运行;二期工程(10万吨/天)于2018年11月开工建设,2020年12月底通水运行。服务面积约120.6平方公里,服务人口近期40.8万,远期75.0万,占江北新区总生活污水处理量的50%以上。
 
 

 
 
桥北污水处理厂在其建设成效、示范效益、可持续发展路径等方面,展现出优秀的可向同行业推广的经验做法及示范成效,包括“厂网河湖”一体化运行模式、节碳措施实践、再生水资源循环利用、BARMS污泥减量化等低碳新工艺研究与应用、“光伏+”等替碳技术探索与规划等。桥北污水处理厂采用的主要工艺是改良型AAO,出水目前执行《城镇污水处理厂污染物排放标准》(GB18918-2002)一级A标准,2026年3月28日起开始执行《城镇污水处理厂污染物排放标准》江苏省地方标准(DB32/4440-2022)中B标准。污泥采用带式浓缩脱水一体机进行机械脱水,脱水后污泥含水率降至80%以下,最后进行无害化处置,资源化利用率达到100%。桥北污水处理厂设计总处理规模20万吨/天,目前桥北污水处理厂再生水主要用于杏湖公园和沿江街道片区河道生态补水、厂内生产用水和绿化景观,其中,尾水10万吨/天补水杏湖湿地公园,剩余部分排向1.7公里外的石头河。实际再生水用量逐步增加,实际再生水回用率达80%,对区域水资源循环利用和节能减排发挥着积极作用。石头河水质执行《地表水环境质量标准》(GB3838-2002)Ⅳ类标准,最终受纳水体为长江南京段,其水质执行《地表水环境质量标准》(GB3838-2002)Ⅱ类标准。除外部生态补水外,厂内再生水利用率大幅提升,生产用水基本全部实现了中水回用,包括药剂配制、设备冲洗、绿化景观等。桥北污水处理厂先后将脱水机冲洗水、阳离子PAM配药用水、PAC稀释用水、细格栅内部和外部冲洗水全部由自来水改为中水,并增加了加压系统,保证冲洗压力和水压稳定,使用效果较好,大大节省了自来水用量,且可以避免停水或自来水供应故障对生产的影响。厦门市政环科公司两座水质净化厂入选国家部委“污水处理绿色低碳标杆厂”名单人民网厦门12月14日电 近日,国家发展和改革委员会(以下简称国家发展改革委)、住房和城乡建设部(以下简称住建部)公示了全国首批具有代表性的污水处理绿色低碳标杆厂名单和经验做法。厦门市政集团旗下市政环科公司(以下简称“厦门市政环科公司”)所属两座水质净化厂榜上有名,成为污水处理绿色低碳标杆厂。据悉,“污水处理绿色低碳标杆厂”概念2023年被首次明确提出,同年12月,国家发展改革委、住建部、生态环境部联合印发《关于推进污水处理减污降碳协同增效的实施意见》(以下简称《实施意见》)并指出,我国生态文明建设进入以降碳为重点战略方向的关键时期,到2025年要建成100座能源资源高效循环利用的污水处理绿色低碳标杆厂。为落实《实施意见》,国家发展改革委、住建部开展遴选工作,以发挥引领示范作用,推动行业绿色低碳转型,助力美丽中国建设。今年6月,两部委办公厅联合印发有关通知,要求省级发展改革部门会同住房城乡建设主管部门组织申报和审核推荐一批具有代表性的污水处理厂,后经两部委组织专家评审和地方复核,最终四大类45个项目入选。福建省共有两家单位入选,全部来自厦门市政环科公司运营的前埔水质净化厂和高崎水质净化厂——前埔水质净化厂入选技术管理协同创新类标杆厂,高崎水质净化厂则作为综合示范类项目入选。其中,前者位于美丽的厦门岛东部、环岛干道西南侧,处理规模达40万吨/日,服务面积约56.6平方公里,服务人口约为120万人。该水质净化厂依托信息化平台,实施重点耗能设备能源监控管理,深入挖掘工艺模型应用潜能,开发智慧运管平台,建立统一的多级递阶结构模型,实现污水处理厂由“经验管理”向“智能管理”转型,实现节能降耗低碳运行。不仅如此,前埔水质净化厂三期箱体还开展智能巡检装备技术与管理平台研发,依托智能算法和高精度硬件,建成功能模块化、信息集成化、管理统一化的一站式智能巡检管理平台,以“数字化”智慧赋能和全新巡检模式,提高运管效率及生产运行的安全稳定性,降低生产运行风险。前埔水质净化厂三维水厂巡检系统。厦门市政环科污水公司供图而高崎水质净化厂位于厦门岛东北部,地处拥有绝美海岸线风光的环岛北路西侧,总规划规模50万吨/日,现阶段处理规模为20万吨/日,服务面积约38平方公里,服务人口约为62.5万人。“因地制宜,致力打造悦海生态花园式污水处理厂。”工作人员介绍,高崎水质净化厂始终将“生态优先、绿色发展”的理念贯穿于建设与运行管理全过程,“上层公园、中层运维、下层净水”,将城市功能、运营维护、污水处理进行上下叠合,实现了土地资源的高效利用,与周边环境良好融合,构建了全新的生态空间。此外,这座水质净化厂还积极推动数字赋能“高效节能运管模式”,即通过物联网、云计算、监控安防、工业自动化控制等一系列技术手段,建立起“一张图”集中运管,高效节能智能平台,提高工艺、设备运行的自动信息化水平,降低了成本,打造更精准、更细致、更高效、更便捷、更精简的运营管理体系。“此次入选的两座污水处理厂,是市政环科公司在绿色低碳道路上探索和实践并取得良好成效的缩影。”厦门市政环科公司有关负责人表示,公司始终坚持把生态优先、绿色发展理念贯穿污水处理设施建设和运行管理全过程,致力于打造低碳、智慧、美观、安全、高效的“环境友好型、资源集约型”污水处理设施,通过技术创新和精细化运营等手段,实现了污水高效处理和资源循环利用。接下来,厦门市政环科公司将持续深学笃行习近平生态文明思想的“厦门实践”,坚持绿色低碳发展理念,进一步加大科技创新力度、推动绿色低碳转型,积极探索节能降耗、提质增效的新模式,推动更多先进的低碳技术和产品应用于水质净化厂,打造出更多绿色低碳标杆水厂,为厦门生态环境保护、促进可持续发展贡献更多市政力量。(余乃鎏 陈瑞琦 白佳宏)
 
 
全国首批!全省唯一!涧西这里上榜…
 
 
11日,洛报融媒记者从洛阳市城市管理局获悉,国家发展改革委、住房城乡建设部近日联合发布全国首批污水处理绿色低碳标杆厂名单,洛阳市涧西污水处理厂获评高效减污节能降耗类污水处理绿色低碳标杆厂。
据悉,全国仅有8座污水处理厂入围高效减污节能降耗类污水处理绿色低碳标杆厂,涧西污水处理厂系河南省唯一入选者。
  涧西污水处理厂是洛阳市第一座城市污水处理厂,始建于1998年。目前,涧西污水处理厂运营规模30万吨/日,服务人口约95万人,厂区出水执行标准为《河南省黄河流域水污染物排放标准》(DB41/2087-2021)一级标准。
  近年来,为加快推进污水处理行业减污降碳协同增效,洛阳市城市管理局督导涧西污水处理厂将绿色低碳理念贯穿于企业运营全流程,通过提标改造、优化工艺、资源化利用等环节,持续提升资源利用率,积极探索“智能降耗”途径。2019年12月,涧西污水处理厂以自发自用模式引入光伏发电项目,年均计划发电量70万千瓦时,可减少二氧化碳排放约600吨,节约标准煤约216吨,实现了良好的经济效益和社会效益。同时,涧西污水处理厂积极推行各项节能技改,对低效、高耗的水泵、风机等设备及时重置更换,并鼓励员工参与各项技术创新活动,以技改促降耗,取得显著成效。
污水处理厂是水环境治理的重要环节。据了解,2023年,“污水处理绿色低碳标杆厂”的概念被首次明确提出。根据有关要求,到2025年将建成100座能源资源高效循环利用的污水处理绿色低碳标杆厂。
常州市江边污水处理厂获评全国首批“污水处理绿色低碳标杆厂”近日,国家发展改革委、住房城乡建设部发布了全国首批45家污水处理绿色低碳标杆厂名单,常州市江边污水处理厂位列其中。为加快推进污水处理行业减污降碳协同增效,常州市江边污水处理厂将绿色低碳理念贯穿于规划、设计、建设和运行全过程。依托“源厂站网”、“规建管养”一体化管理机制,一次征地、分期建设、合理布局、前瞻设计。优化工艺选择、设备选型、资源化利用等环节,运行高品质再生水2400吨/天、水源热泵4万吨/天、生态补水12万吨/天、人工湿地4万吨/天等再生水回用项目。在建江边五期工程首次采用规模化、集约化污泥厌氧消化、光伏发电、水源热泵、高品质再生水利用等多项污水、污泥资源化利用技术。同时实施进水预警、过程诊断、出水把控的全系统精细化管理,开展温室气体监测及碳排放核算,探索有效节能降耗路径。构建数据中台,建设智慧污水处理厂管理平台、运行管理系统及能源管理系统等,实施优化精确曝气等措施,不断深化数字化转型,实施智能化管理。努力将江边污水厂打造成能源资源厂,创造城市全新“水”“电”“气”“暖”,构建污水处理能源利用新格局。据了解,2023年,“污水处理绿色低碳标杆厂”的概念被首次明确提出。污水处理是推动温室气体减排的重要领域,“标杆厂”遴选的表面是污水处理厂,但实际上考核的是整个城市的污水治理体系。按照国家发改委要求,到2025年,全国污水处理行业减污降碳协同增效取得积极进展,能效水平和降碳能力持续提升,将建成100座能源资源高效循环利用的污水处理绿色低碳标杆厂。通讯员 杨宽 扬子晚报/紫牛新闻记者 马奔太原市城南污水处理厂荣膺全国首批“污水处理绿色低碳标杆厂”本报讯 11月29日从市城管局城市排水管理中心了解到,国家发展改革委与住房城乡建设部日前联合揭晓了首批“污水处理绿色低碳标杆厂”名单,太原市城南污水处理厂凭借其卓越的污水处理能力和绿色低碳的运营模式,成功跻身全国45座“污水处理绿色低碳标杆厂”之列。自2021年起,太原市城南污水处理厂开启了创新升级之路。该厂被划分为多个标准化的工艺单元,每个单元都设定了明确的巡视要求、故障库及解决方案。通过引入先进的管理系统,各生产角色得以紧密串联,实现了运营的精细化和管理的量化,不仅提升了工作效率,更确保了污水处理的稳定和高效。在技术创新方面,太原市城南污水处理厂同样不遗余力。人机交互系统的引入,为水厂的运行人员提供了强大的决策支持。通过智能化的数据分析和预测,运行人员能够更准确地判断水质状况,及时调整处理策略,从而实现了管控效能的显著提升。这一技术的应用,不仅降低了可运营成本,更使得厂区的电药费用同比下降了5%以上,年节约成本高达300万元。据了解,2023年,“污水处理绿色低碳标杆厂”的概念被首次明确提出。污水处理是推动温室气体减排的重要领域,“标杆厂”遴选的表面是污水处理厂,但实际上考核的是整个城市的污水治理体系。按照国家发改委要求,到2025年,全国污水处理行业减污降碳协同增效取得积极进展,能效水平和降碳能力持续提升,将建成100座能源资源高效循环利用的污水处理绿色低碳标杆厂。(任晓明)
 
 
重庆两污水处理厂入选全国首批绿色低碳标杆厂
 
 
近日,国家发展和改革委员会与住房和城乡建设部联合发布了首批“污水处理绿色低碳标杆厂”名单,重庆市三峡水务有限责任公司长滩污水处理厂、九曲河污水处理厂成功入选,成为全国首批45座入选的污水处理厂之一。九曲河污水处理厂是重庆市首个污水处理领域标准化试点项目,设计处理规模为10万吨/天。该污水处理厂将物联网、大数据等技术与污水处理进行深度耦合,开展一系列数字化、智能化改造,逐步形成精细化运营管理模式,显著提升了污水处理系统对水量波动和水质变化的适应能力,确保出水水质稳定达一级A标准,部分指标达到地表水环境Ⅲ类标准。该厂还深入运用大数据分析和模型算法技术,将工厂能耗降低19%、药耗降低5%。长滩污水处理厂通过优化曝气模式、调整内回流控制、改善碳源投加方式等精细化管理手段,结合数智化技术的充分应用,实现了电量、除磷剂、碳源单耗同比减少8.9%、21.3%、12.3%,节约成本约100万元,在提升出水水质、改善梁滩河流域水环境质量的同时,实现了企业降本增效、绿色低碳发展。近日,国家发展改革委环资司、住房城乡建设部城建司联合公示了一批污水处理绿色低碳标杆厂名单及经验做法,其中,重庆市长滩污水处理厂和重庆市九曲河污水处理厂上榜,成为全国污水处理行业的绿色低碳典范。此次公示的污水处理绿色低碳标杆厂共45个,分为高效减污节能降耗类、资源能源循环利用类、技术管理协同创新类和综合示范类四大类。重庆两家上榜企业中,长滩污水处理厂荣获高效减污节能降耗类标杆厂称号,而九曲河污水处理厂则荣获综合示范类标杆厂称号。资料显示,长滩污水处理厂位于龙凤桥街道长滩村,于2016年建设,工程总投资2.95亿元,总用地面积0.14平方公里。长滩污水处理厂、玉溪市污水处理厂、青岛市李村河污水处理厂等8家污水处理企业一起进入“高效减污节能降耗类”榜单,其经验做法可圈可点。这些企业积极推进高效减污技术,采用硫自养反硝化深度脱氮技术、AOA处理工艺、深度除磷技术等先进技术,实现了污水的高效处理。同时,通过优化工艺系统控制参数,实现了“零碳源”投加,进一步降低了处理成本。在节能降耗方面,长滩污水处理厂改进了MBBR工艺,提高了氧气利用率,并采用节能型MBR膜技术、基于氨氮负荷的精确曝气系统以及全变频设备管理曝气风机和水泵等措施,有效降低了能耗。此外,该厂还持续进行技术创新,设立研发中心或试验基地,研发减污降耗技术装备并转化应用,为行业树立了榜样。重庆市九曲河污水处理厂坐落于重庆北部新区,设计处理能力为日处理污水10.00万立方米,以其综合示范效应赢得了业界的广泛认可。九曲河污水处理厂、北京市高安屯再生水厂、上海市泰和污水处理厂等16家企业进入了“综合示范类”榜单。该厂不仅推进高效减污节能降耗新技术新工艺的应用,还大力开展资源能源回收利用,实现了资源的最大化利用。在技术管理协同创新方面,九曲河污水处理厂积极探索新的管理模式机制,推动污水收集处理全过程减污降碳协同增效。此外,该厂还探索开展碳排放评估及核算工作,为行业提供了可借鉴的碳排放管理经验。再生水是城市“第二水源”,其高效利用是增加水资源供给、缓解水资源供需矛盾的重要举措。2020年首府实施《呼和浩特市再生水利用管理条例》以来,有效规划再生水利用,在防治水污染、改善水环境、实现水资源可持续利用等方面具有重要意义。呼和浩特市以中心城区为试点范围,兼顾周边旗县主要园区再生水用水需求,大力开展再生水利用配置试点工作,再生水利用成效显著。作为黄河流域典型缺水城市,2022年12月,呼和浩特市入选国家首批典型地区再生水利用配置试点城市。2024年2月,呼和浩特市被选为第二批区域再生水循环利用试点城市。今年7月,国家发展和改革委员会、住房和城乡建设部、水利部下发《关于印发再生水利用重点城市名单的通知》,呼和浩特市荣列全国再生水利用重点城市名单。冬日的呼和浩特,河面已经结冰,在大黑河赛罕区段石化大桥东侧的一处再生水注水口,再生水源源不断地流入大黑河。“我们每天为大黑河注入再生水1.5万吨至2万吨。大黑河有5处注水口,其中南侧3处、北侧2处。”呼和浩特春华再生水发展有限责任公司副经理康景平介绍。据了解,呼和浩特市再生水主要由城区的辛辛板、章盖营、公主府、金桥、班定营一二期、班定营三期6座污水处理厂供应,设计日处理规模64万吨(满负荷运行可生产再生水55万吨/日),水质优于一级A标准,再生水日均产量约48.21万吨。目前,呼和浩特再生水利用率达35%。今年铺设再生水管线65公里,全市目前已建成再生水管线253公里,沿城市二环路基本实现了管线连通。部分大型工业企业建有再生水专用管线,已治理景观河道均建有输水管线和注水口,共建成绿化、市政杂用取水点245处。“从污水到处理完成的再生水要经过21个小时,我们现在看到的达到排放标准的中水是前一天输送过来的。”12月3日,记者在辛辛板污水处理厂采访时,该厂副厂长白月强说。城市生活污水经过怎样的处理才能变成再生水?在辛辛板污水处理厂,白月强为记者揭开了其中的奥秘。走进污水处理厂东侧的粗格栅车间,地下管道里流淌的是从城区输送来的生活污水,车间中央的格栅不停地上下循环运转,将污水中的树枝、杂物、动物尸体等大的物体分离出来后转到旁边的箱体里。在粗格栅南侧依次是细格栅车间、沉砂池、初次沉砂池。在沉砂池的南墙下是一堆从污水中沉淀下来的砂土,工作人员正在用推车将砂土运走。“污水处理的第一个环节是进行预处理,通过粗格栅、细格栅、沉砂池、初次沉砂池,用物理方法将树叶等污染物截流;第二个环节是在曝气生物池里通过微生物新陈代谢,分解氧化水中有机物来净化水质;第三个环节是深度处理,利用化学助凝剂将泥水分离,分离后细小的悬浮物凝结成团,在沉淀池自然沉降,最后出水、消毒,达到一级A的排放标准进行排放使用。”白月强指着曝气生物池里上下翻滚、浑浊的污水告诉记者:“这个池子高7米,水深6米,里面容纳了3.7万吨污水,我们通过采用五段巴顿甫的新工艺对污水进行处理,它的优点是污水停留时间长,有害物质去除率高。另外,通过两级滤池+膜池、臭氧接触池再次处理,进一步脱氮除磷,最终水的各项指标均优于一级A标准要求。”记者了解到,辛辛板污水处理厂在综合节能方面采取了有效措施,把之前高耗能的设备全部更换为节能型设备,在工频控制上全部改为变频控制,根据来水量、来水水质调整设备,达到节能降耗的目的。电耗、药耗成本近年来逐年下降:其中,电耗成本2022年每吨0.38元,2023年每吨0.37元,2024年到11月份每吨0.36元;药耗成本2022年每吨0.2元,2023年每吨0.16元,2024年到现在每吨低于0.16元。全年电耗、药耗节约资金400多万元。今年11月,国家发展改革委与住房和城乡建设部联合发布了首批“污水处理绿色低碳标杆厂”名单,呼和浩特市辛辛板污水处理厂成功入选,成为全国首批45座入选的污水处理厂之一,同时也是内蒙古唯一获此殊荣的污水处理厂。“目前,首府城市居民用水和工业用水主要依靠黄河水。为了节约水资源,有效利用再生水,满足工业企业对高标准再生水的需求,我们建设了金山高新技术产业开发区新水源置换项目。目前,园区很多企业开始使用我们的高品质再生水。”在金桥污水处理厂新水源项目高品质再生水生产车间,呼和浩特春华水务集团海纳源清水环境发展有限责任公司副经理、呼和浩特新水源水环境科技有限公司董事长乔瑞龙告诉记者。金山高新技术产业开发区新水源置换项目能匹配黄河水,符合工业企业用自来水的标准要求。项目总规模为3万吨/日,土建一次建成,一期配置1万吨处理设备。一期项目于4月16日正式投产投运,目前,日处理量6100吨,最高峰时日处理量8400吨。从正式投产至今,已累计提供高品质再生水128万吨,有效置换了等量的黄河水。“现在中石油呼和浩特石化公司、中石油内蒙古新材料公司都在使用我们的高品质再生水,我们专门在园区铺设了再生水管道,每天固定为这些工业企业送水。这样可置换出两家企业每年280万吨地表水用水量,可优先保障城区居民用水;我们还与园区的鑫华半导体公司、赛盛公司、蒙联石油、鑫环硅能、晶环电子等企业签订供水协议,为这些企业提供工业用水。”乔瑞龙介绍。记者了解到,该企业生产高品质再生水的工艺就像家庭用的净水机的原理一样,采用国内国际先进的超滤+纳滤双膜工艺进一步深度处理,主要降低了出水电导率和盐碱度指标,达到工业企业用水水质需求。新水源项目使用的再生水采用双水源,一是从16公里以外的辛辛板污水处理厂调来处理后的普通再生水,日调水量为7万吨;二是金桥污水处理厂处理的普通再生水,日使用量为5万吨。目前,呼和浩特市的再生水还应用于工业企业冷却降温、园林绿化、市政杂用以及景观河道注水等方面。(记者 郑学良 实习生 刘丽霞)青岛积极推进污水处理行业绿色低碳转型 两厂获评全国绿色低碳标杆中国山东网·新感知12月19日讯 12月19日,青岛市政府新闻办召开新闻发布会,介绍“加大市政排水设施建设 助力市民生活品质提升”有关情况 。发布会上,青岛市水务事业发展服务中心排水事业部负责人乔玉峰介绍了青岛市在推进污水处理行业绿色低碳转型方面的亮点和经验。近年来,青岛市坚持实践“全过程降碳”工作理念,实施源头治理、过程降碳和回收利用全过程管理,在推动污水处理行业绿色低碳发展方面取得了显著成效。在刚刚结束的全国首批绿色低碳标杆厂评选工作中,团岛污水处理厂、李村河污水处理厂成为全省仅有的2座成功获选的污水处理厂。在源头治理方面,青岛市注重发挥政策引领作用,严格制定管网治理目标。在提前完成省级方案要求的基础上,进一步提出“建成区雨污错接、混接等管网问题完成整治改造”的要求,全部完成10444处排水管网缺陷问题整改。发挥部分排水分区已实现“厂网河管护一体化”的现实优势,以智慧化系统建设赋能流域内“厂网河”高效协同联动,实时监控上游水质、水量变化,助力实现青岛市污水处理厂进水污染物浓度逐年提升。在过程降碳方面,青岛市率先探索形成啤酒废水与市政污水协同处理模式,促成青岛啤酒股份有限公司与下游污水处理厂签订战略合作协议,将啤酒废水中的高浓度热凝固物,通过罐车输送至污水处理厂用于替代反硝化碳源,其他低浓度啤酒废水通过管网进入下游污水厂,改善进水可生化性,实现了青岛地区上下游企业减污降碳、资源共享。研发推广零碳源投加技术,有效提升污水处理降碳效率。构建基于剩余污泥回流的新型活性发酵初沉系统,实现了城镇污水主流工艺碳源原位开发。在回收利用方面,青岛市将啤酒废水中的高浓度热凝固物投加至污泥消化系统中,利用啤酒废液、初沉污泥和剩余污泥浓缩后进行中温厌氧消化。突破甲烷菌强化技术,推动沼气增产。成功实现甲烷菌强化技术攻关,提高了甲烷菌活性,提高沼气产量。  日前,国家发展改革委、住房城乡建设部发布了一批具有代表性的污水处理绿色低碳标杆厂名单和经验做法,宜兴城市污水资源概念厂成功入选,成为全国首批45座入选的污水处理厂之一。  2023年,“污水处理绿色低碳标杆厂”概念被首次明确提出。同年12月,三部委联合印发的《关于推进污水处理减污降碳协同增效的实施意见》(下称《实施意见》)指出,我国生态文明建设进入以降碳为重点战略方向的关键时期。到2025年,我国要建成100座能源资源高效循环利用的污水处理绿色低碳标杆厂。为落实《实施意见》,国家发展改革委、住房城乡建设部开展遴选工作,以发挥引领示范作用,推动行业绿色低碳转型,助力美丽中国建设。  据了解,宜兴城市污水资源概念厂设计规模为2万立方米/天,以“水质永续、能量自给、资源循环、环境友好”为目标,设立研发中心支撑技术持续创新。该厂通过污水处理技术的集成和应用,满足不同运行目标要求,将外来有机质协同污泥厌氧消化生产沼气用于发电,污泥制成的营养土实现资源化利用,成为践行绿色低碳理念、新型污水处理技术集成和资源回收理念的标杆示范。为推动污水处理减污降碳协同增效,助力美丽中国建设,近日,国家发展改革委与住房和城乡建设部联合发布了首批污水处理绿色低碳标杆厂名单和经验做法,广州水投净水公司沥滘净水厂成为全国首批45座入选的污水处理厂之一。坐落于海珠湿地旁的沥滘净水厂,以其独特的创新实践成为行业标杆。值得一提的是,广州热心市民曾通过12345热线表达了对污水处理低碳发展的高度关注,沥滘净水厂正是积极回应这一社会关切,致力于实现绿色转型。其污水处理设施全部采用组团化设计,深藏于平均17米深的地下空间,实现全封闭运行,有效降低了臭气、噪声等环境影响,地面则巧妙建设生态湿地公园,成功实现了从“邻避”到“邻利”、从“粗放”到“集约”、从“工厂”到“公园”、从“单一功能”到“综合效能”的华丽转身,为全国新型生态化污水处理设施的建设提供了“广州样板”与“广州方案”,成为世界看广州的“绿美窗口”。沥滘净水厂采用多点进水等先进技术高效脱氮除磷,创新实施水质全过程精细化控制,构建起预警诊断机制,确保出水水质提前预警、精准把控。通过“三级四线”水质管理体系,实现水质全流程检测与在线监测系统的闭环管理,出水水质稳定达到国家一级A标准及地表水Ⅴ类标准中的较严值,重点出水指标更达到地表水Ⅲ类标准。沥滘净水厂积极拥抱数字化、智能化转型,通过工艺智能化调控、碳排放实时监控等措施,有效推动节能降耗、提质增效与减污降碳。鼓风机电耗、除磷剂及消毒剂药耗均显著降低,三期碳减排比例优化至24%,实现碳减排量约8000吨/年,为实现“双碳”目标贡献力量。沥滘净水厂的高品质再生水不仅滋养了海珠湿地水系,还广泛应用于市政建设维护、绿化浇灌、道路清扫、施工降尘等多个领域,实现了水资源的循环利用。污泥处理实现减量化、无害化、稳定化,出厂干污泥通过热电厂、水泥厂的掺烧处置,无害化处置率达100%。同时,公司积极探索了污泥资源化利用途径,开发出污泥碳源回收、园林基质土、陶瓷花盆等多种产品,让污泥变废为宝,助力城市绿色发展。广州水投净水公司表示,将以此次荣获首批国家“污水处理绿色低碳标杆厂”称号为契机,大力发展绿色低碳技术,打造更多绿色低碳标杆水厂,发挥引领示范作用,推动行业绿色低碳转型,助力美丽中国建设。文/广州日报新花城记者:杜娟 通讯员 阮锋 江咏妍图/广州日报新花城记者:苏俊杰广州日报新花城编辑:胡群智这间位于广州海珠湿地旁的净水厂,获“绿色低碳标杆”称号羊城晚报全媒体记者11月21日从广州水投净水公司获悉,该公司旗下的广州沥滘净水厂,近日成功通过国家发展改革委与住房和城乡建设部的公示,获得“污水处理绿色低碳标杆厂“称号。据悉,该次评选是今年国家发展改革委办公厅、住建部办公厅共同开展的污水处理绿色低碳标杆厂遴选工作;该项遴选工作从高效减污节能降耗、资源能源循环利用、技术管理协同创新、综合示范等四个维度出发,由省级发展改革部门会同住房城乡建设主管部门组织申报和审核,推荐一批我国各地具有代表性的污水处理厂并参与评选。最终广州沥滘净水厂成功入选,成为本次评选当中我国45个具有代表性的污水处理绿色低碳标杆厂之一。据悉,坐落于广州海珠湿地旁的沥滘净水厂,其污水处理设施采用组团化设计深藏于平均17米深的地下空间,实现全封闭运行,有效降低了臭气、噪声等环境影响。地面则巧妙建设生态湿地公园,成功实现了从“邻避”到“邻利”、从“粗放”到“集约”、从“工厂”到“公园”、从“单一功能”到“综合效能”的华丽转身,为全国新型生态化污水处理设施的建设提供了“广州样板”与“广州方案”。该厂不仅帮助广州净化生活污水,其产出的高品质再生水还起到滋养海珠湿地水系,支持市政建设维护、绿化浇灌、道路清扫、施工降尘等作用,实现了水资源的循环利用。
 
 
城北污水处理厂(二期)获评“全国标杆”
 
 
11月21日,国家发改委、住建部公布了全国首批污水处理绿色低碳标杆厂名单,我市城北污水处理厂(二期)名列其中,这是全省唯一上榜的污水处理厂,标志着我市推进污水处理行业绿色低碳转型跃升到了新阶段。城北污水处理厂(二期)位于市区解放路和寿春路交口处,占地面积87亩,建设规模为8万吨/日,2020年11月正式通水运行,主要收集我市城北片区34.8平方公里范围内污水,服务48.6万人。该项目采用“预处理+AAO二级生化+深度处理+消毒处理工艺”,收集来的污水,经过四个处理段11个处理设施方能完成水质净化,使得出厂水水质稳定达到行业标准,尾水排放至苏大堰河。为了做到节能减耗,采用技术手段,削减磷、氮量以及碳源量的消耗。在污水处理过程中还引入新质生产力,利用智慧调控系统,对各厂站液位、流量、水质等在线信息全程监视。据介绍,在充分借鉴三峡集团大水电、新能源业务集中监控和工业数字化成熟经验的基础上,城北污水处理厂(二期)积极推进智慧调控系统建设,实现对厂区内所有设备设施的全监全控和主要工艺段自动化运行,将运营模式从传统水务“独立运营+单兵作战”运营模式向“集中化管控+片区少人值守”新模式的转变。另外,厂内还建有六安水管家智慧调控系统,可以实现对城区所有涉水设施设备的集中监视和远程控制,智慧化运营,一体化调度功能,保障了我市易积水区域的正常排涝。中原环保两座污水处理厂上榜首批国家“绿色低碳标杆水厂”近日,国家发展改革委与住房城乡建设部联合发布了首批污水处理绿色低碳标杆厂名单及经验做法。000544/ >中原环保(000544)股份有限公司建设运营的郑州新区污水处理厂、马头岗污水处理厂上榜,成为全国污水处理行业的绿色低碳典范。此次公示的首批污水处理绿色低碳标杆厂共45个,分为高效减污节能降耗类、资源能源循环利用类、技术管理协同创新类和综合示范类四大类。中原环保上榜污水厂中,郑州新区污水处理厂荣获资源能源循环利用类标杆厂称号,马头岗污水处理厂荣获综合示范类标杆厂称号。郑州新区污水处理厂是河南省及淮河流域规模最大、功能最全的污水处理厂,建成污水处理规模100万吨/日、污泥处理规模1300吨/日,服务面积339.53平方公里。近年来,郑州新区污水处理厂积极推进污水处理全面绿色转型,将自身视作中间枢纽,以“资源、能源、碳汇”三个中心建设为切入点,致力于构建产业互补、能源互用、绿色低碳的大环保枢纽,由污染治理转变成资源再生,由单一处理转变成跨产业融合、能源共享,实现由“污水厂”向“水资源厂”转型。一是以筹谋发展,实现泥水100%再生利用。应用水源热泵、厌氧消化、热解气化等先进低碳技术,开发污水热能和产品属性,拓展污泥生物质能多元利用途径,实现污水、污泥资源循环利用。二是以产业融合,实现大环保理念。通过热能梯级利用、餐厨联合厌氧消化产沼气发电、光伏发电等措施,构建具有特色的高品质能源自给利用模式。三是以精细管理,实现减污降碳。引入生产工艺全流程分析方法、智慧运管和智慧电力全流程自控系统,利用智能碳源、精准回流控制等技术,实现水质永续和节能降耗双突破。马头岗污水处理厂是国家重点流域水污染防治“十二五”规划规模最大、功能最全、减排能力最强的城市生活污水处理项目,建成污水处理设计规模60万吨/日,污泥处理能力800吨/日,服务面积209平方公里。近年来,马头岗污水处理厂积极服务国家“双碳”战略,坚定不移地走创新引领绿色低碳高质量发展道路。在减污降碳协同增效方面,主要污染物平均削减率达到95%以上,能耗、药耗水平处于全国前列,设施设备利用率、完好率均达到99%以上,吨水建设费用及吨水运维人员在同规模污水厂中处于较低水平。在示范引领绿色低碳运行方面,一是打造“碳排放+智慧水务”智能管控创新典范。搭建碳排放核算与碳管控智慧化平台,形成一套集碳管控、智慧调度、大数据管理于一体的绿色低碳管控平台。二是打造资源、能源与碳汇集成中心。通过“光伏+”、“餐厨废水协同污泥厌氧消化及余热利用”及“再生水资源能源综合利用”等措施,最大限度节能减排。三是依托大师工作室引领技术革新。研发精确曝气、脱氮技术等国内先进的污水、污泥处理技术,累计获得发明专利12项、实用新型专利83项,用技术创新引领产业发展。绿色低碳,共赢未来。中原环保将坚定不移走创新引领的绿色低碳高质量发展道路,致力构建水资源在生产生活和自然生态的“双循环”,推进产业发展由水污染防治向水生态文明建设全面升级,树立全国水资源高效利用和绿色低碳产业体系典范,全力打造水清岸绿、鱼翔浅底的美丽城市新景象,为居民群众带来更多“生态福利”。昆明市第七、八水质净化厂成功入选国家“绿色低碳标杆厂”  云南网讯(记者赵岗)近期,昆明滇池水务股份有限公司运营管理的昆明市第七、八水质净化厂荣获国家发展改革委与住房和城乡建设部联合授予的“污水处理绿色低碳标杆厂”称号,这一成就彰显了昆明市在污水治理和环境保护领域的卓越成效,对助力昆明市“六个春城”建设、推动云南省污水处理行业绿色低碳水平持续提升。  在2024年的全国性评选中,作为云南昆明的绿色先锋,昆明市第七、八水质净化厂坚持高标准、低碳环保的理念,凭借卓越的节能减排成效、高效的运行机制及稳定的排放达标率,在激烈的多轮评审中脱颖而出,不仅位居云南省榜首,还赢得西部地区第二的佳绩,并在全国近三千座大中型污水处理厂中,跻身前1.5%的顶尖行列。  这一成绩为云南及昆明的生态文明建设书写了辉煌篇章,助推了区域绿色经济的发展及生态文明城市的塑造,为区域的绿色转型、生态文明构建及吸引绿色资本奠定了坚实基础。  多年来,昆明市第七、八水质净化厂持续推进绿色低碳战略与精细化管理,成效斐然。  该厂严格执行雨污分流政策,通过流域污水厂间联合调度和雨季快速处理系统大幅降低雨季溢流污染,2023年处理初期雨水1535万立方米,有效削减污染物化学需氧量2713吨、总磷120吨。  积极探索能源优化方案,利用厂区池面上方空间、业务用房屋顶、机动车停车场,建设分布式光伏设施,项目建成后,最大自用电量可占到工厂总用电量的25%左右,同时吨水能耗降至0.26度,远低于省内均值。  科技创新驱动成本下降,通过水处理技术革新与数学模型控制系统,实现曝气、内外回流、碳源的精准控制,从而达到节能降耗的目的,2023年聚合氯化铝吨水药耗为57克/吨,较前一年降低31%。  通过精细化管理保障高效产出,处理后的优质尾水回补滇池,昆明市第七、八水质净化厂每年为滇池贡献高品质生态补水约1.2亿立方米,可为昆明市每年节省购买牛栏江补水费用上亿元。  厂区内生态环境建设成果显著,绿化覆盖率近50%,植物种类繁多,平均每年接待参观考察、科普教育等活动300多人次,在开展污水收集处理科普展示的同时,也化身生态教育的生动课堂,向全社会积极推广环保理念。全国首批污水处理绿色低碳标杆厂名单 青岛水务集团2家污水处理厂成功入选为推动污水处理减污降碳协同增效,提升环境基础设施建设水平,近日,国家发展和改革委员会、住建部联合公布全国首批污水处理绿色低碳标杆厂名单,山东省入选的两家单位——李村河污水处理厂、团岛污水处理厂,全部来自青岛水务集团环境能源有限公司运营的污水处理厂。此次评选围绕高效减污节能降耗、资源能源循环利用、技术管理协同创新等方面,旨在推动污水处理行业绿色低碳水平持续提升。经地方申报、省级部门推荐、专家评审、地方复核、公示等环节,入围全国第一批45个污水处理绿色低碳标杆厂。
 
 
李村河污水处理厂
 
 
日设计规模30万吨,出水水质执行地表水准Ⅳ类水质标准,年污水处理量超1亿吨。优化碳源选择。开创上下游联动资源化利用新模式,研发啤酒高浓废水与市政污水协同处理的关键技术,年节省碳源费用约150万元,减少碳排放约4000吨二氧化碳当量。该技术引领行业排放标准变革,推动《啤酒工业污染物排放标准》(GB19821-2005)发布,成功在全国13个省份的37家啤酒厂和下游污水处理厂实施推广应用。持续技术创新。以“智慧+”数智赋能,自主开发厂网河智慧运营、工艺专家辅助系统、智慧巡检+网格化管理、精确曝气等多个板块,为污水处理厂提供生产运营全流程高效协同新方案。推进高效减污。李村河污水处理厂再生水应用于河道生态补水、清洁能源水源热泵等领域,每年将9000多万吨的再生水补充至李村河河道,助力李村河入选“全国美丽河湖名录”。
 
 
团岛污水处理厂
 
 
作为生产环节资源化利用标杆污水处理厂,扎实推进节能降耗、绿色低碳可持续发展。探索低碳化运营新模式。自建厂以来,累计处理污水6.29亿吨,累计削减污染物化学需氧量48.58万吨,总氮3.78万吨,氨氮3.33万吨。加强能源回收利用。将高浓度啤酒热凝固物与污水处理厂剩余污泥混合,强化厌氧发酵,可提高沼气产量19%以上,通过热电联产累计产出绿电3000多万度,碳减排量达万余吨二氧化碳当量。扩展再生水应用场景。团岛污水处理厂再生水应用于市政道路喷洒、公园绿化等领域,持续推动再生水利用水平。同时,积极推广水源热泵节能技术,利用污水源热机组为厂内调度中心、金茂湾等区域进行供冷和供暖,服务面积达35.6万平方米。近年青岛水务集团环境能源有限公司在创新和节能环保方面持续发力,强化企业竞争力,建立环境公司“12421”减污降碳实践主线,在行业内首发《污水处理厂减污降碳协同增效评价技术指南》,用于指导污水处理厂低碳运营管理。青岛水务集团环境能源有限公司将继续围绕主责主业,聚焦创新发展路径,持续提升核心优势,再创污水行业绿色低碳发展新标杆。近日,国家发展改革委、住房城乡建设部公示了一批具有代表性的污水处理绿色低碳标杆厂名单和经验做法,碧水源负责投建运和参与投资建设的西安市经开草滩污水处理厂、长沙市湘江新区梅溪湖(雷锋)水质净化厂、十堰市神定河污水处理厂、青岛市李村河污水处理厂成功上榜,成为全国首批污水处理绿色低碳标杆厂。
 
 

 
 
2024年6月,国家发改委、住建部联合印发《关于开展污水处理绿色低碳标杆厂遴选工作的通知》,前期作为行业代表参与研讨评选标准的碧水源积极组织申报。此次两部委公布污水处理绿色低碳标杆厂共45个,其中碧水源投建运的西安草滩、长沙梅溪湖污水厂分获综合示范类和资源能源循环利用类标杆水厂,参与投资建设的神定河、李村河污水厂分获技术管理协同创新类和高效减污节能降耗类标杆水厂。
 
 

 
 
西安经开草滩污水厂总规模达26万吨/天,服务人口约160万。本项目采用改良“AAO+MBR”处理工艺,处理后水质达地表水准Ⅳ类标准,出水经皂河最终排入渭河,对改善皂河及渭河水环境质量,促进区域经济和环境保护协调发展具有重要意义。经开草滩污水厂项目主要特征有:推进高效减污节能降耗新技术新工艺应用,系统推动污水收集处理全过程减污降碳协同增效,最终实现再生水品质好,吨水建设费用较低,吨水电耗较小,绿化程度较高,再生水资源利用率高。项目建设运营模式适用于中西部经济欠发达区域,利用城市近郊较小的土地,快速提升城市整体生活污水处理能力,其再生水资源、余热资源可服务于周边工贸企业、公共基础设施、公园景观设施等,成为助力城市高质量发展的“桥头堡、排头兵”。
 
 

 
 
雷锋水厂设计规模25万吨/天,占地面积115亩,服务人口约95万。污水处理采用“AAOA+MBR”处理工艺,出水水质达到地表准IV类标准,作为厂区回用水及市政公用水,其余排入配套人工湿地,作为龙王港流域的重要补水水源。雷锋水厂的主要特征:一是能源循环利用。采用光伏、风力、尾水发电及储能等多能互补的源网荷储综合能源系统,优化能源结构;同时采用燃气冷热电热多联供技术+污水源热泵相结合的区域供能方式,为周边建筑供能。二是生态化。该项目是地上太阳能光伏发电+开放式花园+地下污水处理的环保典型。三是智能化,高效智能运行。项目建设有智慧水务系统,可实现精确曝气,既能保障污水处理厂设备连续稳定运行,又可实现节能降耗。作为全国水务行业的排头兵,碧水源将各类资源向绿色低碳领域不断聚集,加大科技创新力度,近两年来,积极实施“水务+光伏”,同时在“污水余热回收、高效设备、工艺智能控制、污水和污泥资源化利用”等绿色低碳技术推广应用方面主动谋划,打造了一批节能减排典型水厂。下一步,公司将继续大力发展绿色低碳技术,打造更多绿色低碳标杆水厂,发挥引领示范作用,推动行业绿色低碳转型,助力美丽中国建设。
 
 
 
 
 
 
 
 
 
 
北控水务洛阳市瀍东污水处理厂一期:低碳标杆项目,助力生态文明建设  
 
 
新华网江夏7月1日电(柳茵茵)6月27日至29日,2024企业家江夏行在武汉江夏举办。与此同时,2024 绿色低碳产业发展思享荟于6月28日同期举行。活动上,北控水务集团有限公司(下称“北控水务”)洛阳市瀍东污水处理厂一期入选2024“双碳”杰出贡献案例。北控水务作为一家综合性、全产业链、领先的专业化水务环境综合服务商,集产业投资、设计、建设、运营、技术服务与资本运作为一体,水处理规模、总资产、总收入位居国内行业前列。北控水务洛阳市瀍东污水处理厂是河南省人民政府重点项目,主要处理洛阳市西工区、老城区、瀍河区的城市生活污水。该厂采用先进的活性污泥法结合深度处理工艺,出水水质达到国家一级A排放标准,有效保障了洛河水质安全。洛阳市瀍东污水处理厂也是北控水务低碳处理模式又一次长期实践的经典验证,在“水质永续、资源循环、环境友好、能源利用、低碳运行”等方面表现突出,“内外兼修”打造低碳标杆水厂。在污水处理过程中,瀍东污水处理厂注重资源循环利用和低碳减排。出水一部分注入洛河,补充河道生态用水;另一部分则作为中水回用,服务于周边电厂的循环冷却用水和市政绿化杂用水,实现了水资源的最大化利用。此外,该厂还积极推进光伏项目,利用清洁能源减少能耗,自2020年6月正式并网发电以来,已累计发电数十万kWh,为低碳运行提供了有力支撑。在污泥处理方面,瀍东污水处理厂同样展现出高效环保的特点。污泥经过重力浓缩、离心脱水等处理后,部分用于好氧堆肥和焚烧发电,实现了资源化利用。2023年,该厂共产生污泥4.75万吨,资源化利用率达到100%,彰显了其在环保领域的卓越实力。瀍东污水处理厂的成功运营,不仅得益于先进的工艺技术和设备,更离不开北控水务集团对绿色低碳理念的坚持和追求。该集团通过不断推动技术创新和节能减排措施的实施,致力于打造低碳运行标杆项目,以实际行动践行生态文明建设。该厂积极履行企业环保责任,通过环保宣传教育活动提高公众环保意识,树立了良好的企业形象。同时,该厂还荣获了洛阳市绿色企业、河南省环境教育基地等多项荣誉称号,为当地生态文明建设做出了积极贡献。未来,北控水务集团将继续秉持绿色低碳理念,不断推动污水处理事业的可持续发展。通过技术创新和模式创新,打造更多具有示范推广意义的低碳环保项目,为实现人与自然和谐共生、促进生产生活方式绿色转型、建设美丽中国贡献更多力量。榜上有名!首创环保两座水厂上榜国家绿色低碳标杆水厂来源:stock.10jqka.com.cn 2024-11-13 18:20近日,国家发展改革委与住房城乡建设部联合发布了首批“污水处理绿色低碳标杆厂”名单,旨在表彰全国污水处理行业中表现突出、具有绿色低碳特色的污水处理厂。600008/ >首创环保(600008)负责运营的太原市城南污水处理厂和呼和浩特市辛辛板污水处理厂成功入选,跻身全国首批45座杰出污水处理厂之列。太原市城南污水处理厂,是首创环保集团单厂智慧化、数字化、园林化水厂的范例。全厂日处理污水能力20万吨,服务范围78平方千米,服务人口约80万。出水执行山西省地方标准,达到三项V类水标准,为改善汾河流域生态环境和太原市节能减排事业做出突出贡献。2021年,首创环保集团在太原城南污水厂开展首个“单厂制”试点,正式从单一水厂运营模式升级开始了标准化管理的升维之路。“单厂制”系统将污水厂切分为多个标准化工艺单元,每个单元固化巡视要求,故障库,解决方案,通过工单系统实现各生产角色串联,实现运营精细化和管理量化;人机交互为水厂的运行人员提供有力的决策支持,实现管控效能提升,降低运营成本。“单厂制”实施后,厂区的电药费用同比下降5%以上,年节约成本达300万元。呼和浩特市辛辛板污水处理厂,日处理污水能力20万吨,服务面积约72平方千米,服务人口约80万,是内蒙古自治区建成最早、现有处理规模最大的一座污水处理厂。厂区主体工艺采用A2O+MBBR,深度采用混凝+斜板沉淀+纤维转盘过滤。辛辛板污水处理厂积极响应呼和浩特市政府关于进一步改善黄河主要支流大黑河水体质量的相关要求,最终出水各项指标均优于一级A标准。项目为城市的工业冷却用水、小黑河河道景观补水、园林绿化、道路洒水提供再生水资源,对保护当地流域水质和生态平衡具有十分重要的作用。作为严重缺水型首府城市的环境服务项目,辛辛板污水处理厂承担着呼和浩特市整个主城区污水处理总量近三分之一的任务。项目在稳定运行的同时,积极降低污水处理过程的能耗,有效改善了呼和浩特市的投资环境,促进了呼和浩特市经济社会可持续发展。未来,首创环保集团将继续践行可持续发展的理念,打造更多具有示范意义的绿色低碳环保项目,促进行业健康发展,为建设美丽中国贡献首创力量。两部门公示45个具有代表性的污水处理绿色低碳标杆厂名单!生态中国网从国家发改委官网获悉,11月7日,国家发展改革委环资司、住房城乡建设部城建司公示了一批具有代表性的污水处理绿色低碳标杆厂名单和经验做法。 记者了解到,该批污水处理绿色低碳标杆厂共45个,划分为四大类,其中高效减污节能降耗类8个,资源能源循环利用类7个,技术管理协同创新类14 个,综合示范类16 个。
 


 
 
 
遴选100座污水处理绿色低碳标杆厂,为啥没有具体量化指标?
 
 
7月3日,国家发改委、住建部发布了《关于开展污水处理绿色低碳标杆厂遴选工作的通知》(以下简称《通知》),明确采取“遴选一批、新改扩建一批”的方式,2025年底前,建成100座能源资源高效循环利用的污水处理绿色低碳标杆厂。“第一只靴子”指的是2023年12月11日,国家发改委、住建部、生态环境部联合印发《关于推进污水处理减污降碳协同增效的实施意见》,首次明确了“2025年建成100座能源资源高效循环利用的污水处理绿色低碳标杆厂”。当时,这一文件的发布引起业界和学界关注。但何为标杆,并没有具体说明,不少想参与的污水处理企业和其他相关方也在等待更细化的文件。中国环境报曾就此事发表了《两份重磅文件均强调,要建“污水处理绿色低碳标杆厂”,何为“标杆”?》一文,对此予以探讨。最新发布的《通知》就是大家期盼已久的具体方案。但是记者注意到,《通知》给出的评估内容依然是起到“方向引领”的作用,而没有具体的量化指标。这是为何?“这不是标准,只是个方向。”业内专家告诉记者:“这份《通知》基本上是明确了程序性的内容,没有勾画出标杆厂的模样。主要是因为各地情况差别较大,暂时不好确定具体的量化标准,等各地将推荐材料报送到国家相关部门以后,再根据当前的具体情况凝练标准。”《通知》明确,采取“遴选一批、新改扩建一批”的方式确定标杆厂。遴选在前,先打个样;新改扩建类的为第二批,对标遴选出的标杆厂的相关指标和经验做法,提出建设内容、预期成效和实施计划。也就是说,以实际运行成效好作为最重要的指挥棒,而不是脱离实际设定标准。“遴选的第一批标杆厂必须是‘优中选优’,那些不及格的,哪怕是‘良好’水平的,都不在这次遴选的范围内。评选的目的就是树立标杆,比如,一家污水处理厂的设计负荷是10万吨/日,但实际能做到15万吨/日,那它是怎么做到的呢?如果是靠优化调度,具体怎么优化调度,把它的‘招数’公布出来,供大家学习。”专家表示。虽无量化指标,但《通知》明确了评估标杆主要考察的方向,即“水质、节能、降碳、资源利用、环境友好、系统协调”。比如,在节能、降碳方面,会评估参评污水处理厂的能耗、物耗情况,具体包括单位污水耗电量、单位好氧污染物耗电量、单位污水药剂使用率、单位干污泥耗药量等指标进行评估。此外,此次评估还注重对再生水回用情况进行评估,引导再生水用于工业生产、市政杂用、生态用水等,探索再生水用于高耗水项目和洗车、高尔夫球场、人工滑雪场等特种行业。专家认为,此次文件较为务实。从多处细节中也可以看出这一点。参评绿色低碳标杆厂时,地方相关部门需要简述排放标准与当地水环境质量需求实际符合程度,包括抗水量冲击性能情况、出水水质稳定达标情况、满足再生水循环利用需要情况、污染物削减情况、生态环境效益情况。以上情况可根据受纳水体生态环境功能、平均水力负荷率、污染物削减率、污染物排放标准等内容进行评估。业内专家认为:“这就要求申报企业要说明自己是因地制宜的,排放标准不能一味要求高,该高就高,该低就低。如果在没必要的情况下,排放标准设定为准Ⅲ类,那意味着资源的浪费,也不应该被评为标杆。但如果出水要排入水源地,就必须提高排放标准。”也就是说,要看污水处理厂的出水究竟排放到什么水体中去,这些水体的功能是什么,要满足什么要求。如果污水处理厂下游紧邻国控断面、跨界断面,或者靠近其他高功能水体,经过经济技术比选,针对特定污染物,也可以适当提高排放标准;但假设是排放到较低功能的水体中,这些水体水环境容量也有保障,那按照一级A的标准排放就足够了。所以,一方面要保证水环境质量,另一方面,要响应国家减污降碳的要求。各地情况千差万别,要综合考虑。《通知》明确,想要申报新改扩建污水处理厂的,要合理设定出水标准。根据受纳水体水质状况、环境容量、污水水质等要素,统筹考虑能耗、药耗增加,因地制宜确定污水处理厂出水标准,避免过度提标。根据再生水用户的实际需求,合理确定再生水处理标准。《通知》指出,在申报绿色低碳标杆厂时,需要简述污水收集效能提升情况,包括加强污水管网建设与改造,污水处理厂进水污染物浓度达到一定水平,减少溢流污染及污水传输过程中污染物外渗。同时,《通知》明确,对于申报参加遴选的污水处理厂,近一年进水BOD浓度达到100毫克/升以上或近3年增幅不低于10毫克/升。可见,厂网统筹是污水治理的大方向。专家说:“虽然评的是标杆污水处理厂,但如果评上了,荣誉不只属于污水处理厂,是属于当地整个污水治理体系。如果没评上,问题也不只是污水处理厂,也是需要当地相关部门共同查找问题、推动解决。”《通知》鼓励开展服务范围内“厂—网—河(湖)”一体化专业化运行维护,建立污水处理服务费与污水处理厂进水污染物浓度、污染物削减量、出水水质、污泥无害化稳定化处理效果挂钩的按效付费机制。此外,特别值得注意的是,申报新/改/扩建污水处理厂的地方需出台并实施管网维护养护制度,强化专业运维队伍且人员配置合理,运维经费纳入政府财政预算,经费合理且及时拨付。可见,加强管网运维,保障进水浓度,提升污水处理效率是此次参评和建设绿色低碳标杆厂的重要内容,也将成为未来评估污水处理系统不可或缺的内容。《中共中央 国务院关于全面推进美丽中国建设的意见》(以下简称《意见》)近日发布,提出要“建设污水处理绿色低碳标杆厂”。前不久,国家发改委、住建部、生态环境部联合印发《关于推进污水处理减污降碳协同增效的实施意见》(以下简称《实施意见》),对此有更细致的说明,即“2025年建成100座能源资源高效循环利用的污水处理绿色低碳标杆厂”。何为“绿色低碳标杆”?评价标准是什么?目前,国家层面尚未有进一步的说明,但许多企业跃跃欲试,参与的积极性很高,迫切需要专业的分析和指点。为此,记者多方采访了水环境领域的专家,共同探讨这一问题。“污水处理绿色低碳标杆厂”的概念首次出现,是在2023年7月由国家发改委等三部委联合印发的《环境基础设施建设水平提升行动(2023—2025年)》中,但是什么时候建、建多少座,文件中没有提及。近日印发的《实施意见》第一次给出了时间表。中国城市规划设计研究院副总工程师、中规院(北京)规划设计有限公司生态市政院院长、教授级高级工程师王家卓告诉本报记者:“考虑到离2025年还有两年时间,这些绿色低碳标杆厂应该是从已建成的污水处理厂中遴选。要选出这些‘标杆厂’,选择的标准很重要。很显然,这里边有两个关键词,一是低碳,二是绿色。”“低碳”的重要性毋庸置疑。专家认为,此次发布的《实施意见》和之前发布的有关污水处理提质增效的文件相比,最大的区别就在于更加关注碳达峰碳中和战略以及全球气候变暖等问题。《实施意见》明确提出减少温室气体排放。科学开展污水管网清淤管护,减少甲烷排放。支持依法依规将上游生产企业可生化性强的废水作为下游污水处理厂碳源补充。加强高效脱氮除磷等低碳技术应用,减少脱氮过程氧化亚氮逸散。王家卓说:“要衡量污水处理厂是否低碳,就必须对其碳排放进行评估和计量,这方面目前还没有国家标准。前段时间,中国城镇供水排水协会发布的《城镇污水处理厂碳减排评估标准》可以作为参考。”此外,2022年,中国环保产业协会发布了我国污水处理领域首个低碳团体标准——《污水处理厂低碳运行评价技术规范》,这一标准规范了污水处理企业的碳排放核算方法、评价方法等,也可以作为参考。与此同时,王家卓强调:“污水处理绿色低碳标杆厂不等于低碳污水处理厂,选择的标准里还需要考虑绿色的相关指标。文件中明确提出,‘能源资源高效循环利用’,这为‘绿色’相关指标的选取指明了大致的方向。”《实施意见》提出,开展节能降碳改造、减少温室气体排放、加大科技支撑力度等,蕴含了“标杆厂”的内涵。山西省城镇排水专业委员会专家委员郝晓光告诉记者:“在‘低碳’方面,在明确合理排放标准的前提下,申请成为标杆的污水处理厂应具备全过程的碳排放核算能力。针对污水处理全过程的碳排放有完整的监控核算体系,能够明确各环节的碳排放量,才具备低碳运行的基础。其次,污水处理厂应有针对性地采取温室气体减排措施,并取得一定的减排效果。比如,改造或者新建低碳运行的设备设施,在资源再生利用、新能源产生利用等方向上有投入和成效。最后,污水处理厂应建立精细化管控体系,应用数据技术完成低碳节能运行。”符合减污降碳要求的污水处理技术、工艺有哪些?一位水环境领域资深专家向记者介绍:“我们对长江流域污水处理厂的主流工艺技术进行分析发现,如果只按照水质指标进行衡量,微滤、超滤、反渗透等膜法都是好方法。但考虑到碳排放,膜法要使用动力,电耗自然就比非膜法要多。从这个角度看,膜法不是一种低碳的理想方法,而微絮凝过滤等传统方法比膜法的碳排放量要低很多。因此,‘生化处理+微絮凝过滤’比‘生化处理+膜过滤’可以更多地减碳。如何选择,要进一步权衡论证。目前,在遴选这100座污水处理标杆厂方面,还缺少更细致的、可操作性强的、可遵循的配套细则。标杆厂的吨水能耗、化学药剂使用量、碳排放量等要达到多少才符合要求,还不清楚,但是大方向已经明确。”王家卓认为,《实施意见》中也提出,要“加快制定《协同降碳绩效评价城镇污水处理》国家标准,适时开展绩效评价工作。”“鼓励标杆厂实施 ‘厂—网—河(湖)’一体化专业化运行维护,开展新理念、新技术、新设备的先行先试。”这也为有意申请成为标杆的污水处理厂提出了要求,指明了方向。持续深入打好碧水保卫战。统筹水资源、水环境、水生态治理,深入推进长江、黄河等大江大河和重要湖泊保护治理,优化调整水功能区划及管理制度。扎实推进水源地规范化建设和备用水源地建设。基本完成入河入海排污口排查整治,全面建成排污口监测监管体系。推行重点行业企业污水治理与排放水平绩效分级。加快补齐城镇污水收集和处理设施短板,建设城市污水管网全覆盖样板区,加强污泥无害化处理和资源化利用,建设污水处理绿色低碳标杆厂。因地制宜开展内源污染治理和生态修复,基本消除城乡黑臭水体并形成长效机制。建立水生态考核机制,加强水源涵养区和生态缓冲带保护修复,强化水资源统一调度,保障河湖生态流量。坚持陆海统筹、河海联动,持续推进重点海域综合治理。以海湾为基本单元,“一湾一策”协同推进近岸海域污染防治、生态保护修复和岸滩环境整治,不断提升红树林等重要海洋生态系统质量和稳定性。加强海水养殖环境整治。积极应对蓝藻水华、赤潮绿潮等生态灾害。推进江河湖库清漂和海洋垃圾治理。到2027年,全国地表水水质、近岸海域水质优良比例分别达到90%、83%左右,美丽河湖、美丽海湾建成率达到40%左右;到2035年,“人水和谐”美丽河湖、美丽海湾基本建成。来源:中共中央 国务院关于全面推进美丽中国建设的意见(2023年12月27日) 
 
 
 
 
 
 
 
欢迎来自部委行业管理单位、高校、科研机构、设计院所、工程总承包(EPC)公司、水务集团、水务(排水)管理、污泥处理处置及资源化利用、工业(园区)污水与污泥处理、固废处理及资源化利用、垃圾渗滤液处理、污水处理厂、水环境综合治理、黑臭水体治理、智慧水务、污水资源化(再生水)利用、工业企业的水处理技术/管理专家等申请发言,作与会议主题相关的优秀报告。【王领全 13752275003 主办、协办、报告等;中国给水排水2025年污泥大会(第十六届)、污水大会(第九届)技术报告邀请中】
1、 转发赠送 中国给水排水电子期刊  !!直播抽奖 100份 中国给水排水电子期刊  !!
2、直播邀请排行榜前20名者,本人可以申请免费参加中国给水排水2025年城镇污泥处理处置技术与应用高级研讨会(第十六届)或者申请免费参加中国给水排水2025年污水大会(第九届 )。奖品及会议联系人:金晟 18622273726 (微信同号) ,孙磊(广告、展示等)137 0211 3519。奖品及会议联系人:金晟 18622273726 (微信同号) ,孙磊(广告、展示等)137 0211 3519
中国给水排水2025年大会技术报告邀请(第九届污水千人大会等、第十六届污泥千人大会等技术报告正在征集中)转发赠送 中国给水排水电子期刊  !!直播抽奖 。