《碳中和报告(2021)》
2021年3月12日植树节当天,广州碳排放权交易所发布《碳中和报告(2021)》。据悉,这是首份针对全国范围内碳中和案例的全面梳理和研究。
研究报告显示,全球已有136个国家提出碳中和目标,覆盖了全球88%以上二氧化碳排放量,占世界经济规模的90%以上,近683家公司提出了近零排放排放相关目标,碳中和已经成全球共识。
据广碳所相关负责人介绍,本次报告的发布旨在聚焦分析各类碳中和场景的具体实施情况、主体、核心要素等,希望能够更好推动科学的碳中和实践。“基于不同场景的碳中和模式,报告根据公开的资料数据分析了2021年实现碳中和认证的组织、活动和产品的具体情况,并进一步探究了不同机构在碳中和信息披露方面的现状与问题,从而为政策制定者和参与方提出相应的对策与建议”。
我国各类主体2021年碳中和累计实现碳抵消超过227.4万吨,为我国实现双碳目标添砖加瓦。
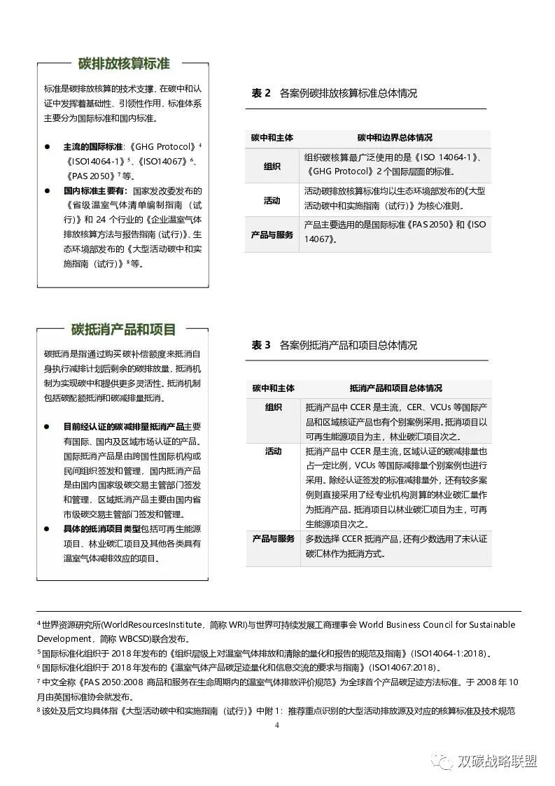
通常来说,碳中和是指:组织、活动、产品或服务等特定对象在特定边界和时间周期内,通过直接减排或间接购买碳排放核算边界范围外碳抵消信用等形式进行碳排放抵消,实现碳中和的行为。
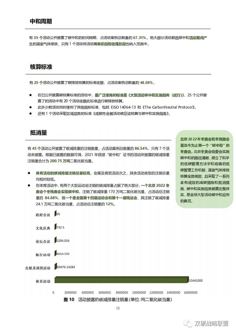
我国自“双碳”目标宣布以来,社会各领域碳中和行动加速涌现。报告对2021年1月1日至12月31日期间国内获颁“碳中和”证书的公开案例进行了搜集。数据显示,2021年期间获得碳中和认证的案例总计152个,其中组织92个、活动52个、产品与服务8个。据不完全统计,报告统计案例2021年共实现超过227.4万吨排放量中和,其中组织抵消14.59万吨、活动抵消200.75万吨、产品与服务抵消12.08万吨二氧化碳当量。
广东金融机构碳中和行动热情高涨
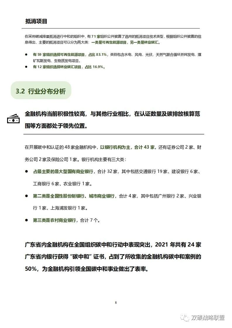
报告发现,各行业企业在碳中和过程中进行了不同程度的探索和信息披露,与其他行业相比,金融机构当前积极性较高,在认证数量及碳排放核算范围等方面都处于领先位置。广东省内金融机构在全国组织碳中和行动中表现突出,2021 年共有24家广东省内银行主体获得“碳中和”证书,占到了所收集的金融机构碳中和案例的50%,为金融机构引领全国碳中和事业做出了表率。
另外,2021年共有15家生产型企业获得了企业“碳中和”认证,分别属于电网、家具、电器、能源、汽车、材料、自动化、生物制药、智慧物联、数据科技等不同行业,都为各行业企业进行碳中和提供有益探索。
碳中和冬奥会成为全球大型活动碳中和标杆
根据北京2022年冬奥会和冬残奥会组织委员会于2022年1月发布的《北京冬奥会低碳管理报告(赛前》),2021年12月31日北京冬奥会获得具有联合国指定经营实体(DOE)资质的核查机构发布的“温室气体核查声明”,北京冬奥会圆满兑现实现“碳中和”的承诺,成为迄今为止第一个“碳中和”的冬奥会。据悉,北京冬奥会自筹备之初便积极开展减碳方案规划,北京冬奥会开创性地将涉及北京冬奥会筹办活动相关的职能范围、地理边界和能够施加影响的活动产生的主要温室气体排放均纳入统计,包括筹办和运行过程、场馆和交通设施以及观众共3项及其子类别的200种排放源。冬奥会全面推动低碳项目建设,充分应用低碳技术,通过光伏和风能发电的低碳能源利用,低碳场馆建设、低碳交通、低碳办公等低碳管理措施降低基准排放。最后,结合地方捐赠林业碳汇、企业赞助核证碳减排量等方式实现碳抵消,最终实现碳中和,完成了这一前所未有的壮举,成为全球大型活动碳中和实践的标杆。
据报告统计,在2021年获颁“碳中和”证书的54个活动中,还包括24个教育及科学活动、15个会展及商贸活动、6个体育活动、5个文化庆典和2个政府会议,碳中和已经成为了大型活动的“标配”。
碳中和产品与服务仍处于初步探索阶段
报告收集获得产品或服务碳中和认证的案例较少,产品主要涉及保健品、石油、服装和纸张四类,服务涉及航班和油轮两类,均较为贴近消费者的品类。由于产品和服务的碳排放管理通常涉及全生命周期管理,可参考排放因子较少,核算难度大,成本高。但各行业正在尝试开发碳中和产品,以适应绿色消费及践行企业社会责任的需求。
碳中和之路任重道远
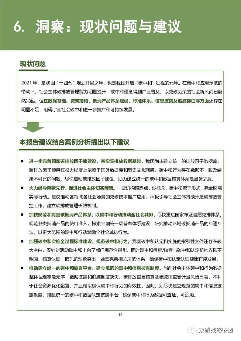
2021年,是我国“十四五”规划开局之年,也是我国开启“碳中和”征程的元年。在碳中和应用示范的带动下,社会主体碳排放管理能力明显提升,碳中和理念得到广泛普及,以减碳为荣的社会新风尚已蔚然兴起。
报告指出,碳中和行为在数据基础、减碳措施、抵消产品体系建设、规范建设、信息披露及追踪存证等方面还存在明显不足,阻碍了全社会碳中和进一步推广和可持续发展。
针对以上问题,报告还提出六大建议:一、启动碳排放因子库建设,夯实碳排放数据基础。二、大力倡导降碳先行,促进社会主体切实降碳。三、加快规范和完善碳抵消产品体系,以碳中和行动推动全社会减排。四、加强碳中和实施全过程标准规范建设,规范碳中和行为。五、推动建立统一的碳中和登记平台,建立规范的碳中和信息披露制度。
广碳所相关负责人介绍:“碳达峰、碳中和目标的实现任重道远,亟需社会各界的协同努力。社会各主体必须要应对好这个重大战略议题,积极发挥作用,主动履行社会责任,将碳中和目标纳入自身长期发展战略,加快绿色转型步伐,加强减排技术创新和应用,积极开展碳中和创新示范,推动自身及上下游采取减排措施。”
报告发布当天,广碳所同步发布了其2021年碳中和实施报告,宣布实现2021年运营排放碳中和。“此次碳中和实施是广碳所践行碳中和目标的第一步,未来我们将通过采购可再生能源、绿色办公、低碳交通出行等实际举措降低碳排放,力争于2035年起将碳排放控制在最低水平,同时围绕碳中和综合服务持续推进业务创新和服务优化,帮助会员客户减排降碳,积极部署搭建碳中和数据支撑体系和碳中和登记平台,助力全社会实现双碳目标。”广碳所相关负责人介绍。
碳中和报告2021
中国节能协会碳中和专委会入会和培训联系人
李建兵 13260051282(同微信)
2021年3月12日植树节当天,广州碳排放权交易所发布《碳中和报告(2021)》。据悉,这是首份针对全国范围内碳中和案例的全面梳理和研究。
研究报告显示,全球已有136个国家提出碳中和目标,覆盖了全球88%以上二氧化碳排放量,占世界经济规模的90%以上,近683家公司提出了近零排放排放相关目标,碳中和已经成全球共识。
据广碳所相关负责人介绍,本次报告的发布旨在聚焦分析各类碳中和场景的具体实施情况、主体、核心要素等,希望能够更好推动科学的碳中和实践。“基于不同场景的碳中和模式,报告根据公开的资料数据分析了2021年实现碳中和认证的组织、活动和产品的具体情况,并进一步探究了不同机构在碳中和信息披露方面的现状与问题,从而为政策制定者和参与方提出相应的对策与建议”。
我国各类主体2021年碳中和累计实现碳抵消超过227.4万吨,为我国实现双碳目标添砖加瓦。
通常来说,碳中和是指:组织、活动、产品或服务等特定对象在特定边界和时间周期内,通过直接减排或间接购买碳排放核算边界范围外碳抵消信用等形式进行碳排放抵消,实现碳中和的行为。
我国自“双碳”目标宣布以来,社会各领域碳中和行动加速涌现。报告对2021年1月1日至12月31日期间国内获颁“碳中和”证书的公开案例进行了搜集。数据显示,2021年期间获得碳中和认证的案例总计152个,其中组织92个、活动52个、产品与服务8个。据不完全统计,报告统计案例2021年共实现超过227.4万吨排放量中和,其中组织抵消14.59万吨、活动抵消200.75万吨、产品与服务抵消12.08万吨二氧化碳当量。
广东金融机构碳中和行动热情高涨
报告发现,各行业企业在碳中和过程中进行了不同程度的探索和信息披露,与其他行业相比,金融机构当前积极性较高,在认证数量及碳排放核算范围等方面都处于领先位置。广东省内金融机构在全国组织碳中和行动中表现突出,2021 年共有24家广东省内银行主体获得“碳中和”证书,占到了所收集的金融机构碳中和案例的50%,为金融机构引领全国碳中和事业做出了表率。
另外,2021年共有15家生产型企业获得了企业“碳中和”认证,分别属于电网、家具、电器、能源、汽车、材料、自动化、生物制药、智慧物联、数据科技等不同行业,都为各行业企业进行碳中和提供有益探索。
碳中和冬奥会成为全球大型活动碳中和标杆
根据北京2022年冬奥会和冬残奥会组织委员会于2022年1月发布的《北京冬奥会低碳管理报告(赛前》),2021年12月31日北京冬奥会获得具有联合国指定经营实体(DOE)资质的核查机构发布的“温室气体核查声明”,北京冬奥会圆满兑现实现“碳中和”的承诺,成为迄今为止第一个“碳中和”的冬奥会。据悉,北京冬奥会自筹备之初便积极开展减碳方案规划,北京冬奥会开创性地将涉及北京冬奥会筹办活动相关的职能范围、地理边界和能够施加影响的活动产生的主要温室气体排放均纳入统计,包括筹办和运行过程、场馆和交通设施以及观众共3项及其子类别的200种排放源。冬奥会全面推动低碳项目建设,充分应用低碳技术,通过光伏和风能发电的低碳能源利用,低碳场馆建设、低碳交通、低碳办公等低碳管理措施降低基准排放。最后,结合地方捐赠林业碳汇、企业赞助核证碳减排量等方式实现碳抵消,最终实现碳中和,完成了这一前所未有的壮举,成为全球大型活动碳中和实践的标杆。
据报告统计,在2021年获颁“碳中和”证书的54个活动中,还包括24个教育及科学活动、15个会展及商贸活动、6个体育活动、5个文化庆典和2个政府会议,碳中和已经成为了大型活动的“标配”。
碳中和产品与服务仍处于初步探索阶段
报告收集获得产品或服务碳中和认证的案例较少,产品主要涉及保健品、石油、服装和纸张四类,服务涉及航班和油轮两类,均较为贴近消费者的品类。由于产品和服务的碳排放管理通常涉及全生命周期管理,可参考排放因子较少,核算难度大,成本高。但各行业正在尝试开发碳中和产品,以适应绿色消费及践行企业社会责任的需求。
碳中和之路任重道远
2021年,是我国“十四五”规划开局之年,也是我国开启“碳中和”征程的元年。在碳中和应用示范的带动下,社会主体碳排放管理能力明显提升,碳中和理念得到广泛普及,以减碳为荣的社会新风尚已蔚然兴起。
报告指出,碳中和行为在数据基础、减碳措施、抵消产品体系建设、规范建设、信息披露及追踪存证等方面还存在明显不足,阻碍了全社会碳中和进一步推广和可持续发展。
针对以上问题,报告还提出六大建议:一、启动碳排放因子库建设,夯实碳排放数据基础。二、大力倡导降碳先行,促进社会主体切实降碳。三、加快规范和完善碳抵消产品体系,以碳中和行动推动全社会减排。四、加强碳中和实施全过程标准规范建设,规范碳中和行为。五、推动建立统一的碳中和登记平台,建立规范的碳中和信息披露制度。
广碳所相关负责人介绍:“碳达峰、碳中和目标的实现任重道远,亟需社会各界的协同努力。社会各主体必须要应对好这个重大战略议题,积极发挥作用,主动履行社会责任,将碳中和目标纳入自身长期发展战略,加快绿色转型步伐,加强减排技术创新和应用,积极开展碳中和创新示范,推动自身及上下游采取减排措施。”
报告发布当天,广碳所同步发布了其2021年碳中和实施报告,宣布实现2021年运营排放碳中和。“此次碳中和实施是广碳所践行碳中和目标的第一步,未来我们将通过采购可再生能源、绿色办公、低碳交通出行等实际举措降低碳排放,力争于2035年起将碳排放控制在最低水平,同时围绕碳中和综合服务持续推进业务创新和服务优化,帮助会员客户减排降碳,积极部署搭建碳中和数据支撑体系和碳中和登记平台,助力全社会实现双碳目标。”广碳所相关负责人介绍。








































































































