年度投资1800亿元,许昌市今年382个重点项目出炉 | 清单
来源: 大河财立方
【大河财立方消息】5月3日消息,许昌市发展改革委日前公布了2023年许昌市重点项目,重点围绕先进制造业、现代服务业、社会事业、农林水利、交通能源、新型城镇化等六大领域,安排380个以上重点项目,完成年度投资1800亿元以上,力争带动全市固定资产投资增速达到11%,为推进城乡融合共同富裕先行试验区建设,打造经济强市、创新强市、开放强市、文化强市、生态强市,全面开创许昌社会主义现代化建设新局面提供强力支撑。
附项目清单:








文章来源:大河财立方
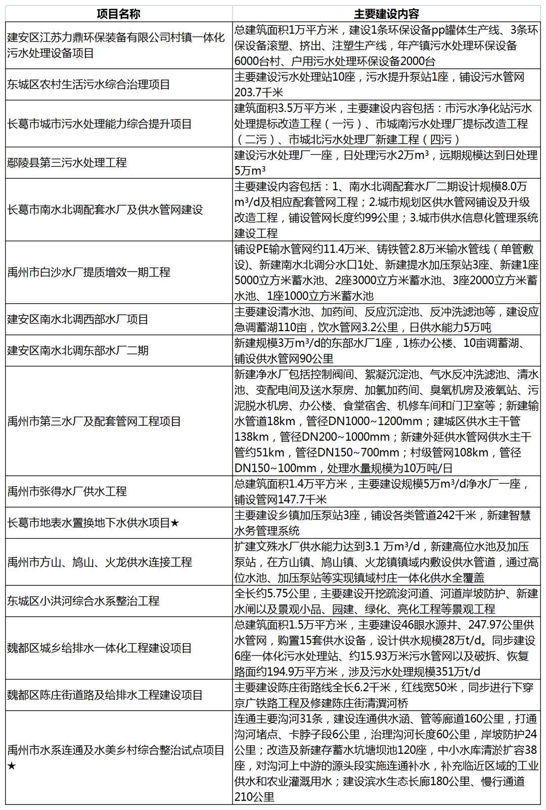
1800亿涉近20个水处理项目,2023年许昌市重点项目清单发布
【大河财立方消息】5月3日消息,许昌市发展改革委日前公布了2023年许昌市重点项目,重点围绕先进制造业、现代服务业、社会事业、农林水利、交通能源、新型城镇化等六大领域,安排380个以上重点项目,完成年度投资1800亿元以上,力争带动全市固定资产投资增速达到11%,为推进城乡融合共同富裕先行试验区建设,打造经济强市、创新强市、开放强市、文化强市、生态强市,全面开创许昌社会主义现代化建设新局面提供强力支撑。
附项目清单:








1800亿涉近20个水处理项目,2023年许昌市重点项目清单发布
来源 :水工业市场
一县级污水处理特许经营项目招标
来源:北极星水处理网
5月6日,安徽省青阳县污水处理特许经营项目启动招标,项目预算金额43957.34万元(即新增和存量资产)。
最高限价:(1)社会资本投资回报率6.5%;
(2)县城厂污水处理运营服务费单价1.18元/m³;
(3)乡镇污水处理站运营服务费单价1.831元/m³;
(4)人工湿地运营服务费单价10.6元/㎡
(5)雨污水管网运营服务费22940元/(年·公里)。
采购需求:为发挥社会资本的管理和运营优势,提高公共产品供给质量和供给效率,规范有序盘活存量资产,促进投资良性循环,本项目采用特许经营模式运作。由项目实施机构依照法定程序选定社会资本,由中标社会资本出资组建项目公司,负责特许经营期内本项目的建设、投融资、运营维护和移交等工作。
合同履行期限:根据《基础设施和公用事业特许经营管理办法》规定,特许经营期限最长不超过30年,综合考虑行业特点,项目生命周期,金融机构贷款落地性,设定本项目合作期限为17年,其中建设期1年,运营期16年。
本项目接受联合体投标。
项目建设规模及建设内容
1.污水处理厂二期扩容建设
污水处理厂现规模 2 万立方米/日,实际进水量接近满负荷,且雨季上游污
水管道溢流现象严重,为减少入青通河污染负荷,改善青通河区域水环境,亟需
进行现状污水处理厂扩容建设。
根据青阳县污水处理厂建设规划以及县城自来水供水规模,本次污水处理厂二期扩建工程为新建 2 万立方米/日处理规模的污水处理单元,位于现状青阳县污水处理厂北侧现状空地,项目用地布局要统筹纳入正在编制的县国土空间规划。
本次扩建工程采用“预处理+改良 AAO 生化二沉组合池+高效沉淀池+反硝化深床
滤池+紫外消毒”的工艺方案,污泥处理采用“带式浓缩压滤+石灰稳定干化”工
艺,出水执行《城镇污水处理厂污染物排放标准》(GB18918-2002)中一级排放标
准的 A 标准。
2.厂外湿地工程
工程选择青阳县城北部杨家沙滩作为湿地建设区,南侧距离青阳县污水处理
厂约 500 米,东侧紧邻青通河,引水和排水十分方便。新建处理能力 40000 立方
米/日的尾水湿地一座,占地约 20348.42m²(30.523 亩)。
本次厂外湿地选用“表面流湿地+新型潜流湿地”的处理工艺。主要包括“配水井+水平潜流湿地+表面流湿地”。其中湿地形式及布置顺序为:进水井→生态扩容缓冲单元(表流湿地)→A-高密度挺水植物单元(表流湿地)→B-多孔介质生态滤床单元(水平潜流)→C-高密度挺水植物单元(表流湿地)→D-多孔介质生态滤床单元(水平潜流)→E-高密度挺水植物单元(表流湿地)→F-多孔介质生态滤床单元(水平潜流)→G-深水型沉水植物单元(表流湿地)。
3.厂外配套管网
(1)根据青阳县实际调研情况,本次配套管网部分包括青阳县污水处理厂进厂主管(青通河橡胶坝-污水厂段)及九华山高铁站至芙蓉大道污水转输管两部分。
本次重建的污水主管为县城污水处理厂末端干管,沿青通河西岸铺设,自橡胶坝至污水厂内提升泵站,长度 3.109 公里,原管道渗漏较严重,造成下游污水处理厂进水泵站液位较高,进水浓度偏低,影响污水厂正常运行。本次重建管段管径DN800-1200,采用球墨铸铁管外包混凝土进行污水输送。
(2)高铁站站前广场内预留 10 米长,管径为 DN400 钢筋混凝土管,一端接
一体化泵站前汇合检查井中,一端接预留Φ1000 的钢筋混凝土检查井。S219 公
路北侧地块预留Φ1000 的钢筋混凝土检查井,通过 DN300 钢筋混凝土管穿 S219
路面以下,接入一体化泵站前汇合检查井中。高铁站站前广场西侧地块预留Φ
1000 的钢筋混凝土检查井,通过 DN300 钢筋混凝土管穿旅游公路路面以下,接
入一体化泵站前汇合检查井中。预留检查井接入污水后,经过汇合检查井接入一
体化提升泵站,通过 DN200 球墨铸铁,压力流接入芙蓉大道污水主管中,最终进
入污水处理厂处理排放。污水管长度约 1.930 公里。本次拟在站前广场设置一体
化泵站一座(680m³/d),利用全程压力管(DN200)将污水泵送至芙蓉大道现状
污水管内。
4.乡镇污水站改造
本次对新河(日处理能力 800 吨)、蓉城镇五溪新区(日处理能力 300 吨)、乔木(日处理能力 500 吨)、庙前(日处理能力 800 吨)、朱备(日处理能力300吨)、杜村(日处理能力 500 吨)、丁桥(日处理能力 800 吨)、酉华(日处理能
力 300 吨)、杨田(日处理能力 300 吨)乡镇污水处理站进行改造。
新建项目采用 BOT 的运作模式,即:项目公司在特许经营期内负责本项目的投融资、建设、运营维护。在运营维护期内,特许经营期届满时,项目公司将本项目基础设施无偿、完好地移交给项目政府指定的机构。
存量项目采用 ROT、TOT 的运作模式,即:项目公司在特许经营期内负责存量项目的改造、移交、运营维护。特许经营期届满时,项目公司将本项目基础设施无偿、完好地移交给项目实施主体或政府指定的其他机构。
青阳县污水处理特许经营项目招标公告
来源:中国政府采购网
项目概况
青阳县污水处理特许经营项目的潜在投标人应在池州市公共资源交易系统获取招标文件,并于2023年5月29日10点30分前递交投标文件。
一、项目基本情况
项目编号:CZQ42023022
项目名称:青阳县污水处理特许经营项目
预算金额:43957.34万元(即新增和存量资产)
最高限价:(1)社会资本投资回报率6.5%;
(2)县城厂污水处理运营服务费单价1.18元/m3;
(3)乡镇污水处理站运营服务费单价1.831元/m3;
(4)人工湿地运营服务费单价10.6元/㎡
(5)雨污水管网运营服务费22940元/(年·公里)。
采购需求:为发挥社会资本的管理和运营优势,提高公共产品供给质量和供给效率,规范有序盘活存量资产,促进投资良性循环,本项目采用特许经营模式运作。由项目实施机构依照法定程序选定社会资本,由中标社会资本出资组建项目公司,负责特许经营期内本项目的建设、投融资、运营维护和移交等工作;详见采购需求书。
合同履行期限:根据《基础设施和公用事业特许经营管理办法》规定,特许经营期限最长不超过30年,综合考虑行业特点,项目生命周期,金融机构贷款落地性,设定本项目合作期限为17年,其中建设期1年,运营期16年。
本项目接受联合体投标。
二、申请人的资格要求:
1、满足《中华人民共和国政府采购法》第二十二条规定;
2、落实政府采购政策需满足的资格要求:
本项目符合财政部、工业和信息化部制定的《政府采购促进中小企业发展管理办法》第六条第(二)款之规定(因确需使用不可替代的专利、专有技术,基础设施限制,或者提供特定公共服务等原因,只能从中小企业之外的供应商处采购),不专门面向中小微企业预留采购份额。具体原因如下:本项目为提供特定公共服务,只能从中小企业之外的供应商处采购。但是按照《政府采购促进中小企业发展管理办法》的规定,本项目招标文件中已明确采购标的对应的中小企业划分标准所属行业,相关折扣评审优惠按照招标文件执行。如对此项内容有疑问,通过品茗电子交易系统中提交质疑;
3、本项目的特定资格要求:
3.1供应商存在以下不良信用记录情形之一的,不得推荐为中标候选供应商,不得确定为中标供应商:
(1)供应商被人民法院列入失信被执行人的;
(2)供应商或其法定代表人或拟派施工负责人(项目经理)或设计负责人被人民检察院列入行贿犯罪档案的;
(3)供应商被工商行政管理部门列入企业经营异常名录的;
(4)供应商被税务部门列入重大税收违法案件当事人名单的;
(5)供应商被政府采购监管部门列入政府采购严重违法失信行为记录名单的。
3.2投标供应商必须是依法在中国境内(不含港、澳、台地区)注册的独立法人(提供营业执照扫描件);
3.3投标供应商具有市政公用工程施工总承包三级及以上资质,且具备有效的安全生产许可证;具有工程设计综合甲级资质或市政行业设计乙级及以上资质或市政行业(排水工程)专业设计乙级及以上资质。施工负责人(项目经理)须具备市政工程专业一级注册建造师资格,具备有效的安全生产考核合格证(B 证),且在开工时项目经理未担任其他建设工程管理岗位;设计负责人须具备给水排水专业高级工程师及以上职称(职称证书是人社部门或人社部门授权机构或人社部门认可机构或经人社部门备案机构颁发;相关证书是人社部门授权机构或人社部门认可机构或经人社部门备案机构颁发须提供人力资源和社会保障部门相关证明文件,否则不予认可。)。
(注:使用建造师电子证书的应符合《住房和城乡建设部办公厅关于全面实行一级建造师电子注册证书的通知》相关规定及安徽省住建厅《关于二级建造师电子证书在招标投标中使用问题的答复》。投标人提供有效的电子证书(PDF版),并提供手写签名或知情承诺(即双签名);未手写签名或与签名图片笔迹不一致的,该证书无效。投标人应对其提供的电子证书真实性、有效性负责。)联合体参加投标的,联合体任何一方满足要求即可。
3.4本项目接受联合体投标,联合体成员不超过3家;联合体参与投标的,报名及领取招标文件事宜由联合体牵头人办理;联合体各方必须按《招标文件》中规定的格式签订联合体协议,明确联合体牵头方和联合体成员的主要权利和义务,联合体牵头方必须负责实际运营管理;联合体各方不得再以自己名义单独或加入其他联合体参加投标。
三、获取招标文件
时间:2023年5月6日至 2023年5月12日,每天上午8:00 至12:00 ,下午14:30 至17:30
地点:池州市公共资源交易系统
方式:网上下载
售价:0
四、提交投标文件截止时间、开标时间和地点
时间:2023年5月29日10点30分(北京时间)
地点:青阳县公共资源交易服务中心开标一室(青阳县蓉城镇天柱南路东侧中心城(拓富广场)2号楼二楼)
五、公告期限
自本公告发布之日起5个工作日。
六、其他补充事宜
1、文件获取中有任何疑问或问题,请在工作时间(周一至周五,上午9:00-12:00,下午14:30-17:30,节假日休息)与项目联系人联系。
2、供应商应合理安排下载文件时间,特别是网络速度慢的地区防止在获取时间结束前网络拥堵无法操作。如果因计算机及网络故障造成无法下载,责任自负。
3、本项目采用网上招投标方式,请供应商在池州市公共资源交易平台“服
务指南”-“工具下载”(网址:http://ggj.chizhou.gov.cn/front/content/9010080000)栏目中下载最新版(品茗)电子制作工具进行制作电子投标文件 ,各供应商需注意更新,以免造成投标文件制作错误,如因此导致无效投标,责任自负。电子投标文件制作流程操作手册下载地址 : http://ggj.chizhou.gov.cn/front/content/9010060020选择(品茗)。
4、本项目采取网上不见面开标(供应商无需到达开标现场)方式进行开、评标活动。供应商应当在投标文件提交截止时间之前使用CA 锁登录池州市公共资源交易平台“电子交易系统”(网址:http://ggj.chizhou.gov.cn/front/
linksystem/transition/systemList?systemCode=1023001002),选择 “品茗电子交易系统”,参与开、评标活动并保持在线状态。
5、供应商可直接下载招标文件及其它资料(含答疑或相关说明)。
6、本项目支持远程解密,非加密的投标文件电子版(光盘或 U 盘)可以采用邮递方式送达,采用邮寄方式的非加密的采购文件电子版(光盘或 U 盘)须密封完好且在投标截止时间前寄送至招标代理机构(以收到时间为准,未能及时送达导致的任何后果由供应商自行负责)(地址:地址:安徽省池州市贵池区长江路与百牙路交汇处汇安楼6楼,联系人:收件人:汪银,联系号码:15056600233)。
7、投标文件解密相关事宜:供应商须在投标文件提交截止时间后 30 分钟之内完成解密,供应商未在规定时间内完成解密,视为放弃投标响应。供应商在项目开、评标期间应保持“不见面开标大厅”在线状态。
8、询问和质疑:供应商对本次采购活动事项有疑问的,可以向采购人和采购代理机构提出询问。供应商应通过品茗电子交易系统在线提交给采购人和采购代理机构。供应商认为招标文件、采购过程和成交结果使自己的权益受到损害的,可以在知道或者应知其权益受到损害之日起7个工作日内,供应商应通过品茗电子交易系统在线提交给采购人和采购代理机构,逾期不予受理。
9、潜在供应商在制作电子投标文件时,请将相应企业、人员等资料,清晰彩色扫描件或复印件添加至电子投标文件相应栏目,如有疑问请拨打技术支持电话。
10、供应商须用数字证书签章和加密投标文件,建议使用企业法人主锁。如未办理数字证书请及时到安徽省电子认证管理中心有限公司池州市公共资源交易管理中心综合窗口集中办理点办理,联系电话:0566-2318206。项目采用远程不见面开启方式,请各供应商在开启当日投标文件提交截至时间前,提前登陆到品茗电子交易系统中,进入到不见面开标系统。
11、招标文件中有关注册的其他内容,在本项目不作要求。
12、品茗软件技术支持电话:0566-2318056。
13、如遇招标文件中的投标函与工具中的不一致,以招标文件的为准。
14、本项目无须提交投标保证金。
七、对本次招标提出询问,请按以下方式联系。
1.采购人信息
名称:青阳县城乡建设重点工程管理服务中心
地址:青阳县蓉城镇九华西路 200号
联系方式:0566-5021223
2.采购代理机构信息
名称:阶梯项目咨询有限公司
地址:安徽省池州市贵池区高新区产业开发区通港大道89号
联系方式:15056600233
3.项目联系方式
项目联系人:魏心怡
电话:0566-5021223
附件信息:
-
采购需求
-
公告附件
-
采购文件
4800亿涉近60个水处理项目,渭南市2023年重点建设项目计划表发布
来源 :水工业市场
15 合阳县经开区污水处理厂建设项目
18 大荔县城南污水处理工程项目
19 大荔经济技术开发区精细化工园污水处理厂建设项目
20 大荔经济技术开发区第二污水处理厂项目
23 渭南高新区西区第二污水处理厂项目
27 潼关县工业园区污水处理厂及配套管网项目
6 渭南经开区6万吨污水处理厂一期建设项目
6 富平县绿波污水处理厂提标改造项目
10 华州区农村生活污水处理工程项目
18 渭南市污水处理厂污泥资源化利用项目
20 渭南滨水西区·污水处理厂项目
20 临渭区创新创业基地南区雨污水管道工程项目
15 合阳县经开区污水处理厂建设项目
18 大荔县城南污水处理工程项目
19 大荔经济技术开发区精细化工园污水处理厂建设项目
20 大荔经济技术开发区第二污水处理厂项目
23 渭南高新区西区第二污水处理厂项目
27 潼关县工业园区污水处理厂及配套管网项目
6 渭南经开区6万吨污水处理厂一期建设项目
16 渭南经开区起步区污水管网提升改造项目
27 华阴市华山片区雨污水分流项目
6 富平县绿波污水处理厂提标改造项目
10 华州区农村生活污水处理工程项目
18 渭南市污水处理厂污泥资源化利用项目
20 渭南滨水西区·污水处理厂项目
11 华州区二华干沟水环境治理及生态修复项目
11 华州区二华干沟水环境治理及生态修复项目
16 合阳县金水河水环境综合治理项目
16 合阳县金水河水环境综合治理项目
3 富平县温泉河东段(焦东至嘴头)水环境综合治理项目
3 富平县温泉河东段(焦东至嘴头)水环境综合治理项目
5 富平县温泉河东段(南阳水库至京昆高速)水环境综合治理工程项目
5 富平县温泉河东段(南阳水库至京昆高速)水环境综合治理工程项目
8 潼关县列斜沟水环境综合治理工程项目
8 潼关县列斜沟水环境综合治理工程项目
10 渭南高新区兰王水厂及配套管网工程项目
23 渭南高新东区净水厂项目
30 渭南市蒋家水厂建设项目
11 临渭区渭北农田排水(碱)恢复保护工程项目
12 华州区城东片区排水建设项目
12 华州区城东片区排水建设项目
14 合阳县城市排水口除险加固及道路工程项目
18 合阳县太姒路北延道路排水工程项目
2 蒲城县卤泊滩农田排水(碱)恢复保护工程项目
3 蒲城县卤泊滩农田排水(碱)恢复保护工程项目
33 渭南高新北区排水工程项目
4 富平县农田排水(碱)恢复保护工程项目
12 华州区城区老旧小区供水管网改造项目
17 渭南经开区供水管网建设项目
2 大唐蒲城发电公司供水工程建设项目
22 合阳县农村集中供水工程
24 渭南市抽黄供水渭北供水管网配套工程项目
26 华州区桥涧峪水库引水入城工程(二期)城乡供水一体化项目
27 华州区城区供水管网改造工程项目
29 华州区高塘镇集中供水提升改造项目
6 澄城城乡供水引调水工程项目
8 渭南市中心城区供水管网平差及扩建工程项目
渭南市2023年重点建设项目
新建项目
1 蒲城县2023年林业生态修复项目
2 蒲城县历史遗留采石矿山地质环境治理项目
3 富平县温泉河东段(焦东至嘴头)水环境综合治理项目
4 华阴市长涧河片区生态治理提升改造项目
5 华阴市日处理300吨生活垃圾焚烧发电炉渣综合利用建设项目
6 华阴市二华灌排干沟综合治理工程项目
7 白水河生态环境综合治理建设项目
8 2022年渭南市渭北地区固沟保塬生态保护修复项目
9 韩城市机动车管理综合服务平台及机动车污染遥感监测系统项目
10 华州区石堤河水污染防治项目
11 华州区乡镇垃圾压缩站项目
12 华州区城东片区排水建设项目
13 合阳县2023年人居环境整治项目
14 合阳县黄河西岸(太里村—六村段)山水林田湖草沙一体化保护和修复工程项目
15 合阳县经开区污水处理厂建设项目
16 合阳县金水河水环境综合治理项目
17 大荔县城区再生水(中水)提质深化项目
18 大荔县城南污水处理工程项目
19 大荔经济技术开发区精细化工园污水处理厂建设项目
20 大荔经济技术开发区第二污水处理厂项目
21 大荔县黄河流域生态保护项目
22 渭南高新区再生水建设(一期)项目
23 渭南高新区西区第二污水处理厂项目
24 潼关县太峪河河道生态修复工程建设项目
25 潼关县双桥河流域生态环境综合治理项目
26 潼关县农村人居环境整治建设项目
27 潼关县工业园区污水处理厂及配套管网项目
28 临渭区南塬北坡改善人居环境项目
续建项目
1 韩城芝水河清水村至陶渠村段治理工程项目
2 韩城市农村人居环境整治项目
3 韩城市重点区域生态保护和修复项目
4 韩城市重点流域农业面源污染治理项目
5 韩城市再生水回用工程项目
6 渭南经开区6万吨污水处理厂一期建设项目
7 华阴市杜峪河防洪及生态环境治理工程项目
8 潼关县列斜沟水环境综合治理工程项目
9 澄城城镇生活垃圾分类收集转运一体化建设项目
10 渭南高新区人居环境提升项目
前期项目
1 蒲城县“双储林场”国家储备林建设项目
2 蒲城建筑垃圾资源化利用项目
3 富阎园区温泉河综合治理项目
4 富平县黄河流域山水林田湖草沙生态保护示范工程(2023—2025年)项目
5 富平县温泉河东段(南阳水库至京昆高速)水环境综合治理工程项目
6 富平县绿波污水处理厂提标改造项目
7 渭南市循环经济产业园市政污泥处置项目
8 陕西省渭南市秦岭北麓(东部)森林火灾高风险区综合治理工程建设项目
9 华州区陕化30万吨/年建筑石膏粉资源综合利用项目
10 华州区农村生活污水处理工程项目
11 华州区二华干沟水环境治理及生态修复项目
12 华州区农村人居环境整治建设工程项目
13 大荔沙苑乡村振兴与人居环境提升项目
14 北洛河大荔县段S202省道下游农防加高培厚工程项目
15 澄城“双储林场”国家储备林建设项目
16 澄城人居环境提升项目
17 黄河流域合阳县太枣河生态保护综合治理项目
18 渭南市污水处理厂污泥资源化利用项目
19 合阳县煤矸石综合利用项目
20 渭南滨水西区·污水处理厂项目
21 华阴市亚行贷款“丝绸之路沿线生态治理保护项目”(华麓林苑项目)
22 潼关县新民村西侧历史遗留含汞、铅、镉等重金属“三小”提金废渣污染源整治工程项目
23 潼关县城关街道办刘家村历史遗留涉重金属废渣污染源整治工程项目
24 潼关县秦东镇十里铺村历史遗留“三小”提金废渣风险管控项目
25 潼关县代字营镇西埝村历史遗留“三小”提金废渣风险管控项目
26 潼关县城关街道办马吉村“三小”废矿渣综合管控工程项目
27 潼关县黄河流域农业面源污染综合治理项目
渭南市2023年重点建设项目计划表(新建)
(一)工业项目
1 陕煤蒲城工业化示范基地项目一期建设项目
2 蒲城陕西安宇高邦年产600万吨煤粉烘干生产线项目
3 蒲城陕西神美星蓝年产50万吨环保新材料及绿色药剂生产线建设项目
4 蒲城陕西美恩科技年产30万吨电子级双氧水及资源综合利用项目
5 蒲城天世源美特商业展示展具项目
6 蒲城特莱晶C3099生产项目
7 蒲城清洁能源MTO及烯烃分离装置挖潜增效改造项目
8 蒲城清洁能源4万吨/年超高分子量聚乙烯项目
9 蒲城桥陵塑业高密度聚乙烯(HDPE)缠绕增强管材生产线技改项目
10 蒲城柿子新能源建设项目
11 蒲城渭南德昌环保刚性填埋场建设项目
12 蒲城神渭管运公司水煤浆添加剂项目
13 蒲城神渭管运水煤浆管道实验室项目
14 蒲城西安华泽道路功能道路材料研发生产基地项目
15 蒲城县陕西圣乳滋液态羊乳制品加工建设项目
16 大荔县格丽达生物医药生产线建设项目
17 大荔县妙龙居年产10万吨装饰建材项目
18 大荔县药用辅料、原料药及制剂项目
19 大荔县植物疫苗及植物生长调节剂生产建设项目
20 大荔县新型农药和生物农药研发生产项目
21 大荔县绿色生物制剂研发生产基地项目
22 大荔县年产20万吨新型水处理剂及联产4万吨硫酸钾钾肥项目
23 富平县陕西物流精工新材料集成产业园项目
24 富平县华中汽车再制造循环产业中心项目
25 富平县陕焦化工有限公司1*150吨每小时干熄焦项目
26 富平县生态水泥公司绿色循环建材项目
27 白水县海仪循环经济产业项目
28 渭南昆秦生物产业化基地建设项目一期
29 韩城西部智联数字工厂项目
30 韩城煤矸石绿色无害化综合处置示范项目
31 华州区陕煤研究院1000吨/年超级活性炭工业化示范项目
32 华州区陕化集团化工产品储罐建设项目
33 华州区陕化集团工业级磷酸产品开发项目
34 华州区派柯佳包装制品及材料制造项目
35 华州区西渭绿色表面处理循环经济产业园项目(一期)
36 华阴市生物医药园区标准化厂房一期项目
37 华阴市年产30万立方米刨花板项目
38 华阴市中铁三局集团建筑安装工程有限公司新建盘扣车间工程项目
39 华阴市锅炉补给水预处理系统改造项目
40 华阴市年产30万吨冶炼废渣超细粉综合利用生产线建设项目
41 华阴市锦前程药业技改项目
42 合阳默迪新能源电池生产项目
43 陕西澄合合阳煤炭开发有限公司2022年智能化综采工作面改造项目
44 上海电气合阳整机总装配基地建设项目
45 合阳陕西华本源医药科技建设项目
46 渭南高新区风尚现代产业中心项目
47 渭南高新区天景灯塔新型产业园项目
48 渭南高新区陕西中创渭南建工发展集团总部项目
49 渭南高新区白禾朵城市双创产业园项目
50 渭南高新区新能源汽车产业园一期配套厂房及库房项目
51 渭南高新区陕煤先进碳基材料开发及应用工业化示范基地项目
52 渭南高新区中粮粮谷年产90万吨小麦加工项目
53 渭南高新区昆秦生物医药(疫苗)生产项目
54 渭南高新区紫兆绿色建筑钢结构智能化产业基地项目
55 渭南高新区日丰智能制造(渭南)基地项目
56 渭南高新区一阳生酵素项目
57 渭南高新区九州通现代医药物流及中药项目
58 渭南高新区装配式建筑构件生产项目
59 渭南高新区医肽科美药妆生产项目
60 临渭区速冻米面馅饼食品和速冻调制馅料产品制造项目
61 临渭区官底镇再生塑料循环利用项目
62 临渭区年产5万吨铝板幕墙材料生产基地项目
(二)能源项目
1 华能蒲城桥陵风电项目
2 富平抽水蓄能电站项目
3 白水县陕投13万千瓦光伏发电建设项目
4 白水县中电建5万千瓦光伏发电建设项目
5 白水县鸿森煤矿回风井改造建设项目
6 白水县天然气长输管道白水段建设项目
7 白水县西固煤业产能提升建设项目
8 白水县苏镐煤炭仓储中心建设项目
9 白水县陕投关中新能源数据中心建设项目
10 渭南氢能全产业链项目
11 中石化新星大荔5万千瓦风力发电项目
12 华润大荔县20兆瓦风电项目
13 产投集团大荔县30兆瓦风电项目
14 中核汇能大荔20兆瓦风电项目
15 特变电工大荔5万千瓦风力发电项目
16 铜川—白水—潼关输气管道工程项目
17 韩城矿业公司设备维修改造项目
18 大唐韩城明星100兆瓦农光互补发电项目
19 华州区陕化集团分布式电源项目
20 澄城生活垃圾焚烧发电项目
21 大唐澄城交道—寺前100兆瓦风电项目
22 澄城澄南50兆瓦风电项目
23 陕投澄城100兆瓦农光互补项目
24 澄城陕西国铁醍醐煤炭储运基地项目
25 国家电投集团澄城县王庄70兆瓦光伏发电项目
26 国能澄城冯原5万千瓦复合光伏发电项目
27 合阳西卓煤矿扩能提升项目
28 合阳华润230兆瓦风电建设项目
29 临渭区整区分布式光伏发电项目
30 临渭区新型清洁能源项目
31 临渭区风电项目
(三)基础设施项目
1 蒲城县2022年农村公路建设项目
2 蒲城县城东高压走廊(北区)迁建项目
3 G108蒲城兴镇至富平县城公路项目
4 白水县330千伏新能源汇集站建设项目
5 白水县330千伏变电站线路建设项目
6 白水县高新区苏陕协作产业园项目
7 大荔县输变电工程建设项目
8 西延高铁建设项目
9 京昆高速蒲城至合阳段改扩建项目
10 华阴市通村路和水毁道路修复工程项目
11 华州区潘陈、东罗排污渠管径扩容项目
12 华州区北赤路华州区段公路改建工程项目
13 渭南高新区移动通信机楼建设项目
14 合阳县城市排水口除险加固及道路工程项目
15 合阳火蓝光伏升压站建设项目
16 大荔330千伏输变电工程项目
17 渭南电力基础设施项目
18 潼关330千伏变电站110千伏送出工程项目
19 临渭区通村道路建设项目
20 临渭区创新创业基地南区雨污水管道工程项目
(四)农水项目
1 2023年蒲城县高标准农田建设项目
2 蒲城县卤泊滩农田排水(碱)恢复保护工程项目
3 蒲城县中水重复利用工程项目
4 蒲城县2023年水利设施建设项目
5 富平县中水回用灌溉工程项目
6 白水县高标准农田建设项目
7 华阴市移民后期扶持项目
8 华阴市国家级小麦制种大县项目
9 华阴市源禾木肉牛繁育养殖项目
10 华阴市农产品冷链保鲜设施建设项目
11 华阴市高标准农田建设项目
12 白水县乡村振兴建设项目
13 大荔牧原农牧有限公司第十一分场生猪养殖建设项目
14 大荔县2022年度5万亩高标准农田建设项目
15 大荔冬枣培育发展项目
16 大荔县乡村振兴建设项目
17 大荔经济技术开发区水源保供项目
18 渭南市东涧峪水库及输水管线工程项目
19 渭南市东雷抽黄灌区节水配套与现代化改造工程项目
20 渭南市东雷二期抽黄灌区节水配套与现代化改造工程项目
21 合阳县十万亩优质小麦产业化建设项目
22 合阳县农村集中供水工程
23 临渭区2023年度高标准农田建设项目
24 临渭区塬区水源地及农村水系连通工程项目
25 临渭区“三元里”现代农业综合开发项目
26 华州区桥涧峪水库引水入城工程(二期)城乡供水一体化项目
27 华州区城区供水管网改造工程项目
28 华州区李坡村乡村振兴项目
29 华州区高塘镇集中供水提升改造项目
30 渭南市蒋家水厂建设项目
(五)社会发展项目
1 2023年度蒲城县中小学幼儿园提升改造建设项目
2 蒲城县陈庄镇幸福苑老年养护中心建设项目
3 富平县庄里中心医院建设项目
4 富平县迤山小学建设项目
5 富平县石川河畔幼儿园建设项目
6 富阎第一初级中学建设项目
7 富阎第一小学建设项目
8 华阴市幼儿园建设项目
9 华阴市新建职教中心学生公寓楼项目
10 大荔县文化艺术中心建设项目
11 大荔县东府小学及幼儿园建设项目
12 大荔县同州新区学校建设项目
13 大荔县中医院二期扩建及技术改造项目
14 大荔县医院内科综合楼项目
15 白水县体育公园建设项目
16 白水县医院和中医院住院楼提标扩能建设项目
17 渭南市流浪乞讨救助保护中心建设项目
18 渭南市养老服务示范中心建设项目
19 华州区人民医院医养结合项目
20 澄城工人文化中心建设项目
21 合阳县妇幼保健院改建项目
22 合阳县职业技术教育中心改造提升项目
23 渭南高新区第六小学项目
24 渭南高新区学生素质教育中心项目
25 潼关县“两馆一院”建设项目
26 临渭区五里铺小学重建项目
27 临渭区前海人寿陕西医院项目
(六)城市建设项目
1 蒲城县东环路道路及设施提升改造建设项目
2 蒲城县2023年老旧小区改造项目
3 蒲城县紫荆龙胤商住小区建设项目
4 蒲城君瑞华府住宅小区项目
5 蒲城县城南棚户区改造项目
6 蒲城县城西教育园区路网建设项目
7 蒲城高新区道路基础设施项目
8 蒲城高新区危化车辆标准化停车场及园区封闭和配套工程项目
9 华阴市老旧小区改造项目
10 华阴市城市燃气管道等老化更新一期改造项目
11 华阴市华海御山苑项目
12 华阴市公厕建设项目
13 富平县城区2023年基础设施建设项目
14 富阎园区2023年市政道路建设项目
15 富平县老旧小区提升改造项目(南韩花园)
16 富平县庄里中心城区清洁能源区域供热项目
17 大荔县城乡道路及基础设施提升改造项目
18 大荔县澳林·香语城项目
19 大荔县星合园·铂悦府项目
20 大荔县学林雅苑·南苑项目
21 大荔县都市雅苑二期建设项目
22 大荔县都市雅苑东苑三期建设项目
23 渭南市低碳智慧清洁能源综合利用示范项目
24 渭南车雷公园(一期)及地下停车场建设工程项目
25 白水县人民路提升改造建设项目
26 华州区老城区积水点管网改造工程项目
27 华州区新秦路陇海铁路涵洞扩建项目
28 渭南经开区城市更新配套项目
29 合阳县翰林名邸二期项目
30 渭南高新区纬四路、车雷大街、高新东路项目
31 潼关县明德公馆建设项目
32 潼关县秦东棚户区管网提升改造项目
33 临渭区杜化路安置小区(通达·朗郡)8#楼项目
34 临渭区下邽镇红都国际商业中心项目
35 临渭区老旧小区改造(燃气管道等老化更新改造)项目
36 临渭区鸿基世业龙熙府项目
37 临渭区上上国风·森林里项目
38 临渭区2023年城镇老旧小区改造项目
39 临渭区盈田华盈和谐小区一期(颐养苑)棚户区改造项目
40 临渭区西潼路西段南片(沟李村)棚户区改造项目
41 临渭区站南街道韩马村城中村改造(一期)项目
(七)现代服务业项目
1 富平县“院士之家”建设项目
2 富平县2023年城区公园停车场项目
3 白水县林皋湖实训基地建设项目(康养民宿)
4 白水县林皋慢城旅游区休闲观光产业园扶贫投资开发建设项目
5 澄城电商产业园建设项目
6 潼关县应急物资储备库建设项目
7 华阴市太华索道综合服务中心项目
8 华山景区瓮峪游客中心项目
9 华阴市魏长城遗址保护利用项目
10 华阴市相宜文创产业园提升改造项目
11 华阴市金钼股份物流分公司专用线渭南市华州区远东工贸有限公司“公转铁”储运项目
12 渭南高新区容厦物流园扩建项目
13 渭南高新区中润冷链物流仓储中心项目
14 渭南高新区储备粮建设项目
15 渭南高新区永倍达商城运营中心项目
16 渭南市政府周边海绵设施建设(中心区V区内涝治理系统工程)项目
17 渭南桃花源景区优化改造项目
(八)生态环境治理项目
1 蒲城县2023年林业生态修复项目
2 蒲城县历史遗留采石矿山地质环境治理项目
3 富平县温泉河东段(焦东至嘴头)水环境综合治理项目
4 华阴市长涧河片区生态治理提升改造项目
5 华阴市日处理300吨生活垃圾焚烧发电炉渣综合利用建设项目
6 华阴市二华灌排干沟综合治理工程项目
7 白水河生态环境综合治理建设项目
8 2022年渭南市渭北地区固沟保塬生态保护修复项目
9 韩城市机动车管理综合服务平台及机动车污染遥感监测系统项目
10 华州区石堤河水污染防治项目
11 华州区乡镇垃圾压缩站项目
12 华州区城东片区排水建设项目
13 合阳县2023年人居环境整治项目
14 合阳县黄河西岸(太里村—六村段)山水林田湖草沙一体化保护和修复工程项目
15 合阳县经开区污水处理厂建设项目
16 合阳县金水河水环境综合治理项目
17 大荔县城区再生水(中水)提质深化项目
18 大荔县城南污水处理工程项目
19 大荔经济技术开发区精细化工园污水处理厂建设项目
20 大荔经济技术开发区第二污水处理厂项目
21 大荔县黄河流域生态保护项目
22 渭南高新区再生水建设(一期)项目
23 渭南高新区西区第二污水处理厂项目
24 潼关县太峪河河道生态修复工程建设项目
25 潼关县双桥河流域生态环境综合治理项目
26 潼关县农村人居环境整治建设项目
27 潼关县工业园区污水处理厂及配套管网项目
28 临渭区南塬北坡改善人居环境项目
渭南市2023年重点建设项目计划表(续建)
(一)工业项目
1 蒲城县西安吉利医药中间体及水处理项目
2 蒲城县陕西中蓝化工科技新材料有限公司海棠1901产业化项目、海棠1710产业化项目
3 蒲城县陕西汤普森绿色农药制剂生产基地建设项目
4 蒲城县陕西诺正农药原药生产线建设项目
5 富平县样样祥10万吨液态奶建设项目
6 富平县西飞民机研发中心项目
7 富平县雨中情防水材料生产研发基地项目
8 富平县庄里试验区新型建材项目
9 富平县柿园综合体建设项目
10 富阎精密制造产业园项目
11 富阎轻钢结构产业园项目
12 富平县丝路能源绿色开采装备制造项目
13 富平县兰柏互联智能制造项目
14 富平县云明航空装备制造项目
15 富平县汽车零部件轻量化制造项目
16 富平县海洋石油开采工具生产研发中心项目
17 富平县秦阳智能电气装备制造基地项目
18 大荔县年产9000吨生物明胶项目
19 大荔县年产8000吨微生物(益生菌)预混合饲料产品项目
20 大荔县高端精细化学品产业基地项目
21 大荔县年产8000吨纳米级环保新材料项目
22 白水杜康万吨基酒建设项目
23 白水县杜康食品标准化厂房建设项目
24 韩城市龙兴钢铁年产120万吨精品高强度角钢项目
25 韩城·经开智造园项目
26 韩城市龙钢公司机械化一次料场项目
27 韩城市龙钢公司转炉系统升级改造项目
28 韩城市龙门煤化干熄焦二期项目
29 华州区陕化集团尿素工序装备提升改造项目
30 华州区金堆城钼矿总体选矿升级改造项目
31 华州区金钼股份钼焙烧低浓度烟气制酸升级改造项目
32 华州区美特瑞吡咯烷酮回收再生项目
33 华州区陕煤研究院甲基芳香醚系列产品工业化示范项目
34 华州区金信谊二期项目
35 华州区金钼股份一般技改及安全环保项目
36 澄城年产5万吨装配式钢结构项目
37 澄城工业园区标准化厂房(一期)建设项目
38 华阴市桃下科技创业园基础设施及部分标准化厂房建设项目
39 渭南经开区精工钢构—绿色装配式集成建筑科技产业园项目
40 渭南经开区风电装配“双碳”产业示范园项目
41 渭南经开区氢能燃料电池产业基地项目
42 渭南高新区渭化集团就地升级改造项目
43 渭南高新区新型金属复合材料工业化示范生产线项目
44 渭南高新区达刚控股总部基地项目
45 渭南高新区中昊港创装备制造生产基地项目
46 渭南高新区陕煤研究院渭南基地项目
47 渭南高新区融渭新装配式建筑生产基地项目
48 渭南高新区汽车核心零部件产业园A区项目
49 渭南高新区瑞联原料药生产线项目
50 渭南高新区祥晖食品加工研发制造及冷链仓储物流基地项目
51 渭南高新区中科恒安创业园项目
52 渭南高新区云马环保设备生产基地项目
53 渭南高新区年产150台掘进机研发制造基地项目
54 渭南高新区金堆城化学分公司职工倒班宿舍项目
55 渭南高新区基石新材料产业园项目
56 渭南高新区天然植物替抗研发中心及动物健康产业项目
57 潼关县汇能多元素金精矿综合回收利用项目
58 临渭区鑫旭建材混凝土及装配式建筑项目
(二)能源项目
1 大唐蒲城农光互补项目
2 白水县陕投200兆瓦光伏基地发电项目
3 白水县陕投100兆瓦光伏发电项目
4 中电建西北院白水光伏建设项目
5 华阴市100兆瓦风力发电项目
6 华阴市桃下科创园BIPV(建筑光伏一体化)项目
7 白水华风100兆瓦风力发电项目
8 白水县100兆瓦分布式光伏整县推进项目
9 渭南市中心城区垃圾焚烧发电处理项目
10 大唐大荔200兆瓦农光互补发电项目
11 大荔县屋顶式光伏整县推进项目
12 韩城市王峰300万吨煤矿项目
13 韩城市静脉产业园生活垃圾焚烧热电联产协同处置项目
14 大唐韩城西庄100兆瓦农光互补光伏发电项目
15 大唐韩城板桥100兆瓦农光互补光伏发电项目
16 大唐澄城300兆瓦农光互补项目
17 澄城东益新能源100兆瓦农光互补续建项目
18 潼关县农光互补光伏发电项目
19 渭南市中心城区生活垃圾焚烧发电处理厂项目
(三)基础设施项目
1 富平至张桥公路改建工程项目
2 华山旅游景观大道景区段项目
3 渭南城投能源有限公司天然气储气库配套管网项目
4 209省道临蒲界至故市公路改建工程项目
5 京昆高速蒲城至涝峪改扩建项目
6 菏宝高速临猗大桥项目
7 国道242冯原至澄城公路改建工程项目
8 渭南南330千伏输变电工程项目
9 渭南电力基础设施项目
10 渭南变16条110千伏出线落地改造扩建项目
11 渭南高新区天燃气综合利用工程项目
12 潼关县工业园区基础设施建设项目
(四)农水项目
1 韩城市小型水库除险加固项目
2 华阴市民长生猪定点屠宰厂搬迁项目
3 华阴市村庄绿化提升工程项目
4 华州区2023年水利综合治理工程项目
5 华州区小华山水库除险加固工程项目
6 华州区2023年乡村振兴项目
7 华州区2023年高标准农田建设项目
8 华州区农业产业化项目
9 潼关县人饮抗旱水源地建设项目
10 临渭区乡村振兴美丽乡村建设二期项目
11 临渭区渭北农田排水(碱)恢复保护工程项目
(五)社会发展项目
1 蒲城县长乐公园建设项目
2 蒲城县职业教育中心迁建项目
3 富平县医院建设项目
4 富平县体育综合运动中心建设项目
5 富平县2022年教育设施提升改造项目
6 富阎运动公园建设项目
7 华阴市太华办第二幼儿园项目
8 华阴市太华中学项目
9 华阴市太华小学项目
10 华阴市职教中心提升项目
11 华阴市人民医院传染病楼项目
12 华阴市疾病预防控制中心业务楼项目
13 华阴市文化体育运动公园建设项目
14 渭南市第六医院(市传染病医院)建设项目
15 渭南市中心医院医疗服务能力提升项目
16 韩城市妇幼保健院危重孕产妇救治中心、儿保中心建设项目
17 华州区城乡学校建设项目
18 华州区中医医院迁建项目
19 澄城天佑医院建设项目
20 渭南高新区白杨医院项目
21 渭南高新区第四小学项目
22 渭南高新区第四幼儿园项目
23 渭南市人民医院建设项目
24 渭南市公共卫生中心建设项目
25 渭南高新区实验小学建设项目
26 渭南高新区辛市镇中心幼儿园建设项目
27 渭南高新区消防站建设项目
28 潼关县党校迁建项目
29 潼关县体育场建设项目
30 潼关县第二人民医院(妇计中心)建设项目
31 潼关县中等职业学校建设项目
32 潼关县殡葬服务中心建设项目
33 临渭区基地象山学校建设项目(九年义务教育)
34 渭河生态运动公园(一期)项目
(六)城市建设项目
1 蒲城县城东区开发建设项目
2 蒲城县城南新区东区开发建设项目
3 蒲城县南塬春晴建设项目
4 蒲城县万和佳苑小区项目
5 蒲城县公共停车场建设项目
6 富平县2022年城区市政道路建设项目
7 富平县房地产建设项目
8 渭南市中心城区供水管网平差及扩建工程项目
9 渭南市滨水新区城燃项目(一期)
10 白水和府壹号建设项目
11 大荔县碧桂园商住综合体项目
12 大荔县汇邦华府建设项目
13 大荔县锦悦府住宅小区项目
14 大荔县同州樾府二期项目
15 韩城和园项目
16 韩城东湖和园项目
17 韩城城南锦绣项目
18 韩城书香城项目
19 韩城市南悦城项目
20 华州区金钼集团国有工矿棚户区改造建设项目
21 华州区2023年老旧小区改造项目
22 华阴市老旧小区改造项目
23 华阴市热电联产供热项目
24 华阴市城区公共停车场建设项目
25 华阴市华岳广场地下停车场项目
26 华阴市城市慢行系统(健身步道和自行车道)一期项目
27 华阴市基础设施绿色升级项目
28 华阴市政道路项目
29 华阴市华晟佳阖项目
30 华阴市华晟佳苑项目
31 华阴市悦华府项目
32 华阴市观山悦项目
33 华阴市雅居首座项目
34 澄城鑫华府建设项目
35 澄城添景城一期建设项目
36 澄城盛基府邸住宅项目
37 澄城汇邦时代广场建设项目
38 澄城锐城·公园天下建设项目
39 澄城龙记观园项目
40 澄城碧桂园·壹号公馆建设项目
41 澄城建工·丽景城住宅小区项目
42 合阳县房地产建设项目
43 合阳县东街村失地群众安置用房(九龙印二期)项目
44 渭南高新区融创东麟府项目
45 渭南高新区富力城项目
46 渭南高新区恒大珺睿府项目
47 渭南高新区玖城阅商住小区项目
48 渭南高新区中海学府里项目
49 渭南高新区多彩康城项目
50 渭南高新区中创天悦住宅小区项目
51 渭南高新区名门胜地住宅小区项目
52 渭南高新区张西小区项目
53 渭南高新区东原玖城阅·映阅项目
54 渭南高新区中创天曜项目
55 渭南高新区红星安置区项目
56 渭南高新区中创和悦项目
57 渭南高新区崇业四路(东风大街—胜利大街)项目
58 渭南高新区供热管网建设工程项目
59 渭南高新区香山未来城项目
60 渭南高新区小院未来城项目
61 渭南高新区合创铂悦府项目
62 渭南高新区西区城市棚户区改造(一期)项目
63 渭南高新区东区城市棚户区改造(二期)项目
64 渭南车雷大街中段(前进路—金水路)道路建设工程项目
65 渭河大街东段道路(一期)建设工程项目
66 渭南城市双修(二期)工程项目
67 潼关县上河茗居住宅小区项目
68 潼关县金郡首府小区项目
69 潼关县桃林路棚户区改造项目
70 潼关县祥和广场停车场项目
71 渭南万科城项目
72 临渭区金水路北段东侧棚户区改造项目
73 临渭区上上玫瑰园项目
74 临渭区秦川状元府建设项目
75 临渭区双创基地玺悦四季项目
76 临渭区通达丽景云上项目
77 临渭区信达玖玺项目
78 临渭区鸿基世业椿萱颐养中心及配套住宅项目
79 临渭区文阙台建设项目
80 临渭区惠丰·天合项目
(七)现代服务业项目
1 蒲城县陕煤工业基地技术研发中心建设项目
2 富平县高新区大健康产业园建设项目
3 富平县中国银行陕西省分行档案管理中心建设项目
4 富平县庄里小微企业创业创新基地项目
5 富平县馨康医养中心项目
6 富平县中央储备粮富平直属库有限公司仓储项目
7 白水县农产品冷链物流设施建设项目
8 大荔县丰图义仓景区提升项目
9 韩城市现代企业总部(三立逸丰国际)项目
10 华州区少华山国家森林公园索道增容(南线索道)项目
11 渭南数字经济产业园(一期)建设项目
12 澄城丰圆大酒店扩建工程项目
13 澄城农产品物流基地建设项目
14 合阳同富铁路综合物流园建设项目
15 渭南高新区中创高科产业园项目
16 渭南高新区创新创业科技孵化中心(企业总部大厦)项目
17 渭南高新区胜利大街消防救援站项目
18 潼关县古城景区建设项目
19 临渭区鸿基广场项目
20 渭南市美好生活示范区康复康养中心建设项目
(八)生态环境治理项目
1 韩城芝水河清水村至陶渠村段治理工程项目
2 韩城市农村人居环境整治项目
3 韩城市重点区域生态保护和修复项目
4 韩城市重点流域农业面源污染治理项目
5 韩城市再生水回用工程项目
6 渭南经开区6万吨污水处理厂一期建设项目
7 华阴市杜峪河防洪及生态环境治理工程项目
8 潼关县列斜沟水环境综合治理工程项目
9 澄城城镇生活垃圾分类收集转运一体化建设项目
10 渭南高新区人居环境提升项目
渭南市2023年重点建设项目计划表(前期)
(一)工业项目
1 蒲城陕西裕真康年产200吨医药中间体生产线项目
2 蒲城清洁能源10万吨/年二氧化碳基可降解塑料项目
3 蒲城陕西祥钛有色金属废物资源化处置及精深加工项目
4 富平县国产支线飞机新舟700(MA700)配套设施建设项目
5 华州区陕化绿色高效节能降碳项目
6 华州区金堆城钼矿总体采矿升级改造项目
7 华州区陕鼓气体气化装置升级改造项目
8 华州区金信谊2万吨呲咯烷酮系列产品项目
9 华州区陕煤研究院新材料及其下游应用产业化示范基地项目
10 华州区陕煤研究院溴代芳香化合物生产工艺开发工业化试验生产项目
11 渭南市产投集团华州LNG液化天然气项目
12 华州区中建西部建设华北研发总部及新型建材产业基地项目
13 华州区工业园区基础设施建设项目
14 大荔智慧农机装备科创基地建设项目
15 澄城新型建筑外墙装饰材料建设项目
16 澄城食品加工产业项目
17 澄城金隅涂料生产线项目
18 澄城县江苏机电设备制造项目
19 合阳县山阳煤矿风井工程建设项目
20 渭南高新区中粮油脂项目
21 渭南高新区国德电气高铁智能装备制造项目
22 渭南高新区航空零组件智能化生产装配项目
23
渭南高新区天地人和创新药物孵化中心中试研究平台项目
24 渭南高新区液态羊奶加工厂项目
(二)能源项目
1 富平县车辐峪抽水蓄能电站项目
2 榆林至西安输气管道工程项目(宜川至西安段)
3 渭南市煤炭储备保供中心项目
4 产投集团大荔县30兆瓦风电项目
5 产投集团蒲城县40兆瓦风电项目
6 渭南开沃屋顶光伏建设项目
7 大荔县通威300兆瓦“渔光一体”生态产业园建设项目
8 大唐大荔100兆瓦农光互补发电项目
9 合阳县中国石油新能源建设项目
10 渭南城投能源有限公司天然气储气库项目(二期)
(三)基础设施项目
1 S209荆山塬隧道及引线工程(富阎快速干道)项目
2 富平县富辰八路大桥项目
3 蒲城县S207孙镇镇区至蒲白界段公路工程项目
4 渭南市数字经济数据中心(华山云IDC)项目
5 连霍高速渭南过境市政化综合改造工程项目
6 大凤高速富平至永济段高速项目
7 澄商高速华阴至洛南段高速项目
8 208省道渭河特大桥及引线工程项目
9 108省道渭河特大桥及引线工程项目
10 108国道韩合界至韦庄公路项目
11 108国道蒲城兴镇至富平县城项目
12 628国道陕豫界至华阴(潼关段沿黄公路)项目
13 澄城经开区丹澄合作产业园项目(二期)
14 澄城工业信息化服务平台及配套设施项目
15 合阳县342国道黄河大桥建设项目
16 渭南桥陵330千伏变电站增容改造工程项目
17 渭南富平330千伏变电站主变扩建工程项目
18 西延高铁渭南段330千伏供电工程(富平牵)项目
19 韩城魏城330千伏输变电工程项目
20 蒲白750千伏变电站330千伏送出工程项目
21 白水330千伏输变电工程项目
22 临渭区吝店110千伏输变电工程项目
23 大荔330千伏变电站110千伏送出工程项目
24 蒲城孙镇变110千伏改造工程项目
25 华州区孙庄110千伏扩建工程项目
26 韩城魏城330千伏变电站110千伏送出工程项目
27 蒲城敬母寺110千伏输变电工程项目
28 潼关县园区110千伏输变电工程项目
29 临渭区丰塬110千伏输变电工程项目
30 蒲城王台110千伏变电站—下寨110千伏输电线路工程项目
31 白水县110千伏刘家卓增容工程项目
32 白水330千伏变电站110千伏送出工程项目
33 西塬330千伏变电站—石川河、长春变电站110千伏线路工程项目
34 大荔县小坡110千伏输变电工程项目
35 富平县南韩110千伏输变电工程项目
36 华阴红岩110千伏输变电工程项目
37 白水张坡110千伏输变电工程项目
38 富平党沟110千伏输变电工程项目
39 大荔经开110千伏输变电工程项目
40 临渭区三张变增容改造工程项目
41 华州百花变增容改造工程项目
42 华阴市长涧河西堤旅游公路项目
43 G628(沿黄公路)华阴段二改一项目
44 潼关县310国道陕豫界至华阴一级路建设项目
(四)农水项目
1 蒲城县排碱渠改造综合利用项目
2 大唐蒲城发电公司供水工程建设项目
3 蒲城县卤泊滩农田排水(碱)恢复保护工程项目
4 富平县农田排水(碱)恢复保护工程项目
5 华州区二华干沟(石堤河—甘村段)段工程项目
6 澄城城乡供水引调水工程项目
7 澄城赵庄镇20万套蛋种鸡繁育能力提升基地一体化建设项目
8 澄城现代农业产业融合示范园项目
9 华阴市大夫峪水库枢纽工程项目
10 渭南高新区兰王水厂及配套管网工程项目
11 潼关县高标准农田建设项目
12 潼关县软籽石榴科研试验基地项目
13 潼关县软籽石榴产业冷链物流项目
14 潼关县代字营镇瀵兴村规模化养牛场建设项目
15 国能潼关新能源有限公司光伏发电林下农业种植项目
16 潼关县陕西安大畜禽粪便无害化处理项目
17 渭南经开区卤阳湖渠库引水工程项目
(五)社会发展项目
1 蒲城养老服务中心项目
2 蒲城县职业教育中心迁建项目(南区)
3 蒲城第十一小学(城东小学)建设项目
4 蒲城县第三医院(卤阳湖医院)项目
5 蒲城县城东运动公园建设项目
6 蒲城县传染病医院建设项目
7 富平县中医医院提升改造项目
8 华州区中医康复病院建设项目
9 华州区全民健身中心项目
10 华州区中心敬老院护理能力提升项目
11 大荔县同州文化综合体建设项目
12 大荔县医院外科综合楼建设项目
13 大荔县医院肿瘤综合楼建设项目
14 大荔县妇幼保健院整体迁建项目
15 澄城新区学校建设项目
16 澄城博物馆项目
17 合阳县九龙小学建设项目
18 合阳县文化艺术中心项目
19 华阴市教师进修学校项目
20 华山高级中学项目
21 华阴市特殊教育学校项目
22 华阴市第六幼儿园项目
23 华阴市书院路休闲运动公园项目
24 潼关县第二人民医院康健综合楼项目
25 潼关县中医医院桐峪分院项目
26 潼关县第一幼儿园建设项目
27 潼关县桐峪中心幼儿园项目
28 潼关县第七小学项目
29 潼关县救助管理站建设项目
30 潼关县城关街道办敬老院项目
31 潼关县代字营镇敬老院项目
32 潼关县桐峪镇敬老院项目
33 潼关县秦东镇敬老院项目
(六)城市建设项目
1 蒲城县陈庄镇保障性租赁住房项目
2 蒲城县五原路生态绿廊建设项目
3 蒲城县汇邦广场建设项目
4 蒲城县田上理想城建设项目
5 蒲城县荣华建业江山汇建设项目
6 蒲城县锦上花城建设项目
7 蒲城县德杰˙临泉雅舍商住小区建设项目(奥林国际)
8 秦创原·蒲城创新中心项目
9 蒲城高新区2022年道路基础设施项目
10 蒲城县城西教育园区路网建设项目
11 华州区环山公路项目
12 华州区城区老旧小区供水管网改造项目
13 华州区东环路南延项目
14 澄城经开区地下管沟及市政基础设施提升建设项目
15 澄城城区雨污分流改造工程项目
16 渭南经开区起步区污水管网提升改造项目
17 渭南经开区供水管网建设项目
18 合阳县太姒路北延道路排水工程项目
19 渭南市滨水东区综合开发项目
20 渭南市中心城区市政配套工程项目
21 渭南滨水西区市政道路建设工程项目
22 渭南滨水西区·雨水提升泵站项目
23 渭南高新东区净水厂项目
24 渭南市抽黄供水渭北供水管网配套工程项目
25 渭南市滨水东区海绵城市示范项目
26 华阴市三线入地(包括市政综合管线地理信息系统(GIS)项目
27 华阴市华山片区雨污水分流项目
28 华阴市电机棚户区改造项目
29 华阴市保障性租赁住房建设项目
30 华阴市中心城区棚改收尾项目
31 华阴市西岳庙棚改收尾项目
32 渭南高新区白杨片区城市更新一期项目
33 渭南高新北区排水工程项目
(七)现代服务业项目
1 富平县智慧城市指挥中心(IOC)项目
2 富平陕西物流新能源智慧物流产业园项目
3 西渭东区科创孵化产业园项目
4 华州区渭华星火红色传承项目
5 合阳县供销冷链物流园建设项目
6 渭南高新区商业服务中心项目
7 渭南国际现代物流港项目
8 渭南高新区德沣之星申华产业园建设项目
9 渭南高新区现代农业产业园项目(一期二段)
10 渭南高新区天健冷链物流仓储中心项目
11 蒲城陕西省危险化学品应急救援暨实训渭南基地项目
12 澄城清凉云澄国际大酒店项目
13 渭南市野生动物救助观览中心项目
14 潼关县兴隆社区仓储配送中心建设项目
15 潼关县体智能拓展训练馆及游泳馆建设项目
16 潼关县游客集散中心及配套停车场建设项目
17 潼关县博物馆提升改造建设项目
18 潼关县黄洛渭三角区旅游航运建设工程项目
19 潼关县工业园区智慧停车场建设项目
20 潼关县秦东城区分布式停车场建设项目
21 大荔县城东新区停车场建设项目
(八)生态环境治理项目
1 蒲城县“双储林场”国家储备林建设项目
2 蒲城建筑垃圾资源化利用项目
3 富阎园区温泉河综合治理项目
4 富平县黄河流域山水林田湖草沙生态保护示范工程(2023—2025年)项目
5 富平县温泉河东段(南阳水库至京昆高速)水环境综合治理工程项目
6 富平县绿波污水处理厂提标改造项目
7 渭南市循环经济产业园市政污泥处置项目
8 陕西省渭南市秦岭北麓(东部)森林火灾高风险区综合治理工程建设项目
9 华州区陕化30万吨/年建筑石膏粉资源综合利用项目
10 华州区农村生活污水处理工程项目
11 华州区二华干沟水环境治理及生态修复项目
12 华州区农村人居环境整治建设工程项目
13 大荔沙苑乡村振兴与人居环境提升项目
14 北洛河大荔县段S202省道下游农防加高培厚工程项目
15 澄城“双储林场”国家储备林建设项目
16 澄城人居环境提升项目
17 黄河流域合阳县太枣河生态保护综合治理项目
18 渭南市污水处理厂污泥资源化利用项目
19 合阳县煤矸石综合利用项目
20 渭南滨水西区·污水处理厂项目
21 华阴市亚行贷款“丝绸之路沿线生态治理保护项目”(华麓林苑项目)
22 潼关县新民村西侧历史遗留含汞、铅、镉等重金属“三小”提金废渣污染源整治工程项目
23 潼关县城关街道办刘家村历史遗留涉重金属废渣污染源整治工程项目
24 潼关县秦东镇十里铺村历史遗留“三小”提金废渣风险管控项目
25 潼关县代字营镇西埝村历史遗留“三小”提金废渣风险管控项目
26 潼关县城关街道办马吉村“三小”废矿渣综合管控工程项目
27 潼关县黄河流域农业面源污染综合治理项目
乌鲁木齐市米东区再生水资源化利用可行性研究报告编制技术服务项目招标公告
(招标编号:2023HDYPGK-22)
项目所在地区:新疆维吾尔自治区,乌鲁木齐市
一、招标条件
本乌鲁木齐市米东区再生水资源化利用可行性研究报告编制技术服务项目已由项目审 批/核准/备案机关批准,项目资金来源为其他资金地方政府专项债资金及多渠道筹措,项目 计划总投资30420万元,招标人为乌鲁木齐市米东区水务局。本项目已具备招标条件,现招 标方式为公开招标。
二、项目概况和招标范围
规模项目拟新建DN200-DN500再生水管线78.43公里,配套再生调蓄水池1座及一体 化加压泵站2座等设施设备。
本项目进行前期研究,并按照发改委有关可行性研究报告编制 内容和深度等要求,编制符合行政主管部门报批要求的《乌鲁木齐市米东区再生水资源化利 用项目可行性研究报告》,为编制报告而进行的所有调查、踏勘、资料收集、现场勘察等工 作,以及进行项目评审及成果文件的报批工作等。
范围:本招标项目划分为1个标段,本次招标为其中的:
(001)乌鲁木齐市米东区再生水资源化利用可行性研究报告编制技术服务项目;
三、投标人资格要求
(001乌鲁木齐市米东区再生水资源化利用可行性研究报告编制技术服务项目)的投标人资格能力要求:
3.1、在中国境内注册,具有独立法人资格,持有合法有效的营业执照;
3.2、投标人须在《全国投资项目在线审批监管平台》备案,在平台“中介服务”的咨询单 位名录中,且咨询专业包含市政公用工程,服务范围包括项目咨询;
3.3、投标人拟任本项目的项目负责人须具备高级工程师及以上职称或注册咨询师(须提供社保证明);
3.4、企业业绩要求:近五年(2018年1月1日至今)至少具有1个类似可行性研究报告业 绩(以合同签订时间为准,须提供中标通知书或合同扫描件);
3.5、本次招标不接受联合体投标。
3.6、其他要求:
(1)财务要求:提供近三年(2019-2021年度)经审计的财务报告,且财务状况良好,财务无亏损。
(2)信誉要求近三年(2020年1月1日至今)无重大诉讼及仲裁情况,未被列入国家企 业信用信息公示系统网站(http://www.gsxt.gov.cn)经营异常名录、严重违法失信企业名单 (黑名单)的投标人,并且近三年企业投标资格未被受限。(需提供网页截图并加盖公章):
(3)投标人如在中国裁判文书网(http://wenshu.court.gov.cn)有行贿犯罪记录的(尚 在处罚期内的),将被拒绝参加本次招标活动(需提供网页截图并加盖公章);
(4)投标人如在“信用中国”网站(www.creditchina.gov.cn)被列入失信被执行人、重 大税收违法案件当事人名单将拒绝其参加本次招标活动(需提供网页截图并加盖公章)。
(5)与招标人存在利害关系可能影响招标公正性的法人、其他组织或者个人,不得参加投 标单位负责人为同一人或者存在控股、管理关系的不同单位,不得参加同一标段投标或者 未划分标段的同一招标项目投标;
本项目不允许联合体投标。
四、招标文件的获取
获取时间:从2023年05月06口10时30分到2023年05月12口18时30分
获取方式:线下获取:每天上午10:30至13:30,下午15:30至18:30报名领取招标文件;
获取招标文件时, 投标人须提交以下证件资料复印件核验,核验成功后领取招标文件:(1)投标人营业执照副本:(2)《全国投资项目在线审批监管平台》网站网页查询截图;(3)项目负责人职称 证书或注册咨询师证书复印件:(4)携带法定代表人授权委托书及授权委托人身份证原件 及复印件。
五、投标文件的递交
递交截止时间:2023年05月16日11时00分
六、开标时间
开标时间:2023年05月16日11时00分
2022年中国再生水市场分析:再生水利用量达161.05亿立方米[图]
再生水是指废水或雨水经适当处理后,达到一定的水质指标,满足某种使用要求,可以进行有益使用的水。和海水淡化、跨流域调水相比,再生水具有明显的优势。从经济的角度看,再生水的成本最低,从环保的角度看,污水再生利用有助于改善生态环境,实现水生态的良性循环。建国以来,我国再生水市场主要经历了以下四个发展阶段:
我国再生水发展历程
资料来源:共研网整理
我国污水回用研究和实践整体上起步较晚,直到20世纪80年代末我国许多北方城市频频出现水危机,污水再生利用的相关研究和技术才真正得到广泛关注,随着国家陆续推进再生水的发展,目前,我国城市污水再生利用工作已经全面启动,国家和地方都开展了相关的科学研究和工程实践,再生水利用行业稳步发展,2021年我国再生水利用量达161.05亿立方米,同比增长18.96%。
2015-2021年中国再生水利用量统计
资料来源:共研网整理
近年来我国再生水利用率逐年攀升,2021年中国再生水利用率达26.32%,较2015年的10.38%增长了15.94%。
2015-2021年中国再生水利用率统计
资料来源:共研网整理
统筹推进区域再生水循环利用(张建,作者系山东科技大学副校长 ,教授,博导)
来源: 中工网
水资源短缺已成为制约中国生态环境质量和经济社会发展的重要因素。“十四五”规划和2035年远景目标纲要中明确提出,实施国家节水行动,建立水资源刚性约束制度,鼓励再生水利用。
区域再生水的循环利用,一方面能够减少缺水地区的水资源消耗量,转变区域内城市和工业企业的高耗水发展方式,缓解水资源供需矛盾,同时也能够显著减少区域内污染排放量,推进减污降碳协同增效,为实现“双碳”目标作出贡献;另一方面,再生水调蓄库塘、人工湿地水质净化工程的建设能够改善区域内的生态环境,提高水环境容量,增加湿地面积,对于保障生态安全和保护生物多样性具有重要意义。此外,做好区域再生水循环利用工作,还可以在缺水地区形成一个个大水面,通过沿河环湖生态修复,有效提高周边人气,甚至带动低价值空间形成新的经济隆起带,显著提升周边群众的获得感、幸福感、安全感。
让区域再生水循环利用充分发挥效能,需要协同用力,在区域层面统筹再生水生产、调配、利用各环节,推动形成污染治理、生态保护、循环利用有机结合的治理体系。
传统的再生水回用模式多在企业内部、距离相近的企业之间或小范围区域内,易发生再生水供需时空不均衡、回用规模和效率难以提高等问题。区域再生水循环利用要强调区域统筹,在区域尺度统筹再生水生产、调配、利用各环节,协同推进城市污水厂、人工湿地、再生水调蓄库塘、再生水管网等建设,建立区域尺度再生水调配体系;同时要加强部门沟通,做好政策协同,形成工作合力,破解再生水生产与回用在区域尺度上不平衡的难题,将水生态环境工程与水利工程有机结合,通过再生水调配体系联合调度,实现区域内再生水的充分循环利用,增加区域内水资源总量,提升区域尺度再生水高效资源化利用水平。
构建再生水调配体系,也是支撑区域再生水循环利用的必要之举。试点城市应进行区域水资源供需平衡计算,统筹再生水的生产、调配、利用等环节,拓宽再生水利用渠道,完善再生水管网设施,将再生水纳入城市水资源统一配置体系,用于工业生产、市政杂用、生态用水、农业灌溉等用途。鼓励新建城区规划建设再生水管网,有序推动再生水利用;鼓励工业园区、用水大户与再生水生产设施运营单位合作建设再生水管网,签订再生水利用合作协议。
做好区域再生水循环利用这篇文章,还要强化水质监管,保障区域再生水利用安全。要加强区域再生水循环利用全过程水质水量监测,严格过程管理和末端监管,确保水质安全可控;对于纳入市政污水处理设施的工业园区或企业排水,进行严格评估和监督,特别是要加强污水处理厂和人工湿地水质净化工程运营管理,防止有害物质进入到再生水调蓄库塘内。要加强再生水调蓄库塘环境管理,防止再生水水质恶化,特殊用途再生水利用应进一步处理,以满足相应用途水质要求。
要不断完善再生水政策,确保工程长效稳定运行。试点城市应着力完善水资源价格政策,逐步建立健全使用者付费制度,放开再生水政府定价,由再生水供应企业和用户按照优质优价的原则自主协商定价。对于提供公共生态环境服务功能的河湖湿地生态补水、景观环境用水使用再生水的,鼓励采用政府购买服务的方式,推动区域再生水循环利用。加大再生水等非常规水源考核权重,将区域再生水循环利用项目纳入主要水污染物减排量认定范畴。
(张建,作者系山东科技大学副校长)
(微信名称:中国给水排水 微信号:cnww1985 )
报告正在征集中……
曾明,郭庆贺,徐贵达,安永
谭周权
中国给水排水2023年城镇污泥处理处置技术与应用高级研讨会(第十四届)邀请函 (同期召开固废渗滤液大会、工业污泥大会)
中国给水排水2023年污水处理厂提标改造(污水处理提质增效)高级研讨会(第七届)邀请函暨征稿启事
中国给水排水2023年污水处理厂提标改造(污水处理提质增效)高级研讨会(第七届)邀请函暨征稿启事
中国给水排水2023年污水处理厂提标改造(污水处理提质增效)高级研讨会(第七届)邀请函暨征稿启事
微信扫一扫
关注该公众号








































































































