各有关单位和参会人员:
经研究,原定于2021年8月5-6日在苏州举办的第五届“水业大讲堂”(以下简称“大讲堂”)改期至2021年10月20-21日在东莞会展国际大酒店举办。
本次大讲堂将聚集水行业实现“碳达峰、碳中和”的目标与愿景,研讨污水资源化利用和水行业实现双碳目标的路径和技术,推进我国水系统绿色升级的创新与实践,提升行业“面向世界科技前沿、面向国家重大需求”的能力。大讲堂以“构建绿色水系统、助力实现碳中和”为主题,邀请国内外相关专家与我国水行业主管部门、规划设计、技术研发、运营管理和设备制造等领域的广大技术人员进行面对面的交流和研讨,教学相长。相关会议事项通知如下:
中国土木工程学会水工业分会水业大讲堂邀请函
中国土木工程学会水工业分会水业大讲堂邀请函
各有关单位和参会人员:
经研究,原定于2021年8月5-6日在苏州举办的第五届“水业大讲堂”(以下简称“大讲堂”)改期至2021年10月20-21日在东莞会展国际大酒店举办。
本次大讲堂将聚集水行业实现“碳达峰、碳中和”的目标与愿景,研讨污水资源化利用和水行业实现双碳目标的路径和技术,推进我国水系统绿色升级的创新与实践,提升行业“面向世界科技前沿、面向国家重大需求”的能力。大讲堂以“构建绿色水系统、助力实现碳中和”为主题,邀请国内外相关专家与我国水行业主管部门、规划设计、技术研发、运营管理和设备制造等领域的广大技术人员进行面对面的交流和研讨,教学相长。相关会议事项通知如下:
|
10月21日上午 |
|||
|
开幕式 |
|||
|
时间 |
会议内容 |
主持人 |
|
|
8:40-8:45 |
刘毅 致辞 清华大学环境学院院长 |
刘书明 中国土木工程学会水工业分会秘书长;清华大学环境学院党委书记 |
|
|
8:45-8:50 |
张韵 致辞 北京市市政工程设计研究总院有限公司总经理 |
||
|
8:50-8:55 |
冒建华 致辞 北控水务集团有限公司副总裁 |
||
|
8:55-9:00 |
王晓军 致辞 山东龙泉管道工程股份有限公司副总裁 |
||
|
主题报告 |
|||
|
时间 |
会议内容 |
主持人 |
|
|
9:00-9:40 |
张悦 教授级高级工程师 报告题目:COD&CO2—双重挑战与协同减排 |
刘毅 清华大学环境学院院长
|
|
|
9:40-10:20 |
郑兴灿 教授级高级工程师 报告题目:绿色市政基础设施发展理念与路径探讨 |
||
|
10:20-11:00 |
孙德智 教授 报告题目:城市污水处理温室气体排放特征和减排策略 |
||
|
11:00-11:40 |
冒建华 高级工程师 报告题目:再生水分质利用的减污-降碳 |
||
|
11:40-13:30 |
午餐 |
||
|
主题报告 |
|||
|
时间 |
会议内容 |
主持人 |
|
|
13:30-14:00 |
胡洪营 教授 中国城镇污水处理与再生利用发展报告(1978-2020)发布 |
张韵 北京市市政工程设计研究总院有限公司总经理 |
|
|
14:00-14:40 |
王灿 教授 报告题目:碳中和技术路径与产业影响 |
||
|
14:40-15:20 |
戴晓虎 教授 报告题目:城镇污水厂污泥减污降碳协同增效技术思考 |
||
|
15:20-16:00 |
李涛 博士 报告题目:迈向未来的城市可持续 |
||
|
16:00-16:40 |
徐明 教授 报告题目:碳中和与生命周期思想 |
||
|
16:40-17:20 |
黄鸥 报告题目:再生水厂碳排放影响分析与减排对策 |
||
|
17:20-17:30 闭幕式 |
|||
主办单位:
中国土木工程学会水工业分会
承办单位:
清华大学环境学院
清华苏州环境创新研究院
北京市市政工程设计研究总院有限公司
《中国给水排水》杂志社有限公司
赞助单位:
北控水务集团有限公司
山东龙泉管道工程股份有限公司
支持媒体:
给水排水
AQUA - Water Infrastructure, Ecosystems and Society
会议时间:2021年10月20日全天报到,21日专家授课和交流。
会议地点:广东·东莞会展国际大酒店·三楼如意厅
参会人员每人缴纳会议费1200元,含参会许可、会议资料、场地租用费等,会议费由《中国给水排水》杂志社有限公司收取并开具发票。与会人员交通住宿费自理。因会场有限,参会人员限300人。会议费缴纳方式分为银行转账和现场缴费,需要现场或者提前领到发票的参会代表,请提前将会务费汇款到杂志社。
(1)银行转账
户名:《中国给水排水》杂志社有限公司
开户行:建行天津河西支行
账号:1200 1635 4000 5251 9625
汇款备注:水业论碳+参会人员姓名+单位
(2)现场缴费
请于签到处进行缴费,现场缴费只接受现金支付,不接受刷卡等缴费形式。
注:“水业大讲堂”会议期间将在东莞会展国际大酒店同期举办《中国给水排水》2021年污水处理厂提标改造(污水处理提质增效)高级研讨会(第五届)、排水管网大会(水环境综合治理)、污水资源化利用(再生水利用)大会,“水业大讲堂”报名参会人员可凭参会证参加以上会议,不再另行收费。
会场酒店:
东莞市会展国际大酒店(广东省东莞市新城区中心会展北路1号),豪华双床房、豪华大床房均为388元/天(单人入住含单早,双人入住含双早),住宿费用自理。酒店房间紧张,请将预定住房费用汇款至:
金晟 6217 9002 0000 4602 885 中国银行天津分行
汇款备注:水业论碳+参会人员姓名+单位
交通:
(1)飞机
深圳宝安机场:东莞会国际大酒店距离深圳宝安机场约60公里,打车大约200元左右,深圳宝安机场有直达东莞的机场大巴,票价50元/人(本次会议深圳宝安机场,会务组拟定20日报到当天派大巴定时接机)。
广州白云机场:东莞会国际大酒店距离广州白云机场约90公里,打车大约300元左右,广州白云机场有直达东莞的机场大巴,票价72元/人。
(2)高铁
东莞虎门高铁站:东莞会国际大酒店距离东莞虎门高铁站约20公里,打车大约70元左右。东莞站:东莞会国际大酒店距离东莞站约15公里,打车大约50元左右。
金 晟 18622273726 (发票和预订房间)
王领全 13752275003
wanglingquan88@163.com
吴 雪 15110209520
xuewu@tsinghua.edu.cn
孙铃焱 15910275147
lingyan.sun@tsinghua-riet.com
中国土木工程学会水工业分会水业大讲堂参会回执
请参会人员认真填写回执后,于2021年10月18日前传真或E-mail传回,以便提前安排住宿。传真:022-27835592 E-mail:wanglingquan88@163.com
|
单位 |
邮 编 |
|||||||||
|
地址 |
||||||||||
|
姓名 |
性别 |
部门 |
职务 |
电话 |
手机 |
|
是否 住宿 |
房间类型和数量 |
||
|
汇款 方式 |
可提前汇会务费 收款单位:《中国给水排水》杂志社有限公司 开户行:建行天津河西支行 账号:1200 1635 4000 5251 9625 纳税人识别号:91120103103370821H 注册地址、单位联系电话:天津市河西区气象台路99号 022-27836823 |
|||||||||
|
请选择发票种类及填写信息
|
请填写发票信息,以便给您开具发票 增值税电子普票: 发票抬头: 税号: 接收电子发票邮箱: 增值税专票: 发票抬头: 税号: 开户行及账号 详细地址和电话 |
|||||||||
题目:绿色低碳循环发展经济下的泥、水、气协同治理实践(2021)
报告人:上海复洁环保科技股份有限公司 卢宇飞 博士 副总裁
题目:离子气浮在给排水提标高效应用效果分析(2021)
报告人:中规院(北京)规划设计公司 生态市政院 张春洋 所长/高级工程师
报告人:陕西省西咸新区沣西新城开发建设<集团>有限公司 马越 给水排水高级工程师、中国城镇供水排水协会海绵城市建设专家委员会委员、中国工程建设标准化协会第一届海绵城市工作委员会委员
报告人:福州城建设计研究院有限公司 黄俊杰 宁夏分公司院长
会议期间计划参观 深圳横岗水质净化厂(一期)提标改造工程)( 深圳市清泉水业股份有限公司)的各位会议代表
,请直接联系:深圳清泉水业参观项目对接人,彭晶 13923782634,张翠香13714769390
深圳宝安机场 接机大巴 和会议项目参观 负责人:孙磊 137 0211 3519中国给水排水杂志。
金晟 18622273726 ( 发票和预订房间)
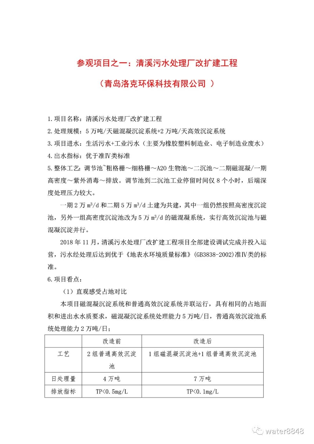
中国污水大会参观项目之一:清溪污水处理厂改扩建工程
(青岛洛克环保科技有限公司 )
1.项目名称:清溪污水处理厂改扩建工程
2.处理规模:5万吨/天磁混凝沉淀系统+2万吨/天高效沉淀系统
3.项目进水:生活污水+工业污水(主要为橡胶塑料制造业、电子制造业废水)
4.出水指标:优于准Ⅳ类标准
5.整体工艺:调节池~粗格栅~细格栅~A2O生物池~二沉池~二期磁混凝/一期高密度~紫外消毒~排放。调节池到二沉池工业停留时间仅8个小时,后端深度处理压力较大。
一期2万m3/d和二期5万m3/d土建为共建,其中一组仍然按照高密度沉淀池,另外一组高密度沉淀池改为5万m3/d的磁混凝系统,实行高效沉淀池与磁混凝沉淀并行。
2018年11月,清溪污水处理厂改扩建工程项目全部建设调试完成并投入运营,污水经处理后达到优于《地表水环境质量标准》(GB3838-2002)准Ⅳ类的标准。
6.项目看点:
(1)直观感受占地对比
本项目磁混凝沉淀系统和普通高效沉淀系统并联运行,具有相同的占地面积和进出水水质要求,磁混凝沉淀系统处理能力5万吨/日,普通高效沉淀池系统处理能力2万吨/日;
|
改造前 |
改造后 |
|
|
工艺 |
2组普通高效沉淀池 |
1组磁混凝沉淀池+1组普通高效沉淀池 |
|
日处理量 |
4万吨 |
7万吨 |
|
排放指标 |
TP<0.5mg/L |
TP<0.1mg/L |
(2)直观感受系统的抗冲击能力
本项目前端工艺总停留时间仅8个小时,生化及沉淀时间均不充分,经常造成TP,SS超标,作为深度处理的磁混凝系统具有极强的抗压和抗冲击能力,可以承受更大的除磷压力。
7.产品介绍:
磁混凝沉淀技术是在常规混凝沉淀的技术上通过添加高效可回收的磁粉,来提高沉降速度和效率。磁粉在混凝反应中与絮体结合,有效提高絮体的比重,使絮体大而密实,可以在沉淀池中高速沉降,沉淀速度为普通高效沉淀池的10倍以上。磁粉在整个系统中是循环使用的,通过磁粉回收系统从污泥中将磁粉进行回收,流失率极低,有效控制运行成本。
磁混凝沉淀技术,专业解决市政提标改造的TP、SS不达标等问题,有效降低出水TP和SS,可稳定达到地表Ⅳ类标准。具有面积小、能耗低、处理效率高、环保无污染等特点。
8.现场照片:
项目名称:横岗水质净化厂(一期)提标改造工程
项目地址:广东省深圳市龙岗区龙城街道嶂背街区五丰路
项目概况:
横岗水质净化厂(一期)提标改造工程,设计处理能力为10万m3/d,该项目改造难点在于厂内空地有限,且工期要求非常短,采用传统的高效沉淀池+反硝化深床滤池工艺不适合该工程,经过业主和设计院比选,最终选择了在SBR后面直接增设上向流反硝化深床滤池模块化水处理装备进行提标改造,解决了项目占地及工期问题,运行出水稳定达标。
横岗水质净化厂提标改造通过采用上向流反硝化滤池技术(纳污量大,无需设置高效沉淀池,脱氮效率高,同步除磷功能显著,TN去除绝对值可高达24mg/L,实际容积负荷高达1.8kg NO3-N/(M3.d),TP可低至0.3mg/L以下,具有同时去除SS、TP及TN的功能),采用该工艺并结合自适应药剂投加控制系统,药剂节省30%以上。
同时本项目采用模块化装备的建设模式,工厂预制,现场装配,布置紧凑,建设周期短,解决了传统提标改造项目的难题,该项技术《上向流反硝化滤池及模块化装备》通过了由住房和城乡建设部科技与产业化发展中心组织的科技成果评估审查,达到了国际先进水平,其中上向流反硝化滤池防堵塞技术达到了国际领先水平。
咨询电话:0755-82126148
项目名称:东莞东坑内河污水处理站
项目类型:市政污水应急处理、黑臭水体控源截污
处理规模:15000吨/天
出水标准:《城镇污水处理厂污染物排放标准》(GB18918-2002)一级A排放标准
项目背景:
东坑镇,隶属东莞市,位于广东省东莞市中部,地处穗、深、港经济走廊,公路网络完善。东坑镇已经发展成一个初具规模的工业城镇,经济社会发展快速。
东坑因河而盛、依水而兴。但随着经济的快速发展,水污染严重、水质性缺水等问题日益突出,防治水污染、保护水环境成为可持续发展中刻不容缓的大事。
东坑镇近两年来不断实施截污次支管网建设,逐步收集污水进入污水厂处理。目前镇区收集的污水量远远超出污水处理厂可处理规模,且现有污水处理厂正处于扩容和提标改造施工中。因此,东坑镇部分片区的污水无法输送至污水处理厂处理,未经处理的污水溢流河涌,河涌受到严重污染,造成河道水体黑臭。
2019年,东坑镇聚焦水生态文明,以河长制为抓手,全力推进内河涌水环境综合整治,东坑内河、角社排渠、坑美排渠污水应急处理项目应运而生。
2020年4月,东坑内河、角社排渠、坑美排渠污水应急处理项目全部建设调试完成并投入运营,使用的一体化污水处理设备由合续环境提供。项目采用合续环境千吨贝斯设备,处理规模分别为15000吨/天、8000吨/天、5000吨/天,污水处理区域覆盖东莞东坑镇部分片区及周围工业区生活污水,污水经处理后达到《城镇污水处理厂污染物排放标准》(GB18918-2002)一级A排放标准。
产品介绍:
千吨贝斯是合续环境2019年推出的专门针对千吨级处理规模的创新产品。采用A/O-MBBR+强化过滤工艺,通过优化各功能区域停留时间及填料效率及填充率,提高脱碳脱氮效率,更高效的利用池容,确保产水水质稳定,同时,强化了化学除磷+生物除磷效果,确保了除磷的稳定性。MBBR是移动床生物膜反应器(Moving Bed Biofilm Reactor)的简称,该工艺兼具传统流化床和生物接触氧化两者的优点,运行稳定可靠,抗冲击负荷能力强,脱氮效果好,是一种经济高效的污水处理工艺。通过设置合理的碳源投加装置、除磷装置、滤布滤池装置,出水水质可以稳定达标。
产品特点:
千吨贝斯具有以下几个优点:工艺简单、设备稳定可靠;系统功能完整齐备;施工周期短,建设施工上兼顾一体化污水处理设备全部优点;运行维护简单;推荐应用于南方城市截污及黑臭水体治理。
现场照片:
项目概况:
东莞樟村水质净化厂建于2004年,设计水量260万m3/d,用于处理东引运河河道水,采用一级强化沉淀工艺,去除SS、COD及TP。2020年,东莞市水污染治理指挥部印发《市领导包干东引运河樟村国考断面上游重点支流污染整治工作方案》,要求年底前包干支流断面水质基本达到Ⅴ类标准。该净水厂面临氨氮不达标的风险,且无新增工艺用地,经多轮技术论证后,采用纯膜MBBR工艺进行升级改造,原位实现强化氨氮的去除。本次改造设计水量130万m3/d,根据进水氨氮浓度不同,设置3种考核方式,分别为出水氨氮浓度、氨氮去除率和氨氮去除量。
实施思路:
在一级强化沉淀工艺的沉淀池内进行原池改造,末端设置为MBBR区,通过设置出水拦截系统,保障悬浮载体专性持留。MBBR区采用微动力混合池型,通过增加进水断面,降低行进流速,使池体内悬浮载体均匀流化,确保出水稳定达标,并提高了MBBR区的抗水量冲击能力,延长了出水拦截系统的使用寿命。
实施效果:
1、项目无须接种污泥,启动时间短,悬浮载体投加3天之后,即表现出生物膜附着,达标速度快,5天之后出水氨氮达到设计标准;
2、氧利用率高,实现了低成本运行,吨水耗电仅0.02kW·h;
3、抗冲击能力强,保障了水质净化厂长期稳定运行,在水量、水质骤然升高的情况下,出水氨氮仍可稳定达到设计标准。
生态效益:
东莞樟村水质净化厂降氨氮项目是经市政府批准,市水务集团自主投资、建设、运营的重点任务,改造后,有效削减了东莞东引运河樟村国考断面的氨氮浓度,对于进一步改善樟村断面水质起到重要支撑作用。
工艺流程:
粗格栅+细格栅+沉砂池+絮凝反应池+平流沉淀池+MBBR区
项目照片:
水业大讲堂同期会议:
将本文转发到朋友圈赠送污泥大会+固废大会论文集+渗滤液论文集+污水提标+排水管网大会论文集+中国给水排水杂志。 请联系:中国给水排水 金晟 186 2227 3726 中国给水排水 孙磊 137 0211 3519
微信号:cnww1985
投稿咨询:022-27835707
广告咨询:022-27835639
发行咨询:022-27835231
官方网站:www.cnww1985.com
联系邮箱:cnwater@vip.163.com
识别二维码 关注我们
【22日上午计划参观项目:1、广东东莞清溪污水处理厂改扩建工程(青岛洛克环保科技有限公司);2、广东东莞东坑内河污水处理站(云南合续环境科技有限公司);3、广东东莞樟村水质净化厂降氨氮项目(青岛思普润水处理股份有限公司)】
会议期间计划参观 深圳横岗水质净化厂(一期)提标改造工程)( 深圳市清泉水业股份有限公司)的各位会议代表
,请直接联系:深圳清泉水业参观项目对接人,彭晶 13923782634,张翠香13714769390
深圳宝安机场 接机大巴 和会议项目参观 负责人:孙磊 137 0211 3519中国给水排水杂志。
word 版回执表 浏览原文下载
微信扫一扫
关注该公众号








































































































