北控水务入围污水项目!
来源:德州市公共资源交易中心 ;北极星水处理网
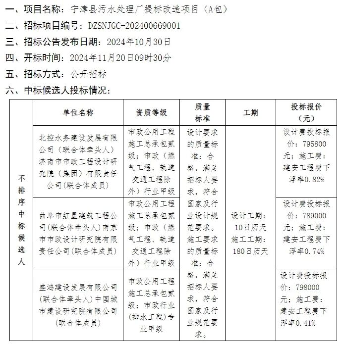
近日,山东宁津县污水处理厂提标改造项目(A包)中标候选人公示(排名不分先后):
中标候选人1:北控水务建设发展有限公司(联合体牵头人)、济南市市政工程设计研究院(集团)有限责任公司(联合体成员);
中标候选人2:曲阜市红星建筑工程公司(联合体牵头人)、南京市市政设计研究院有限责任公司(联合体成员);
中标候选人3:盛鸿建设发展有限公司(联合体牵头人)、中国城市建设研究院有限公司(联合体成员)。
该项目建设规模:对宁津县污水处理厂进行提标改造,总设计规模7万吨/天,招标控制价:设计费招标控制价:80万元;施工费:建安工程费下浮率不低于0.2%。
宁津县污水处理厂提标改造项目(A包)中标候选人公示
精彩推荐:
组委会联系方式
(扫码二维码注册,可快速报名免费上海水业嘉年华!免500元报名费!现场抽万元红包等大奖!)
组委会联系方式
(扫码二维码注册,可快速报名免费上海水业嘉年华!免500元报名费!现场抽万元红包等大奖!)
碧水源预中标贵州4.5亿污水项目!
来源:贵阳市公共资源交易中心 ;北极星水处理网
近日,贵州双龙航空港经济区工业集聚区污水处理及环保基础设施建设项目特许经营者中标候选人公示。
第一中标候选人:北京碧水源科技股份有限公司,投标报价:15.86元/立方米;
第二中标候选人:豪和建设集团有限公司,投标报价:15.90元/立方米;
第三中标候选人:河南携帆建筑工程有限公司,投标报价:15.81元/立方米。
本项目特许经营服务范围为对龙洞堡工业污水处理厂、马寨东工业污水处理厂及配套污水管网进行建设、运营及维护,保证服务范围内的企业生产废水实现“应收尽收,应处理尽处理”,污水处理后出水水质满足《城镇污水处理厂污染物排放标准》(GB18918-2002)中一级A标准。龙洞堡工业污水处理厂服务范围为龙洞堡片区和机场北-谷脚片区(北部区域)。马寨东工业污水处理厂及配套污水管网的服务范围为马寨东片区。
项目总投资:45182.71万元。
组委会联系方式
(扫码二维码注册,可快速报名免费上海水业嘉年华!免500元报名费!现场抽万元红包等大奖!)
组委会联系方式
(扫码二维码注册,可快速报名免费上海水业嘉年华!免500元报名费!现场抽万元红包等大奖!)
三大央企入围,10亿环保项目开标!
来源:全国公共资源交易平台 ;北极星环保网
11月20日,安徽太和县城乡供水一体化项目(配水管网、加压泵站、末端管网及智慧水务工程)中标候选人公示。中标候选人如下:
组委会联系方式
(扫码二维码注册,可快速报名免费上海水业嘉年华!免500元报名费!现场抽万元红包等大奖!)
组委会联系方式
(扫码二维码注册,可快速报名免费上海水业嘉年华!免500元报名费!现场抽万元红包等大奖!)
这两地被中央环保督察再次点名通报
来源: 国家固废技术情报共享平台
生态环境部11月20日消息,中央生态环境保护督察通报典型案例。
江苏徐州、泰州被点名。
2024年11月,中央第一生态环境保护督察组督察江苏省发现,徐州市、泰州市水环境基础设施建设改造缓慢,生活污水收集处理不够到位,存在污水直排、溢流等现象。
一是污水管网建设改造缓慢。2022年6月,江苏省印发《关于加快推进城市污水处理能力建设全面提升污水集中收集处理率的实施意见》,要求各地明确管网修复改造与建设计划,扎实推进项目实施。督察发现,徐州市应于2023年实施的69个管网建设项目,至今有45个未开工,应完成的21个污水处理提质增效达标区建设项目,实际仅完成7个。徐州市对管网缺陷和混接错接等问题日常管理和维护还不到位,2019年以来排查的5408个混错接问题整改比例不足50%,2022年排查发现的大量管网缺陷至今仅完成修复40%。受此影响,2024年以来,主城区8座污水处理厂进水生化需氧量浓度均未达到100毫克/升,其中5座未达省有关部门明确的浓度提升目标,开发区、荆马河和大庙污水处理厂还未经检测虚报生化需氧量浓度数据。
泰州靖江市老十圩港所在片区应在2021年完成污水提质增效达标建成区建设,但督察发现,老十圩港上游区域仍存在1.1公里管网空白区,330多个排水户和36个小区至今未完成整治和雨污分流改造,2024年8月,老十圩港出现大面积蓝藻,水体化学需氧量和总磷浓度分别为62毫克/升和1.5毫克/升,为劣V类水体。靖江市公园北侧河片区达标区建设工作推进缓慢,截至目前,430多个排水户仅完成整治118个,不足30%,57个小区雨污分流改造仅完成29个,片区内部分污水仍直排入河。
图1 2024年8月15日,督察人员暗查发现,泰州靖江市老十圩港水体污染严重
二是生活污水直排溢流。徐州市主城区雨污合流问题较为突出,城区主要河道两侧市政雨污排口处设置86个截污闸,晴天截留大量生活污水,雨天时随雨水排放入河。2024年7—9月督察人员暗查发现,仅奎河上游玉带东街1公里河道就设置7个截污闸,其中绅士花园闸晴天污水直排入河;望景花园闸附近河道漂浮大量垃圾和油污,经监测,化学需氧量和氨氮浓度分别为131毫克/升和5.8毫克/升,为劣V类水体。泉山区姚庄大沟片区未完成雨污分流改造工程,沿河多个雨排口直排生活污水,姚庄大沟水体氨氮浓度5.4毫克/升,为劣V类水体。泰州市城区玉带河区域雨污分流不彻底,沿河多个污水收集井向河道溢流污水,污水化学需氧量和总磷浓度为68毫克/升和2.2毫克/升,分别超地表水Ⅲ类标准2.4倍和10倍。
图2 2024年7月6日,督察人员暗查发现,徐州市奎河水面漂浮大量垃圾和油污
三是黑臭水体治理不力。江苏省明确,到2021年底,全省县(市)建成区基本消除黑臭水体。徐州市睢宁县于2022年12月上报完成小沿河黑臭水体治理并销号,2024年7月督察人员暗查发现,小沿河多个雨排口晴天直排污水,河道水体氨氮浓度达17.4毫克/升,为重度黑臭,周边群众反映强烈。铜山区郑集镇市政管网内生活污水溢流排入徐丰路边沟,形成近1公里的重度黑臭水体,沟内氨氮浓度高达55.2毫克/升。泰州泰兴市张立中沟水体氨氮浓度19.3毫克/升,为重度黑臭。
图3 2024年7月3日,督察人员暗查发现,徐州市睢宁县小沿河沿岸截污闸污水直排入河,河道水质重度黑臭
据悉,11月2日中央生态环境保护督察通报第一批典型案例时,就涉及到江苏省。具体问题主要有:
一是一些涉气行业治污不力。督察发现,徐州市部分铸造企业生产工艺落后、管理粗放、污染突出。翔盟精密铸造公司、华钢耐磨材料公司等企业熔化、抛丸等工序废气收集处理不到位,烟粉尘污染严重。此外,该市焦化行业虽经多轮整治,但部分企业无组织排放问题仍然突出,抽查发现天安化工公司、建滔能源公司焦炉炉体密封不严,大量烟气未经处理直排。
宿迁市板材行业部分企业污染问题整改不到位。督察进驻以来,宿迁市板材行业污染问题投诉不断。沭阳县春林木业制品厂、迎丰木业公司等企业未按要求完成挥发性有机物(VOCs)原料替代,仍违规保留自制高VOCs含量脲醛胶生产设施,春林木业制品厂等滚胶和热压工序废气收集处理不到位,挥发性有机物无组织排放,吉强木业公司有机废气喷淋塔等废气治理设施停运。此外,宿迁市板材行业还有一些属淘汰类的2蒸吨以下生物质锅炉在用,一些锅炉废气污染治理设施不正常运行,现场检查发现沭阳县恒汐木业制品厂1蒸吨生物质锅炉直排黑烟。
淮安市盱眙县仇集凹土加工集中区共有10家凹土生产加工企业,普遍存在物料露天堆放问题,无任何防风抑尘措施,厂区内积尘严重,作业区尘土飞扬。抽查发现,盱眙三银凹土科技有限公司废气治理设施破损严重,大量烟气未经处理直排。
二是有的“两高”项目产能置换不规范。国家有关政策明确要求,严禁新增平板玻璃产能,新、改、扩建项目要实行产能等量或减量置换。督察发现,宿迁市苏华达新材料公司在未开展产能置换的情况下,经宿迁市宿豫区有关部门审批,于2017年7月以电子玻璃生产线名义建成一条浮法平板玻璃生产线,违规新增产能400吨/天。项目建成以来,江苏省工信部门日常监管不力,一直未按国家有关部门严禁水泥平板玻璃行业新增产能的要求,将该生产线纳入全省平板玻璃生产线清单管理,项目持续违规生产。
此外,燃煤锅炉违规建设问题依然存在。国家2020年10月出台有关政策明确,长三角区域禁止建设企业自备燃煤设施。2021年4—7月,宿迁市及泗阳县有关部门违规审批国望高科纤维(宿迁)有限公司新建4台65.5吨/小时水煤浆锅炉和1台40吨/小时水煤浆锅炉等自备燃煤设施,项目已于2021年底建成投产。
三是机动车尾气检测和治理机构违规操作弄虚作假。2024年7—8月,国家有关部门开展专项检查发现,淮安、宿迁、徐州三市43个机动车检测机构存在检测不规范,甚至弄虚作假行为,移交问题95个。督察组抽查发现,淮安市安宏机动车检测服务公司使用车载自动诊断系统作弊器,使得原本不合格的尾气检查结果为合格,2024年1—7月共出具2573份虚假检测报告。宿迁市东大机动车交易公司在车辆明显排放黑烟的情况下,违规使用风扇对排气管吹风驱散烟气,并出具合格报告。徐州恒瑞机动车检测公司对柴油车检测时擅自放宽检验方法,徐州易事达机动车检测公司违反检测规定操作,均出具不实检测报告。督察组还发现,徐州市睢宁县常青汽车销售服务公司于2024年10月8—14日期间,在5辆超标车辆没有到店维修的情况下,向尾气治理管理系统直接上传维修合格手续。
督察组表示,将进一步调查核实有关情况,并按要求做好后续督察工作。
来源:生态环境部,仅供分享交流,图文版权归原作者。侵删。
组委会联系方式
(扫码二维码注册,可快速报名免费上海水业嘉年华!免500元报名费!现场抽万元红包等大奖!)
组委会联系方式
(扫码二维码注册,可快速报名免费上海水业嘉年华!免500元报名费!现场抽万元红包等大奖!)
重磅!又一直辖市第二轮第三批环保督察正式启动,(举报电话、邮政信箱、电子邮箱和短信举报平台公布)
来源: 国家固废技术情报共享平台
根据《中央生态环境保护督察工作规定》《上海市生态环境保护督察工作规定》有关要求,经市委、市政府批准,上海市第二轮第三批市级生态环境保护例行督察工作正式启动。11月18日,市生态环境保护督察组正式进驻静安区、虹口区、闵行区、松江区,四区分别组织召开了督察汇报动员会。
静安区
11月18日,上海市第一生态环境保护督察组督察静安区工作动员汇报会召开,督察组组长刘晓涛就做好督察工作作动员讲话,督察组副组长潘毅峻对督察工作进行了部署。区委书记于勇作了表态发言,并代表区委、区政府向督察组汇报了上一轮市环保督察以来静安区生态环境保护工作开展情况。会议由区委副书记、区长翟磊主持。
潘毅峻对此次督察的具体安排进行了部署。他表示,做好此次例行督察是市第一生态环境保护督察组与静安区委、区政府共同承担的一项严肃的政治任务,要共同落实好动员部署、访谈下沉督察和梳理分析等三个阶段的总体安排,以高度的政治责任感、严谨的工作作风,精心组织、实事求是、从严要求,确保高标准高质量完成市级生态环境保护例行督察工作。他要求静安区全力配合好督察组工作,建立工作对接机制、坚持边督边改、做好舆论引导、提供必要保障,并进一步严明了督察工作纪律。
虹口区
11月18日,市第二生态环境保护督察组正式进驻虹口区。虹口区组织召开了督察动员汇报会。
市第二生态环境保护督察组组长曹卫东、副组长顾登妹,虹口区区委书记李谦,区委副书记、区长吕鸣出席会议。
曹卫东对督察计划进行了安排部署,并就做好督察工作提出要求。他指出,市级生态环境保护督察是中央生态环境保护督察的延伸和补充,是贯彻落实市委、市政府关于生态环境保护决策部署的有力抓手,是推动各区践行新发展理念、促进高质量发展的重要手段。要认真领会习近平生态文明思想的核心要义,切实增强生态环境保护督察工作的政治意识;要全面落实环境保护督察的部署要求,深入打好污染防治攻坚战;要严格遵守各项环境保护督察工作要求,高质量高标准完成督察任务,加快解决突出环境问题,推动绿色发展,全面提升生态文明建设水平。
闵行区
市第三生态环境保护督察组正式进驻闵行区,开展市第二轮生态环境保护例行督察工作,11月18日上午组织召开了督察汇报动员会。
市第三生态环境保护督察组组长赵惠琴、副组长张伟东,闵行区委书记陈宇剑,区委副书记、区长陈华文出席会议。
赵惠琴对督察工作计划和重点任务作了部署,就做好督察工作提出要求,要认真领会习近平生态文明思想的核心要义,切实增强生态环境保护督察工作的政治意识。要全面落实生态环境保护例行督察的部署要求,深入打好污染防治攻坚战。要严格遵守各项生态环境保护督察工作要求,高质量高标准完成督察任务,推进中央生态环境保护督察整改工作落实,加快解决突出生态环境问题,全面提升生态文明建设水平。
本次督察组进驻时间为2024年11月18日至12月6日。督察工作主要采取听取汇报、调阅资料、现场检查、走访问询等方式开展。督察期间,督察组将通过市级和区级相关网站、微信、微博等平台及时公开督察工作的有关信息,接受群众监督。期间设立专门值班电话和专门邮政信箱,受理生态环境保护方面来电来信举报,受理时间为进驻期间每天9:00至17:30。
松江区
11月18日,上海市第四生态环境保护督察组正式进驻松江区,松江区组织召开督察汇报动员会。督察组组长李余涛通报了督察工作计划安排,并就做好督察工作提出要求,副组长徐伟林出席会议,区委书记王华杰作上海市生态环境保护例行督察松江区工作汇报,并表态发言。区人大常委会主任赵汝青、区政协主席刘其龙出席会议。
徐伟林就松江区做好督察配合工作作了具体部署,并就督察组全体成员严格执行纪律提出了要求。
王华杰指出,全区上下要进一步提高政治站位,增强“四个意识”、坚定“四个自信”,忠诚拥护“两个确立”,坚决做到“两个维护”,切实把思想和行动统一到党中央决策部署上来,深入落实好市委、市政府关于生态环境保护督察工作要求。要强化政治担当,做到全力支持、主动配合、切实保障。要坚持狠抓落实,确保督察问题即知即改、力行整改,加快建设人与自然和谐共生的现代化美丽新松江。
上海市第四生态环境保护督察组全体成员,松江区领导时建英、竺晓忠、陈晓军、周诚、朱大章、刘福升、顾建斌、王晔、龚侃侃、叶文娣、陶明、陈昌、皇甫长城、孙伟,区委、区政府各部、委、办、局主要负责同志,区工、青、妇等人民团体主要负责同志,经开区、佘山度假区松江管委会、各镇、街道党(工)委主要负责同志,区属国企以及驻松相关单位主要负责同志参加会议。
根据工作安排,上海市第四生态环境保护督察组进驻时间为20天。进驻期间(2024年11月18日-12月6日)设立专门值班电话:021-37737089,专门邮政信箱:上海市A62005号邮政信箱。督察组受理举报电话时间为每天9:00-17:30。
来源:上海市静安区融媒体中心官方账号、上海市虹口区融媒体中心官方账号、上海市闵行区融媒体中心官方账号、上海市松江区人民政府新闻办公室,仅供分享交流,图文版权归原作者。侵删。
水利部党组最新人事任免
来源: 水利家园
关于孙斐等人职务任免的通知
中共水利部党组决定:
孙斐任水利部直属机关党委(党组巡视工作领导小组办公室)副书记(副主任)、机关纪委书记(正司级),免去水利部综合事业局副局长(正局级)、党委委员职务;
孙勇任中水淮河规划设计研究有限公司董事长、党委书记,免去中水淮河规划设计研究有限公司总经理职务;
蒋翼任中水珠江规划勘测设计有限公司董事长、党委书记,免去中水珠江规划勘测设计有限公司总经理职务;
免去伍宛生的中水淮河规划设计研究有限公司董事长、党委书记职务;
免去凌耀忠的中水珠江规划勘测设计有限公司董事长、党委书记职务;
免去赵万智的松辽水利委员会一级巡视员;
免去徐洪的太湖流域管理局一级巡视员;
免去黄卫良的太湖流域管理局副局长、党组成员、一级巡视员。
中央生态环境保护督察通报典型案例
来源: 生态环境部
典型案例 | 江苏省徐州泰州等地水环境基础设施存在短板
来源: 生态环境部
2024年11月,中央第一生态环境保护督察组督察江苏省发现,徐州市、泰州市水环境基础设施建设改造缓慢,生活污水收集处理不够到位,存在污水直排、溢流等现象。
一、基本情况
近年来,徐州市、泰州市污水管网建设和污水处理提质增效等工作推进不到位,部分水体水环境质量较差。2024年,徐州市和泰州市建成区分别监测发现劣Ⅴ类水体22条和23条,部分已整治黑臭水体出现返黑返臭。
二、主要问题
一是污水管网建设改造缓慢。2022年6月,江苏省印发《关于加快推进城市污水处理能力建设全面提升污水集中收集处理率的实施意见》,要求各地明确管网修复改造与建设计划,扎实推进项目实施。督察发现,徐州市应于2023年实施的69个管网建设项目,至今有45个未开工,应完成的21个污水处理提质增效达标区建设项目,实际仅完成7个。徐州市对管网缺陷和混接错接等问题日常管理和维护还不到位,2019年以来排查的5408个混错接问题整改比例不足50%,2022年排查发现的大量管网缺陷至今仅完成修复40%。受此影响,2024年以来,主城区8座污水处理厂进水生化需氧量浓度均未达到100毫克/升,其中5座未达省有关部门明确的浓度提升目标,开发区、荆马河和大庙污水处理厂还未经检测虚报生化需氧量浓度数据。
泰州靖江市老十圩港所在片区应在2021年完成污水提质增效达标建成区建设,但督察发现,老十圩港上游区域仍存在1.1公里管网空白区,330多个排水户和36个小区至今未完成整治和雨污分流改造,2024年8月,老十圩港出现大面积蓝藻,水体化学需氧量和总磷浓度分别为62毫克/升和1.5毫克/升,为劣V类水体。靖江市公园北侧河片区达标区建设工作推进缓慢,截至目前,430多个排水户仅完成整治118个,不足30%,57个小区雨污分流改造仅完成29个,片区内部分污水仍直排入河。
图1 2024年8月15日,督察人员暗查发现,泰州靖江市老十圩港水体污染严重
二是生活污水直排溢流。徐州市主城区雨污合流问题较为突出,城区主要河道两侧市政雨污排口处设置86个截污闸,晴天截留大量生活污水,雨天时随雨水排放入河。2024年7—9月督察人员暗查发现,仅奎河上游玉带东街1公里河道就设置7个截污闸,其中绅士花园闸晴天污水直排入河;望景花园闸附近河道漂浮大量垃圾和油污,经监测,化学需氧量和氨氮浓度分别为131毫克/升和5.8毫克/升,为劣V类水体。泉山区姚庄大沟片区未完成雨污分流改造工程,沿河多个雨排口直排生活污水,姚庄大沟水体氨氮浓度5.4毫克/升,为劣V类水体。泰州市城区玉带河区域雨污分流不彻底,沿河多个污水收集井向河道溢流污水,污水化学需氧量和总磷浓度为68毫克/升和2.2毫克/升,分别超地表水Ⅲ类标准2.4倍和10倍。
图2 2024年7月6日,督察人员暗查发现,徐州市奎河水面漂浮大量垃圾和油污
三是黑臭水体治理不力。江苏省明确,到2021年底,全省县(市)建成区基本消除黑臭水体。徐州市睢宁县于2022年12月上报完成小沿河黑臭水体治理并销号,2024年7月督察人员暗查发现,小沿河多个雨排口晴天直排污水,河道水体氨氮浓度达17.4毫克/升,为重度黑臭,周边群众反映强烈。铜山区郑集镇市政管网内生活污水溢流排入徐丰路边沟,形成近1公里的重度黑臭水体,沟内氨氮浓度高达55.2毫克/升。泰州泰兴市张立中沟水体氨氮浓度19.3毫克/升,为重度黑臭。
图3 2024年7月3日,督察人员暗查发现,徐州市睢宁县小沿河沿岸截污闸污水直排入河,河道水质重度黑臭
三、原因分析
徐州市、泰州市对水环境基础设施建设工作重视不够,生活污水收集处理存在短板,一些河流水体污染较为突出。
督察组将进一步调查核实有关情况,并按要求做好后续督察工作。
时间:2024年12月4-6日,4号报到,5-6日开会
会议地点:上海市富悦大酒店(上海市松江区茸悦路208弄)
会 议 负 责
王领全 13752275003 金晟 18622273726 孙磊 13702113519
尊敬的行业同仁:
随着全球气候变化、城市化进程加速以及工业化的快速发展,水环境及水生态问题日益突出,已成为全球关注的重点。近年来我国水环境治理成效显著,但仍面临水资源短缺、水生态系统退化等问题,对经济社会的可持续发展构成了严重威胁。因此,加强水环境保护和水生态修复,实现水资源的可持续利用,已成为我国当前和未来发展的重要任务。
党的二十大报告强调要实现精准治污、科学治污、依法治污;我国的十四五规划明确提出,要积极推动生态文明建设,加强生态环境保护,实现经济社会与生态环境的协调发展。在此背景下,《中国给水排水》杂志社联合上海荷瑞展览服务(集团)有限公司拟举办2024年水环境保护与可持续发展大会暨上海水业嘉年华,诚邀各界人士共同探讨水资源的可持续发展之道,推动水处理行业的高质量发展。
参与活动 您将收获
部分探讨议题
♢ 智慧水务与数字孪生技术应用;
♢ 水务行业标准、规范、政策解读;
♢ 城镇排水系统提质增效与优化;
♢ 城市水系统设备更新;
♢ 饮用水安全保障与现代化水厂建设;
♢ 污水处理减污降碳协同增效工艺技术与工程实践;
♢ 污水再生利用技术及工程实践;
♢ “厂—网—河(湖)”一体化运行维护技术与实践;
拟邀嘉宾
|
夏光 |
国家生态环境部 副司长 |
|
彭永臻 |
北京工业大学 教授 中国工程院 院士 |
|
戴晓虎 |
同济大学 教授 |
|
许国仁 |
中国科学院大学 教授 哈尔滨工业大学 教授 |
|
李成江 |
中国市政工程华北设计研究总院有限公司 顾问总工程师 |
|
侯立安 |
中国工程院 院士 |
|
任南琪 |
哈尔滨工业大学 教授 中国工程院 院士 |
|
马军 |
哈尔滨工业大学 中国工程院 院士 |
|
吴明红 |
中国工程院 院士 |
|
徐扬 |
上海市建筑学会建筑给水排水专业委员会 主任委员 |
|
王复明 |
中国工程院 院士 |
|
胡洪营 |
清华大学 教授 |
|
郑兴灿 |
中国市政工程华北设计研究总院有限公司 总工 |
|
柏国强 |
上海市生态环境局 局长 |
|
徐祖信 |
中国工程院 院士 |
|
王凯军 |
清华大学 教授 |
|
高翔 |
中国工程院 院士 |
|
白雪涛 |
中国疾病中心博导研究员 中国疾病预防控制中心环境所 原副所长 医学博士 |
报告题目:新膜制备健康水关键技术难题及应对策略
报告人:侯立安 环境工程专家,中国工程院院士,火箭军工程大学 教授、博士生导师。兼任国家生态环保专家委员会委员、教育部高等学校环境科学与工程类专业教学指导委员会副主任委员、全国分离膜标准化技术委员会副主任委员、新污染物治理专家委员会副主任委员。侯立安院士长期致力于环境科学与工程领域的科学研究和工程设计工作,在饮用水安全保障、分散点源生活污水处理和人居环境空气净化等方面,率先提出并成功研发了具有自主知识产权的水处理及空气净化技术和系列装备,取得多项突破性成果和富有创造性的成就。获国家科技进步奖8项,省部级科技进步奖和教学成果一等奖8项,二等奖12项;获国家专利70余项。享受政府特殊津贴,曾获何梁何利科学技术奖、求是杰出青年奖、全国科普工作先进工作者和全国优秀科技工作者等荣誉。
报告题目:协同超净化水土共治技术在河湖生态整体修复中的应用
报告人:张亚非,上海交通大学电子信息与电气工程学院教授,亚太材料科学院院士,长江学者特聘教授,SCI期刊《Nano-Micro Letters》主编(IF-21),薄膜与微细技术教育部重点实验室主任。研究领域:流域河湖生态整体修复(金刚石纳米薄膜芯片系统);凝聚态物理和纳米电子材料(金刚石、石墨烯、碳纳米管等);纳米电子器件(半导体集成电路技术、FET、光伏电池、传感器等);纳米加工技术(纳米焊接、纳米剪切、纳米组装、纳米掩膜光刻、表面纳米修饰和钝化等)。完成973、863、国家自然科学金重点项目等十几项科研项目和几项军工尖端科技项目。
报告题目:水环境综合整治与生态修复案例分享
报告人:陈飞勇,山东建筑大学资源与环境研究院 院长、教授、博士生导师,日本工程院外籍院士,日本建设环境技术士、日本河川·沙防及海岸·海洋技术士,山东省“一事一议”顶尖人才,广东省珠江学者,山东省国际科技合作战略专家,兼任日本工程院东亚委员、中国城市雨洪管理与海绵城市专委会副主任委员,山东省环境保护产业协会会长。陈飞勇院士长期从事水源地管理与环境保护工程,在中日主持国家及省部级科研项目30余项,为全球20多个国家的环境保护和生态修复提供技术指导和工程设计,牵头在研国家重点研发计划等国家、省部级环境保护领域技术开发项目5项;负责设计施工的广佛新世界海绵社区规划设计及水系工程建成后被誉为“生态之城”;发表学术论文100余篇,获得专利授权60余项。获得日本国土交通省优秀项目奖7次、优秀技术人员奖1次,日本土木学会优秀发表奖1次,2022年度山东省优秀科技工作者。
报告题目:基于GPU和全水动力方法的城市洪涝高效模拟技术
报告人:黄国如 教授 华南理工大学博士生导师,担任广东省水利学会常务理事、中国自然资源学会水资源专业委员会委员、广东省水力发电工程学会水电能源专业委员会委员、国际水文科学协会会员、郑州大学兼职教授。2005年入选教育部新世纪优秀人才支持计划,2006年入选广东省高等学校“千百十工程”第四批培养人选。最近几年来,结合国家自然科学基金项目、教育部新世纪优秀人才支持计划项目对珠江流域枯季径流预测进行了较为深入的研究,主要探讨如何在流域数字化平台上构建枯水径流的预测模型,取得了一系列创新性研究成果。结合水利部公益性行业科研专项经费项目,对城市暴雨内涝形成机理以及预报技术进行了较为系统深入的研究,开发了基于GIS系统的城市内涝预警预报系统。主持了国家重大水专项课题的研究任务,对城市和农业非点源污染负荷定量核算方法进行了研究,通过城市和农田现场观测实验,对城市非点源污染初期冲刷效应进行研究,构建了基于SWMM模型的城市非点源污染负荷核算模型和基于HSPF模型的农业非点源污染模型。
报告题目:改性酒糟生物炭去除废水中重金属 Cr(VI)研究
报告人:司马卫平,博士,四川轻化工大学土木工程学院副院长,教授,硕士研究生导师,自贡市发展服务业专家,“含盐废水安全处置及资源化利用”全国循环经济工程实验室副主任,《能源环境保护》、《Journal of Environmental Science and Engineering Technology》编委。主要从事水污染控制与治理技术、小城镇污水生态处理技术、污泥处理及资源化利用等方面研究。主持和参与国家级及省部级科研项目6项,市厅级项目10项,主持地方政府及行业企业横向科研项目50余项,授权发明专利5项。在《Environmental Pollution》、《RSC Advances》《Water Science and Technology》和《中国给水排水》等期刊发表学术论文60余篇。研究成果 “折流湿地滤池+侧向潜流湿地床污水处理系统装置及方法”获2011年中国专利优秀奖。
报告题目:排水系统智慧管控和数字孪生实践
报告人:三峡智慧水务科技有限公司 郭宇峰 副总经理
现任三峡智慧水务科技公司副总经理,英国Exeter大学水信息学博士毕业,担任国际水协会IWA数字水务专委会委员及中国委员会联席主席,中国城镇供水排水协会智慧水务专委会委员。拥有20年的水务工作经验,曾先后任职于国际工程咨询公司艾奕康(Aecom)和阿特金斯(Atkins)、国际环境服务公司威立雅(Veolia)、英国水利和环境研究机构华霖富(HRW),拥有丰富的水务工程规划、设计、运营和咨询项目经验,专业领域涉及智慧水务、市政水务系统规划和设计、水动力和水质数值模型、水环境治理、城市雨洪管理、水务资产管理等领域。
报告题目:排水系统智慧管控和数字孪生实践
报告人:徐昊旻,现任三峡智慧水务科技有限公司业务总监,拥有近20年水务和智慧水务的咨询,设计,建设和运维工作经验,参编过多项国家和团体标准,对水务行业智慧化转型具有充足的经验和理解。
报告题目:城镇污水处理厂绿色发展路径与工程实践
报告人:中国市政工程华北设计研究总院有限公司 总工/教授级高工 郑兴灿 博士
报告题目:海德能™纳滤膜在市政高品质水中的案例分享 报告人:Nitto集团 美国海德能 技术总监 贾世荣
报告人简介:曾任国内著名膜研究院技术及高管。
深耕水处理行业三十余年,主攻领域:高分子膜材料合成,膜分离理论基础研究,水处理工程设计等,具有丰富的理论知识与现场实践经验。
现任日东集团-美国海德能公司技术总监,带领专业团队,在工业废水零排放,市政饮用水提标改造等多个领域,主导推动了多项成功案例。
报告题目:ESG 背景下企业水资源利用披露与实践分享
报告人:中节能皓信(北京)咨询 吕焕来 副总经理
报告题目:利用再生水替代跨流域调水的碳减排效应研究
报告人: 林同棪国际工程咨询(中国)有限公司 马念 给排水总工/教授级高工
利用再生水替代跨流域调水的碳减排效应研究
Carbon Emission Reduction of Reclaimed Water Use
Substitution for Inter-Basin Water Transfer and Sustainability of Urban Water Supply in Valley Area
摘要:城市化面临水资源短缺和环境退化的双重挑战,推动人们探索多样化的水源以减轻这些影响。跨流域调水(Interbasin Water Transfer,简称IBWT)已成为解决局部缺水地区平衡城市用水需求和供应的一种解决方案。尽管IBWT可以远距离输送高质量的水,但其成本高昂,并常导致大量碳排放。再生水利用(RWU)为克服这一困境提供了一个有希望的替代方案。本文以重庆市某峡谷地区为研究对象,探讨了快速城市化带来的水资源和环境风险,并对比分析了RWU与IBWT在碳排放方面潜在影响。采用累计核算法对各阶段碳排放强度进行计算和汇总,结果显示IBWT和RWU运行时的碳排放强度分别为0.7447 KgCO2/m3 和 0.1880 KgCO2/m3 。由此可见,通过采用RWU替代方法可将碳排放减少0.5567 KgCO2/m3或75%。本文进一步阐明了碳减排机制,并强调就地使用再生水能够节约能源而无需大规模转输或提升等优势。此外,还分析了再生水在城市杂用水、河流补给和农业灌溉三个场景下的替代效果及其环境影响,并预测了规划规模下再生水利用所能实现的最大潜力及相关碳减排估算值。最后,本文通过对影响中水利用和碳减排效果的因素进行识别和排序提出了相应的策略。文章旨在建立健全法律、制度和管理框架同时促进河谷城市地区跨学科与跨部门合作机制上发挥积极作用。该研究方法可广泛适用于其他面临严峻水资源压力地区,对推动降低碳排放工作中具有重要意义并可对实现可持续性发展做出贡献。
Abstract: Urbanization confronts the dual challenges of water scarcity and environmental degradation, prompting the exploration of diverse water sources for mitigating these impacts. Inter-basin water transfer (IBWT) has emerged as a solution to balance urban water demand and supply in areas with local water shortages. While IBWT can deliver high-quality water over long distances, it is costly, often contributing significantly to carbon emissions. Reclaimed water use (RWU) presents a promising alternative to address this dilemma. In this paper, a valley region of Chongqing municipality in Southwest China, which is confronted with water and environmental risks resulting from rapid urbanization, was explored and discussed as a case study to assess the potential impact of RWU on reducing carbon emissions as compared to IBWT. A method of accumulative accounting was adapted to calculate and sum up carbon emission intensities at various stages, revealing that the operational carbon emission intensities of IBWT and RWU are 0.7447 KgCO2/m3 and 0.1880 KgCO2/m3 , respectively. This indicates that RWU substitution can reduce carbon emissions by 0.5567 KgCO2/m3 or 75%. This paper further elucidates the mechanism behind carbon emission reduction, highlighting the energy-saving benefits of using reclaimed water locally without recourse to extensive transportation or elevation changes. Additionally, this result presents three scenarios of reclaimed water use, including urban miscellaneous water, river flow replenishment, and agricultural irrigation in relation to their substitution effects and environmental impacts. Estimates of carbon emission reductions from reclaimed water use were projected at the planned scale, with the maximum potential of reclaimed water utilization predicted. Finally, this paper proposes an enhanced strategy to identify and prioritize factors affecting reclaimed water utilization and the effect of carbon emission reduction. This paper aims to facilitate the establishment of a robust legal, institutional, and managerial framework while fostering interdisciplinary and cross-sectoral cooperation mechanisms in valley urban areas. The methodology employed can be universally applied to other regions grappling with severe water stress, thereby facilitating endeavors toward carbon reduction and contributing significantly to the attainment of water sustainability
报告题目:格兰富全新工业水处理解决方案;
报告人:格兰富水泵(上海)有限公司 贺煜东; 人物介绍:格兰富工业水处理团队资深应用工程师,十余年水处理行业背景,工业水处理解决方案专家
上海水业嘉年华12月6日上午报告题目及报告人:
报告题目:污泥干化焚烧运行效能提升研究与探索
报告人:上海白龙港污水处理厂污泥车间主任、大国工匠、全国劳模 杨戌雷
报告题目:污泥水热生物炭技术制备土壤改良剂的研究与示范
报告人:上海城投污水处理有限公司技术管理部技术主管 邹博源
报告题目:污水处理高效能运行探索与试验
报告人:上海城投污水处理有限公司生产管理部副经理 陶珺
报告题目:污水处理新能源应用技术研究与示范
报告人:上海复洁环保科技股份有限公司副总裁 卢宇飞
报告题目:竹园污水厂绿色低碳运行探索
报告人:上海竹园污水处理分公司经理 吕燕
报告题目:上海城镇污水资源化利用政策研究
报告人:上海城市水资源开发利用国家工程中心有限公司副总工程师、副总经理、排水研究所所长 马艳
合作媒体及参与品牌
赞助方案
展位图
观众及其他企业参与形式
组委会联系方式
参会回执
|
单位 |
邮 编 |
|||||||||
|
地址 |
||||||||||
|
姓名 |
性别 |
部门 |
职务 |
电话 |
手机 |
E-mail |
备注 |
|||
|
汇款 方式 |
可提前汇会务费 收款单位:《中国给水排水》杂志社有限公司 开户行:建行天津河西支行 账号:1200 1635 4000 5251 9625 纳税人识别号:91120103103370821H ; 注册地址、单位联系电话:天津市河西区气象台路99号 022-27836823 |
|||||||||
|
发票 信息 |
请逐项填写发票信息,以便给您开具发票(普票和专票都须填好四项内容) 1 增值税电子普通发票: 发票抬头: 税号: 接收发票电子邮箱: 1 增值税电子专用发票: 发票抬头: 税号: 接收发票电子邮箱: |
|||||||||
附件:
附1:中国给水排水2025年污水处理厂提标改造(污水处理提质增效)高级研讨会(第九届)邀请函暨征稿启事
同期召开中国给水排水2025年排水管网大会(水环境综合治理)
同期召开中国给水排水2025年污水资源化利用(再生水利用)大会/园区污水提标及资源化利用大会
中国给水排水2025年大会技术报告邀请
欢迎来自部委行业管理单位、高校、科研机构、设计院所、工程总承包(EPC)公司、水务集团、水务(排水)管理、污泥处理处置及资源化利用、工业(园区)污水与污泥处理、固废处理及资源化利用、垃圾渗滤液处理、污水处理厂、水环境综合治理、黑臭水体治理、智慧水务、低碳水务、绿色水务、水务+AI、工业企业的水处理技术/管理专家等申请发言,作与会议主题相关的优秀报告。(王领全13752275003 金晟 18622273726 主办、协办、报告、展位等)
附:2:中国给水排水2025年城镇污泥处理处置技术与应用高级研讨会(第十六届)征稿启事暨邀请函(同期召开固废大会、工业污泥大会、渗滤液大会、高浓度难降解工业废水处理大会)
中国给水排水2025年大会技术报告邀请
欢迎来自部委行业管理单位、高校、科研机构、设计院所、工程总承包(EPC)公司、水务集团、水务(排水)管理、污泥处理处置及资源化利用、工业(园区)污水与污泥处理、固废处理及资源化利用、垃圾渗滤液处理、污水处理厂、水环境综合治理、黑臭水体治理、智慧水务、低碳水务、绿色水务、水务+AI、工业企业的水处理技术/管理专家等申请发言,作与会议主题相关的优秀报告。(王领全13752275003 金晟 18622273726 主办、协办、报告、展位等)
因泥制宜选择污泥干化技术
直播时间:2024年11月26日(周二)14:00
2024-11-26 14:00:00 开始
欢迎进入《中国给水排水》直播间
转发赠送 中国给水排水电子期刊 !!直播抽奖 100份 中国给水排水电子期刊 !!
奖品及会议联系人:金晟 18622273726 (微信同号) 孙磊(广告、展示等)13702113519
此群仅供给排水相关从业人员交流使用,为保障群安全性,入群方式改为添加编辑部工作人员微信,由工作人员将您添加至交流群中。
题目:因泥制宜选择污泥干化技术
本次直播将会分享以下内容:
1、中国和欧洲污泥处理处置对比
2、国内污泥处理处置发展趋势
3、不同类型干化技术的特点分析
4、污泥干化在不同项目中的应用
2024年11月26日(周二)14:00
王领全《中国给水排水》杂志副主编
程忠红,苏伊士亚洲 高级技术推广经理
1、关注《中国给水排水》官方微信 CNWW1985
2、点击首页右下角云直播,即可观看直播及直播回放
-
店铺主页
-
个人中心
-
关注我们
-
店铺信息
-
投诉建议
超2.4亿 山西4万立方米规模污水处理厂及中水回用工程招标
来源:全国公共资源交易平台 ;北极星水处理网
11月18日,山西城经济技术开发区污水处理厂及中水回用工程(一期)EPC 总承包招标公告发布。该项目污水处理总规模为10万m3/d,一期建设规模4万m3/d。铺设HDPE污水管网7123m,其中DN500管径1478m,DN600管径5645m,铺设钢筋砼管2300m,其中DN1000管径650m,DN1200管径1650m。铺设中水管道4001m,其中DN400管径1451m,DN600管径2550m。工程总造价约24129.5万元。
— END —
2.67亿,碧水源又双叒叕中标!
来源:北极星环保网
新民市第二污水处理厂项目建设规模50000m3/d,采用改良AA0生化处理+MBR+臭氧催化氧化工艺;污泥处理工艺为隔膜板框压滤,污水处理厂主要建设单体包括:一级处理间、调节池及水解酸化池、改良AA0生物池、膜池、臭氧催化氧化单元、污泥处理间及综合楼等。此外,项目还包括新建污水管线6.7Km。项目投资估算:32027.27万元。
中标公告显示,北京碧水源科技股份有限公司、中国大连国际经济技术合作集团有限公司、新民盛清源环保科技有限公司、廊坊市德科投资有限公司联合体中标,中标金额:建安工程费267000897.06元;运营补贴费:1.158元/吨。
之前碧水源表示,公司今年半年度EPC新增订单128个,订单总额近49亿元,比去年同期增长了24亿元,增幅接近96%。BOT及BOO订单投资总额12亿元,比去年同期增长11.5亿元,增长了23倍。
对于业绩下降的幅度较大的原因,碧水源表示,一方面是公司业绩有季节性,所以前三季度本身的基数偏低,因此个别事项的影响就容易产生较大波动。二是去年三季度公司因为参股公司上市确认了较大投资收益,所以上年基数也高,三是今年公司参股的云南水务亏损较大,对公司的利润带来较大负面影响,整体因素叠加所以下滑比例较大。
此外,碧水源表示,在战略布局方面,公司在巩固污水资源化、高品质饮用水等业务核心优势的同时,加快布局战略性新兴产业,围绕海水淡化、工业零排、盐湖提锂等新材料领域,积极培育壮大新兴产业,并持续做优运营,打造精益管理,提升资产回报率。在市场开拓方面,公司将充分发挥公司在水务领域的核心优势,聚焦主业,积极开拓国内外市场。同时,公司将持续提升创新能力和价值创造能力,助力公司实现高质量发展。
时间:2024年12月4-6日,4号报到,5-6日开会
会议地点:上海市富悦大酒店(上海市松江区茸悦路208弄)
会 议 负 责
王领全 13752275003 金晟 18622273726 孙磊 13702113519
尊敬的行业同仁:
随着全球气候变化、城市化进程加速以及工业化的快速发展,水环境及水生态问题日益突出,已成为全球关注的重点。近年来我国水环境治理成效显著,但仍面临水资源短缺、水生态系统退化等问题,对经济社会的可持续发展构成了严重威胁。因此,加强水环境保护和水生态修复,实现水资源的可持续利用,已成为我国当前和未来发展的重要任务。
党的二十大报告强调要实现精准治污、科学治污、依法治污;我国的十四五规划明确提出,要积极推动生态文明建设,加强生态环境保护,实现经济社会与生态环境的协调发展。在此背景下,《中国给水排水》杂志社联合上海荷瑞展览服务(集团)有限公司拟举办2024年水环境保护与可持续发展大会暨上海水业嘉年华,诚邀各界人士共同探讨水资源的可持续发展之道,推动水处理行业的高质量发展。
参与活动 您将收获
部分探讨议题
♢ 智慧水务与数字孪生技术应用;
♢ 水务行业标准、规范、政策解读;
♢ 城镇排水系统提质增效与优化;
♢ 城市水系统设备更新;
♢ 饮用水安全保障与现代化水厂建设;
♢ 污水处理减污降碳协同增效工艺技术与工程实践;
♢ 污水再生利用技术及工程实践;
♢ “厂—网—河(湖)”一体化运行维护技术与实践;
拟邀嘉宾
|
夏光 |
国家生态环境部 副司长 |
|
彭永臻 |
北京工业大学 教授 中国工程院 院士 |
|
戴晓虎 |
同济大学 教授 |
|
许国仁 |
中国科学院大学 教授 哈尔滨工业大学 教授 |
|
李成江 |
中国市政工程华北设计研究总院有限公司 顾问总工程师 |
|
侯立安 |
中国工程院 院士 |
|
任南琪 |
哈尔滨工业大学 教授 中国工程院 院士 |
|
马军 |
哈尔滨工业大学 中国工程院 院士 |
|
吴明红 |
中国工程院 院士 |
|
徐扬 |
上海市建筑学会建筑给水排水专业委员会 主任委员 |
|
王复明 |
中国工程院 院士 |
|
胡洪营 |
清华大学 教授 |
|
郑兴灿 |
中国市政工程华北设计研究总院有限公司 总工 |
|
柏国强 |
上海市生态环境局 局长 |
|
徐祖信 |
中国工程院 院士 |
|
王凯军 |
清华大学 教授 |
|
高翔 |
中国工程院 院士 |
|
白雪涛 |
中国疾病中心博导研究员 中国疾病预防控制中心环境所 原副所长 医学博士 |
报告题目:新膜制备健康水关键技术难题及应对策略
报告人:侯立安 环境工程专家,中国工程院院士,火箭军工程大学 教授、博士生导师。兼任国家生态环保专家委员会委员、教育部高等学校环境科学与工程类专业教学指导委员会副主任委员、全国分离膜标准化技术委员会副主任委员、新污染物治理专家委员会副主任委员。侯立安院士长期致力于环境科学与工程领域的科学研究和工程设计工作,在饮用水安全保障、分散点源生活污水处理和人居环境空气净化等方面,率先提出并成功研发了具有自主知识产权的水处理及空气净化技术和系列装备,取得多项突破性成果和富有创造性的成就。获国家科技进步奖8项,省部级科技进步奖和教学成果一等奖8项,二等奖12项;获国家专利70余项。享受政府特殊津贴,曾获何梁何利科学技术奖、求是杰出青年奖、全国科普工作先进工作者和全国优秀科技工作者等荣誉。
报告题目:协同超净化水土共治技术在河湖生态整体修复中的应用
报告人:张亚非,上海交通大学电子信息与电气工程学院教授,亚太材料科学院院士,长江学者特聘教授,SCI期刊《Nano-Micro Letters》主编(IF-21),薄膜与微细技术教育部重点实验室主任。研究领域:流域河湖生态整体修复(金刚石纳米薄膜芯片系统);凝聚态物理和纳米电子材料(金刚石、石墨烯、碳纳米管等);纳米电子器件(半导体集成电路技术、FET、光伏电池、传感器等);纳米加工技术(纳米焊接、纳米剪切、纳米组装、纳米掩膜光刻、表面纳米修饰和钝化等)。完成973、863、国家自然科学金重点项目等十几项科研项目和几项军工尖端科技项目。
报告题目:水环境综合整治与生态修复案例分享
报告人:陈飞勇,山东建筑大学资源与环境研究院 院长、教授、博士生导师,日本工程院外籍院士,日本建设环境技术士、日本河川·沙防及海岸·海洋技术士,山东省“一事一议”顶尖人才,广东省珠江学者,山东省国际科技合作战略专家,兼任日本工程院东亚委员、中国城市雨洪管理与海绵城市专委会副主任委员,山东省环境保护产业协会会长。陈飞勇院士长期从事水源地管理与环境保护工程,在中日主持国家及省部级科研项目30余项,为全球20多个国家的环境保护和生态修复提供技术指导和工程设计,牵头在研国家重点研发计划等国家、省部级环境保护领域技术开发项目5项;负责设计施工的广佛新世界海绵社区规划设计及水系工程建成后被誉为“生态之城”;发表学术论文100余篇,获得专利授权60余项。获得日本国土交通省优秀项目奖7次、优秀技术人员奖1次,日本土木学会优秀发表奖1次,2022年度山东省优秀科技工作者。
报告题目:基于GPU和全水动力方法的城市洪涝高效模拟技术
报告人:黄国如 教授 华南理工大学博士生导师,担任广东省水利学会常务理事、中国自然资源学会水资源专业委员会委员、广东省水力发电工程学会水电能源专业委员会委员、国际水文科学协会会员、郑州大学兼职教授。2005年入选教育部新世纪优秀人才支持计划,2006年入选广东省高等学校“千百十工程”第四批培养人选。最近几年来,结合国家自然科学基金项目、教育部新世纪优秀人才支持计划项目对珠江流域枯季径流预测进行了较为深入的研究,主要探讨如何在流域数字化平台上构建枯水径流的预测模型,取得了一系列创新性研究成果。结合水利部公益性行业科研专项经费项目,对城市暴雨内涝形成机理以及预报技术进行了较为系统深入的研究,开发了基于GIS系统的城市内涝预警预报系统。主持了国家重大水专项课题的研究任务,对城市和农业非点源污染负荷定量核算方法进行了研究,通过城市和农田现场观测实验,对城市非点源污染初期冲刷效应进行研究,构建了基于SWMM模型的城市非点源污染负荷核算模型和基于HSPF模型的农业非点源污染模型。
报告题目:改性酒糟生物炭去除废水中重金属 Cr(VI)研究
报告人:司马卫平,博士,四川轻化工大学土木工程学院副院长,教授,硕士研究生导师,自贡市发展服务业专家,“含盐废水安全处置及资源化利用”全国循环经济工程实验室副主任,《能源环境保护》、《Journal of Environmental Science and Engineering Technology》编委。主要从事水污染控制与治理技术、小城镇污水生态处理技术、污泥处理及资源化利用等方面研究。主持和参与国家级及省部级科研项目6项,市厅级项目10项,主持地方政府及行业企业横向科研项目50余项,授权发明专利5项。在《Environmental Pollution》、《RSC Advances》《Water Science and Technology》和《中国给水排水》等期刊发表学术论文60余篇。研究成果 “折流湿地滤池+侧向潜流湿地床污水处理系统装置及方法”获2011年中国专利优秀奖。
报告题目:排水系统智慧管控和数字孪生实践
报告人:三峡智慧水务科技有限公司 郭宇峰 副总经理
现任三峡智慧水务科技公司副总经理,英国Exeter大学水信息学博士毕业,担任国际水协会IWA数字水务专委会委员及中国委员会联席主席,中国城镇供水排水协会智慧水务专委会委员。拥有20年的水务工作经验,曾先后任职于国际工程咨询公司艾奕康(Aecom)和阿特金斯(Atkins)、国际环境服务公司威立雅(Veolia)、英国水利和环境研究机构华霖富(HRW),拥有丰富的水务工程规划、设计、运营和咨询项目经验,专业领域涉及智慧水务、市政水务系统规划和设计、水动力和水质数值模型、水环境治理、城市雨洪管理、水务资产管理等领域。
报告题目:排水系统智慧管控和数字孪生实践
报告人:徐昊旻,现任三峡智慧水务科技有限公司业务总监,拥有近20年水务和智慧水务的咨询,设计,建设和运维工作经验,参编过多项国家和团体标准,对水务行业智慧化转型具有充足的经验和理解。
报告题目:城镇污水处理厂绿色发展路径与工程实践
报告人:中国市政工程华北设计研究总院有限公司 总工/教授级高工 郑兴灿 博士
报告题目:海德能™纳滤膜在市政高品质水中的案例分享 报告人:Nitto集团 美国海德能 技术总监 贾世荣
报告人简介:曾任国内著名膜研究院技术及高管。
深耕水处理行业三十余年,主攻领域:高分子膜材料合成,膜分离理论基础研究,水处理工程设计等,具有丰富的理论知识与现场实践经验。
现任日东集团-美国海德能公司技术总监,带领专业团队,在工业废水零排放,市政饮用水提标改造等多个领域,主导推动了多项成功案例。
报告题目:ESG 背景下企业水资源利用披露与实践分享
报告人:中节能皓信(北京)咨询 吕焕来 副总经理
报告题目:利用再生水替代跨流域调水的碳减排效应研究
报告人: 林同棪国际工程咨询(中国)有限公司 马念 给排水总工/教授级高工
利用再生水替代跨流域调水的碳减排效应研究
Carbon Emission Reduction of Reclaimed Water Use
Substitution for Inter-Basin Water Transfer and Sustainability of Urban Water Supply in Valley Area
摘要:城市化面临水资源短缺和环境退化的双重挑战,推动人们探索多样化的水源以减轻这些影响。跨流域调水(Interbasin Water Transfer,简称IBWT)已成为解决局部缺水地区平衡城市用水需求和供应的一种解决方案。尽管IBWT可以远距离输送高质量的水,但其成本高昂,并常导致大量碳排放。再生水利用(RWU)为克服这一困境提供了一个有希望的替代方案。本文以重庆市某峡谷地区为研究对象,探讨了快速城市化带来的水资源和环境风险,并对比分析了RWU与IBWT在碳排放方面潜在影响。采用累计核算法对各阶段碳排放强度进行计算和汇总,结果显示IBWT和RWU运行时的碳排放强度分别为0.7447 KgCO2/m3 和 0.1880 KgCO2/m3 。由此可见,通过采用RWU替代方法可将碳排放减少0.5567 KgCO2/m3或75%。本文进一步阐明了碳减排机制,并强调就地使用再生水能够节约能源而无需大规模转输或提升等优势。此外,还分析了再生水在城市杂用水、河流补给和农业灌溉三个场景下的替代效果及其环境影响,并预测了规划规模下再生水利用所能实现的最大潜力及相关碳减排估算值。最后,本文通过对影响中水利用和碳减排效果的因素进行识别和排序提出了相应的策略。文章旨在建立健全法律、制度和管理框架同时促进河谷城市地区跨学科与跨部门合作机制上发挥积极作用。该研究方法可广泛适用于其他面临严峻水资源压力地区,对推动降低碳排放工作中具有重要意义并可对实现可持续性发展做出贡献。
Abstract: Urbanization confronts the dual challenges of water scarcity and environmental degradation, prompting the exploration of diverse water sources for mitigating these impacts. Inter-basin water transfer (IBWT) has emerged as a solution to balance urban water demand and supply in areas with local water shortages. While IBWT can deliver high-quality water over long distances, it is costly, often contributing significantly to carbon emissions. Reclaimed water use (RWU) presents a promising alternative to address this dilemma. In this paper, a valley region of Chongqing municipality in Southwest China, which is confronted with water and environmental risks resulting from rapid urbanization, was explored and discussed as a case study to assess the potential impact of RWU on reducing carbon emissions as compared to IBWT. A method of accumulative accounting was adapted to calculate and sum up carbon emission intensities at various stages, revealing that the operational carbon emission intensities of IBWT and RWU are 0.7447 KgCO2/m3 and 0.1880 KgCO2/m3 , respectively. This indicates that RWU substitution can reduce carbon emissions by 0.5567 KgCO2/m3 or 75%. This paper further elucidates the mechanism behind carbon emission reduction, highlighting the energy-saving benefits of using reclaimed water locally without recourse to extensive transportation or elevation changes. Additionally, this result presents three scenarios of reclaimed water use, including urban miscellaneous water, river flow replenishment, and agricultural irrigation in relation to their substitution effects and environmental impacts. Estimates of carbon emission reductions from reclaimed water use were projected at the planned scale, with the maximum potential of reclaimed water utilization predicted. Finally, this paper proposes an enhanced strategy to identify and prioritize factors affecting reclaimed water utilization and the effect of carbon emission reduction. This paper aims to facilitate the establishment of a robust legal, institutional, and managerial framework while fostering interdisciplinary and cross-sectoral cooperation mechanisms in valley urban areas. The methodology employed can be universally applied to other regions grappling with severe water stress, thereby facilitating endeavors toward carbon reduction and contributing significantly to the attainment of water sustainability
报告题目:格兰富全新工业水处理解决方案;
报告人:格兰富水泵(上海)有限公司 贺煜东; 人物介绍:格兰富工业水处理团队资深应用工程师,十余年水处理行业背景,工业水处理解决方案专家
上海水业嘉年华12月6日上午报告题目及报告人:
报告题目:污泥干化焚烧运行效能提升研究与探索
报告人:上海白龙港污水处理厂污泥车间主任、大国工匠、全国劳模 杨戌雷
报告题目:污泥水热生物炭技术制备土壤改良剂的研究与示范
报告人:上海城投污水处理有限公司技术管理部技术主管 邹博源
报告题目:污水处理高效能运行探索与试验
报告人:上海城投污水处理有限公司生产管理部副经理 陶珺
报告题目:污水处理新能源应用技术研究与示范
报告人:上海复洁环保科技股份有限公司副总裁 卢宇飞
报告题目:竹园污水厂绿色低碳运行探索
报告人:上海竹园污水处理分公司经理 吕燕
报告题目:上海城镇污水资源化利用政策研究
报告人:上海城市水资源开发利用国家工程中心有限公司副总工程师、副总经理、排水研究所所长 马艳
合作媒体及参与品牌
赞助方案
展位图
观众及其他企业参与形式
组委会联系方式
参会回执
|
单位 |
邮 编 |
|||||||||
|
地址 |
||||||||||
|
姓名 |
性别 |
部门 |
职务 |
电话 |
手机 |
E-mail |
备注 |
|||
|
汇款 方式 |
可提前汇会务费 收款单位:《中国给水排水》杂志社有限公司 开户行:建行天津河西支行 账号:1200 1635 4000 5251 9625 纳税人识别号:91120103103370821H ; 注册地址、单位联系电话:天津市河西区气象台路99号 022-27836823 |
|||||||||
|
发票 信息 |
请逐项填写发票信息,以便给您开具发票(普票和专票都须填好四项内容) 1 增值税电子普通发票: 发票抬头: 税号: 接收发票电子邮箱: 1 增值税电子专用发票: 发票抬头: 税号: 接收发票电子邮箱: |
|||||||||
附件:
附1:中国给水排水2025年污水处理厂提标改造(污水处理提质增效)高级研讨会(第九届)邀请函暨征稿启事
同期召开中国给水排水2025年排水管网大会(水环境综合治理)
同期召开中国给水排水2025年污水资源化利用(再生水利用)大会/园区污水提标及资源化利用大会
中国给水排水2025年大会技术报告邀请
欢迎来自部委行业管理单位、高校、科研机构、设计院所、工程总承包(EPC)公司、水务集团、水务(排水)管理、污泥处理处置及资源化利用、工业(园区)污水与污泥处理、固废处理及资源化利用、垃圾渗滤液处理、污水处理厂、水环境综合治理、黑臭水体治理、智慧水务、低碳水务、绿色水务、水务+AI、工业企业的水处理技术/管理专家等申请发言,作与会议主题相关的优秀报告。(王领全13752275003 金晟 18622273726 主办、协办、报告、展位等)
附:2:中国给水排水2025年城镇污泥处理处置技术与应用高级研讨会(第十六届)征稿启事暨邀请函(同期召开固废大会、工业污泥大会、渗滤液大会、高浓度难降解工业废水处理大会)
中国给水排水2025年大会技术报告邀请
欢迎来自部委行业管理单位、高校、科研机构、设计院所、工程总承包(EPC)公司、水务集团、水务(排水)管理、污泥处理处置及资源化利用、工业(园区)污水与污泥处理、固废处理及资源化利用、垃圾渗滤液处理、污水处理厂、水环境综合治理、黑臭水体治理、智慧水务、低碳水务、绿色水务、水务+AI、工业企业的水处理技术/管理专家等申请发言,作与会议主题相关的优秀报告。(王领全13752275003 金晟 18622273726 主办、协办、报告、展位等)
因泥制宜选择污泥干化技术
直播时间:2024年11月26日(周二)14:00
2024-11-26 14:00:00 开始
欢迎进入《中国给水排水》直播间
转发赠送 中国给水排水电子期刊 !!直播抽奖 100份 中国给水排水电子期刊 !!
奖品及会议联系人:金晟 18622273726 (微信同号) 孙磊(广告、展示等)13702113519
此群仅供给排水相关从业人员交流使用,为保障群安全性,入群方式改为添加编辑部工作人员微信,由工作人员将您添加至交流群中。
题目:因泥制宜选择污泥干化技术
本次直播将会分享以下内容:
1、中国和欧洲污泥处理处置对比
2、国内污泥处理处置发展趋势
3、不同类型干化技术的特点分析
4、污泥干化在不同项目中的应用
2024年11月26日(周二)14:00
王领全《中国给水排水》杂志副主编
程忠红,苏伊士亚洲 高级技术推广经理
1、关注《中国给水排水》官方微信 CNWW1985
2、点击首页右下角云直播,即可观看直播及直播回放
-
店铺主页
-
个人中心
-
关注我们
-
店铺信息
-
投诉建议
《中国给水排水》2024年水环境保护与可持续发展大会暨上海水业嘉年华
时间:2024年12月4-6日,4号报到,5-6日开会
会议地点:上海市富悦大酒店(上海市松江区茸悦路208弄)
会 议 负 责
王领全 13752275003 金晟 18622273726 孙磊 13702113519
尊敬的行业同仁:
随着全球气候变化、城市化进程加速以及工业化的快速发展,水环境及水生态问题日益突出,已成为全球关注的重点。近年来我国水环境治理成效显著,但仍面临水资源短缺、水生态系统退化等问题,对经济社会的可持续发展构成了严重威胁。因此,加强水环境保护和水生态修复,实现水资源的可持续利用,已成为我国当前和未来发展的重要任务。
党的二十大报告强调要实现精准治污、科学治污、依法治污;我国的十四五规划明确提出,要积极推动生态文明建设,加强生态环境保护,实现经济社会与生态环境的协调发展。在此背景下,《中国给水排水》杂志社联合上海荷瑞展览服务(集团)有限公司拟举办2024年水环境保护与可持续发展大会暨上海水业嘉年华,诚邀各界人士共同探讨水资源的可持续发展之道,推动水处理行业的高质量发展。
参与活动 您将收获
部分探讨议题
♢ 智慧水务与数字孪生技术应用;
♢ 水务行业标准、规范、政策解读;
♢ 城镇排水系统提质增效与优化;
♢ 城市水系统设备更新;
♢ 饮用水安全保障与现代化水厂建设;
♢ 污水处理减污降碳协同增效工艺技术与工程实践;
♢ 污水再生利用技术及工程实践;
♢ “厂—网—河(湖)”一体化运行维护技术与实践;
拟邀嘉宾
|
夏光 |
国家生态环境部 副司长 |
|
彭永臻 |
北京工业大学 教授 中国工程院 院士 |
|
戴晓虎 |
同济大学 教授 |
|
许国仁 |
中国科学院大学 教授 哈尔滨工业大学 教授 |
|
李成江 |
中国市政工程华北设计研究总院有限公司 顾问总工程师 |
|
侯立安 |
中国工程院 院士 |
|
任南琪 |
哈尔滨工业大学 教授 中国工程院 院士 |
|
马军 |
哈尔滨工业大学 中国工程院 院士 |
|
吴明红 |
中国工程院 院士 |
|
徐扬 |
上海市建筑学会建筑给水排水专业委员会 主任委员 |
|
王复明 |
中国工程院 院士 |
|
胡洪营 |
清华大学 教授 |
|
郑兴灿 |
中国市政工程华北设计研究总院有限公司 总工 |
|
柏国强 |
上海市生态环境局 局长 |
|
徐祖信 |
中国工程院 院士 |
|
王凯军 |
清华大学 教授 |
|
高翔 |
中国工程院 院士 |
|
白雪涛 |
中国疾病中心博导研究员 中国疾病预防控制中心环境所 原副所长 医学博士 |
报告题目:新膜制备健康水关键技术难题及应对策略
报告人:侯立安 环境工程专家,中国工程院院士,火箭军工程大学 教授、博士生导师。兼任国家生态环保专家委员会委员、教育部高等学校环境科学与工程类专业教学指导委员会副主任委员、全国分离膜标准化技术委员会副主任委员、新污染物治理专家委员会副主任委员。侯立安院士长期致力于环境科学与工程领域的科学研究和工程设计工作,在饮用水安全保障、分散点源生活污水处理和人居环境空气净化等方面,率先提出并成功研发了具有自主知识产权的水处理及空气净化技术和系列装备,取得多项突破性成果和富有创造性的成就。获国家科技进步奖8项,省部级科技进步奖和教学成果一等奖8项,二等奖12项;获国家专利70余项。享受政府特殊津贴,曾获何梁何利科学技术奖、求是杰出青年奖、全国科普工作先进工作者和全国优秀科技工作者等荣誉。
报告题目:协同超净化水土共治技术在河湖生态整体修复中的应用
报告人:张亚非,上海交通大学电子信息与电气工程学院教授,亚太材料科学院院士,长江学者特聘教授,SCI期刊《Nano-Micro Letters》主编(IF-21),薄膜与微细技术教育部重点实验室主任。研究领域:流域河湖生态整体修复(金刚石纳米薄膜芯片系统);凝聚态物理和纳米电子材料(金刚石、石墨烯、碳纳米管等);纳米电子器件(半导体集成电路技术、FET、光伏电池、传感器等);纳米加工技术(纳米焊接、纳米剪切、纳米组装、纳米掩膜光刻、表面纳米修饰和钝化等)。完成973、863、国家自然科学金重点项目等十几项科研项目和几项军工尖端科技项目。
报告题目:水环境综合整治与生态修复案例分享
报告人:陈飞勇,山东建筑大学资源与环境研究院 院长、教授、博士生导师,日本工程院外籍院士,日本建设环境技术士、日本河川·沙防及海岸·海洋技术士,山东省“一事一议”顶尖人才,广东省珠江学者,山东省国际科技合作战略专家,兼任日本工程院东亚委员、中国城市雨洪管理与海绵城市专委会副主任委员,山东省环境保护产业协会会长。陈飞勇院士长期从事水源地管理与环境保护工程,在中日主持国家及省部级科研项目30余项,为全球20多个国家的环境保护和生态修复提供技术指导和工程设计,牵头在研国家重点研发计划等国家、省部级环境保护领域技术开发项目5项;负责设计施工的广佛新世界海绵社区规划设计及水系工程建成后被誉为“生态之城”;发表学术论文100余篇,获得专利授权60余项。获得日本国土交通省优秀项目奖7次、优秀技术人员奖1次,日本土木学会优秀发表奖1次,2022年度山东省优秀科技工作者。
报告题目:基于GPU和全水动力方法的城市洪涝高效模拟技术
报告人:黄国如 教授 华南理工大学博士生导师,担任广东省水利学会常务理事、中国自然资源学会水资源专业委员会委员、广东省水力发电工程学会水电能源专业委员会委员、国际水文科学协会会员、郑州大学兼职教授。2005年入选教育部新世纪优秀人才支持计划,2006年入选广东省高等学校“千百十工程”第四批培养人选。最近几年来,结合国家自然科学基金项目、教育部新世纪优秀人才支持计划项目对珠江流域枯季径流预测进行了较为深入的研究,主要探讨如何在流域数字化平台上构建枯水径流的预测模型,取得了一系列创新性研究成果。结合水利部公益性行业科研专项经费项目,对城市暴雨内涝形成机理以及预报技术进行了较为系统深入的研究,开发了基于GIS系统的城市内涝预警预报系统。主持了国家重大水专项课题的研究任务,对城市和农业非点源污染负荷定量核算方法进行了研究,通过城市和农田现场观测实验,对城市非点源污染初期冲刷效应进行研究,构建了基于SWMM模型的城市非点源污染负荷核算模型和基于HSPF模型的农业非点源污染模型。
报告题目:改性酒糟生物炭去除废水中重金属 Cr(VI)研究
报告人:司马卫平,博士,四川轻化工大学土木工程学院副院长,教授,硕士研究生导师,自贡市发展服务业专家,“含盐废水安全处置及资源化利用”全国循环经济工程实验室副主任,《能源环境保护》、《Journal of Environmental Science and Engineering Technology》编委。主要从事水污染控制与治理技术、小城镇污水生态处理技术、污泥处理及资源化利用等方面研究。主持和参与国家级及省部级科研项目6项,市厅级项目10项,主持地方政府及行业企业横向科研项目50余项,授权发明专利5项。在《Environmental Pollution》、《RSC Advances》《Water Science and Technology》和《中国给水排水》等期刊发表学术论文60余篇。研究成果 “折流湿地滤池+侧向潜流湿地床污水处理系统装置及方法”获2011年中国专利优秀奖。
报告题目:排水系统智慧管控和数字孪生实践
报告人:三峡智慧水务科技有限公司 郭宇峰 副总经理
现任三峡智慧水务科技公司副总经理,英国Exeter大学水信息学博士毕业,担任国际水协会IWA数字水务专委会委员及中国委员会联席主席,中国城镇供水排水协会智慧水务专委会委员。拥有20年的水务工作经验,曾先后任职于国际工程咨询公司艾奕康(Aecom)和阿特金斯(Atkins)、国际环境服务公司威立雅(Veolia)、英国水利和环境研究机构华霖富(HRW),拥有丰富的水务工程规划、设计、运营和咨询项目经验,专业领域涉及智慧水务、市政水务系统规划和设计、水动力和水质数值模型、水环境治理、城市雨洪管理、水务资产管理等领域。
报告题目:排水系统智慧管控和数字孪生实践
报告人:徐昊旻,现任三峡智慧水务科技有限公司业务总监,拥有近20年水务和智慧水务的咨询,设计,建设和运维工作经验,参编过多项国家和团体标准,对水务行业智慧化转型具有充足的经验和理解。
报告题目:城镇污水处理厂绿色发展路径与工程实践
报告人:中国市政工程华北设计研究总院有限公司 总工/教授级高工 郑兴灿 博士
报告题目:海德能™纳滤膜在市政高品质水中的案例分享 报告人:Nitto集团 美国海德能 技术总监 贾世荣
报告人简介:曾任国内著名膜研究院技术及高管。
深耕水处理行业三十余年,主攻领域:高分子膜材料合成,膜分离理论基础研究,水处理工程设计等,具有丰富的理论知识与现场实践经验。
现任日东集团-美国海德能公司技术总监,带领专业团队,在工业废水零排放,市政饮用水提标改造等多个领域,主导推动了多项成功案例。
报告题目:ESG 背景下企业水资源利用披露与实践分享
报告人:中节能皓信(北京)咨询 吕焕来 副总经理
报告题目:利用再生水替代跨流域调水的碳减排效应研究
报告人: 林同棪国际工程咨询(中国)有限公司 马念 给排水总工/教授级高工
利用再生水替代跨流域调水的碳减排效应研究
Carbon Emission Reduction of Reclaimed Water Use
Substitution for Inter-Basin Water Transfer and Sustainability of Urban Water Supply in Valley Area
摘要:城市化面临水资源短缺和环境退化的双重挑战,推动人们探索多样化的水源以减轻这些影响。跨流域调水(Interbasin Water Transfer,简称IBWT)已成为解决局部缺水地区平衡城市用水需求和供应的一种解决方案。尽管IBWT可以远距离输送高质量的水,但其成本高昂,并常导致大量碳排放。再生水利用(RWU)为克服这一困境提供了一个有希望的替代方案。本文以重庆市某峡谷地区为研究对象,探讨了快速城市化带来的水资源和环境风险,并对比分析了RWU与IBWT在碳排放方面潜在影响。采用累计核算法对各阶段碳排放强度进行计算和汇总,结果显示IBWT和RWU运行时的碳排放强度分别为0.7447 KgCO2/m3 和 0.1880 KgCO2/m3 。由此可见,通过采用RWU替代方法可将碳排放减少0.5567 KgCO2/m3或75%。本文进一步阐明了碳减排机制,并强调就地使用再生水能够节约能源而无需大规模转输或提升等优势。此外,还分析了再生水在城市杂用水、河流补给和农业灌溉三个场景下的替代效果及其环境影响,并预测了规划规模下再生水利用所能实现的最大潜力及相关碳减排估算值。最后,本文通过对影响中水利用和碳减排效果的因素进行识别和排序提出了相应的策略。文章旨在建立健全法律、制度和管理框架同时促进河谷城市地区跨学科与跨部门合作机制上发挥积极作用。该研究方法可广泛适用于其他面临严峻水资源压力地区,对推动降低碳排放工作中具有重要意义并可对实现可持续性发展做出贡献。
Abstract: Urbanization confronts the dual challenges of water scarcity and environmental degradation, prompting the exploration of diverse water sources for mitigating these impacts. Inter-basin water transfer (IBWT) has emerged as a solution to balance urban water demand and supply in areas with local water shortages. While IBWT can deliver high-quality water over long distances, it is costly, often contributing significantly to carbon emissions. Reclaimed water use (RWU) presents a promising alternative to address this dilemma. In this paper, a valley region of Chongqing municipality in Southwest China, which is confronted with water and environmental risks resulting from rapid urbanization, was explored and discussed as a case study to assess the potential impact of RWU on reducing carbon emissions as compared to IBWT. A method of accumulative accounting was adapted to calculate and sum up carbon emission intensities at various stages, revealing that the operational carbon emission intensities of IBWT and RWU are 0.7447 KgCO2/m3 and 0.1880 KgCO2/m3 , respectively. This indicates that RWU substitution can reduce carbon emissions by 0.5567 KgCO2/m3 or 75%. This paper further elucidates the mechanism behind carbon emission reduction, highlighting the energy-saving benefits of using reclaimed water locally without recourse to extensive transportation or elevation changes. Additionally, this result presents three scenarios of reclaimed water use, including urban miscellaneous water, river flow replenishment, and agricultural irrigation in relation to their substitution effects and environmental impacts. Estimates of carbon emission reductions from reclaimed water use were projected at the planned scale, with the maximum potential of reclaimed water utilization predicted. Finally, this paper proposes an enhanced strategy to identify and prioritize factors affecting reclaimed water utilization and the effect of carbon emission reduction. This paper aims to facilitate the establishment of a robust legal, institutional, and managerial framework while fostering interdisciplinary and cross-sectoral cooperation mechanisms in valley urban areas. The methodology employed can be universally applied to other regions grappling with severe water stress, thereby facilitating endeavors toward carbon reduction and contributing significantly to the attainment of water sustainability
报告题目:格兰富全新工业水处理解决方案;
报告人:格兰富水泵(上海)有限公司 贺煜东; 人物介绍:格兰富工业水处理团队资深应用工程师,十余年水处理行业背景,工业水处理解决方案专家
上海水业嘉年华12月6日上午报告题目及报告人:
报告题目:污泥干化焚烧运行效能提升研究与探索
报告人:上海白龙港污水处理厂污泥车间主任、大国工匠、全国劳模 杨戌雷
报告题目:污泥水热生物炭技术制备土壤改良剂的研究与示范
报告人:上海城投污水处理有限公司技术管理部技术主管 邹博源
报告题目:污水处理高效能运行探索与试验
报告人:上海城投污水处理有限公司生产管理部副经理 陶珺
报告题目:污水处理新能源应用技术研究与示范
报告人:上海复洁环保科技股份有限公司副总裁 卢宇飞
报告题目:竹园污水厂绿色低碳运行探索
报告人:上海竹园污水处理分公司经理 吕燕
报告题目:上海城镇污水资源化利用政策研究
报告人:上海城市水资源开发利用国家工程中心有限公司副总工程师、副总经理、排水研究所所长 马艳
合作媒体及参与品牌
赞助方案
展位图
观众及其他企业参与形式
组委会联系方式
参会回执
|
单位 |
邮 编 |
|||||||||
|
地址 |
||||||||||
|
姓名 |
性别 |
部门 |
职务 |
电话 |
手机 |
E-mail |
备注 |
|||
|
汇款 方式 |
可提前汇会务费 收款单位:《中国给水排水》杂志社有限公司 开户行:建行天津河西支行 账号:1200 1635 4000 5251 9625 纳税人识别号:91120103103370821H ; 注册地址、单位联系电话:天津市河西区气象台路99号 022-27836823 |
|||||||||
|
发票 信息 |
请逐项填写发票信息,以便给您开具发票(普票和专票都须填好四项内容) 1 增值税电子普通发票: 发票抬头: 税号: 接收发票电子邮箱: 1 增值税电子专用发票: 发票抬头: 税号: 接收发票电子邮箱: |
|||||||||
附件:
附1:中国给水排水2025年污水处理厂提标改造(污水处理提质增效)高级研讨会(第九届)邀请函暨征稿启事
同期召开中国给水排水2025年排水管网大会(水环境综合治理)
同期召开中国给水排水2025年污水资源化利用(再生水利用)大会/园区污水提标及资源化利用大会
中国给水排水2025年大会技术报告邀请
欢迎来自部委行业管理单位、高校、科研机构、设计院所、工程总承包(EPC)公司、水务集团、水务(排水)管理、污泥处理处置及资源化利用、工业(园区)污水与污泥处理、固废处理及资源化利用、垃圾渗滤液处理、污水处理厂、水环境综合治理、黑臭水体治理、智慧水务、低碳水务、绿色水务、水务+AI、工业企业的水处理技术/管理专家等申请发言,作与会议主题相关的优秀报告。(王领全13752275003 金晟 18622273726 主办、协办、报告、展位等)
附:2:中国给水排水2025年城镇污泥处理处置技术与应用高级研讨会(第十六届)征稿启事暨邀请函(同期召开固废大会、工业污泥大会、渗滤液大会、高浓度难降解工业废水处理大会)
中国给水排水2025年大会技术报告邀请
欢迎来自部委行业管理单位、高校、科研机构、设计院所、工程总承包(EPC)公司、水务集团、水务(排水)管理、污泥处理处置及资源化利用、工业(园区)污水与污泥处理、固废处理及资源化利用、垃圾渗滤液处理、污水处理厂、水环境综合治理、黑臭水体治理、智慧水务、低碳水务、绿色水务、水务+AI、工业企业的水处理技术/管理专家等申请发言,作与会议主题相关的优秀报告。(王领全13752275003 金晟 18622273726 主办、协办、报告、展位等)
葛洲坝生态环保中标!
来源:葛洲坝生态环保 作者:梅杰、李颖 ;北极星环保网
《中国给水排水》2024年水环境保护与可持续发展大会暨上海水业嘉年华
时间:2024年12月4-6日,4号报到,5-6日开会
会议地点:上海市富悦大酒店(上海市松江区茸悦路208弄)
会 议 负 责
王领全 13752275003 金晟 18622273726 孙磊 13702113519
尊敬的行业同仁:
随着全球气候变化、城市化进程加速以及工业化的快速发展,水环境及水生态问题日益突出,已成为全球关注的重点。近年来我国水环境治理成效显著,但仍面临水资源短缺、水生态系统退化等问题,对经济社会的可持续发展构成了严重威胁。因此,加强水环境保护和水生态修复,实现水资源的可持续利用,已成为我国当前和未来发展的重要任务。
党的二十大报告强调要实现精准治污、科学治污、依法治污;我国的十四五规划明确提出,要积极推动生态文明建设,加强生态环境保护,实现经济社会与生态环境的协调发展。在此背景下,《中国给水排水》杂志社联合上海荷瑞展览服务(集团)有限公司拟举办2024年水环境保护与可持续发展大会暨上海水业嘉年华,诚邀各界人士共同探讨水资源的可持续发展之道,推动水处理行业的高质量发展。
参与活动 您将收获
部分探讨议题
♢ 智慧水务与数字孪生技术应用;
♢ 水务行业标准、规范、政策解读;
♢ 城镇排水系统提质增效与优化;
♢ 城市水系统设备更新;
♢ 饮用水安全保障与现代化水厂建设;
♢ 污水处理减污降碳协同增效工艺技术与工程实践;
♢ 污水再生利用技术及工程实践;
♢ “厂—网—河(湖)”一体化运行维护技术与实践;
拟邀嘉宾
|
夏光 |
国家生态环境部 副司长 |
|
彭永臻 |
北京工业大学 教授 中国工程院 院士 |
|
戴晓虎 |
同济大学 教授 |
|
许国仁 |
中国科学院大学 教授 哈尔滨工业大学 教授 |
|
李成江 |
中国市政工程华北设计研究总院有限公司 顾问总工程师 |
|
侯立安 |
中国工程院 院士 |
|
任南琪 |
哈尔滨工业大学 教授 中国工程院 院士 |
|
马军 |
哈尔滨工业大学 中国工程院 院士 |
|
吴明红 |
中国工程院 院士 |
|
徐扬 |
上海市建筑学会建筑给水排水专业委员会 主任委员 |
|
王复明 |
中国工程院 院士 |
|
胡洪营 |
清华大学 教授 |
|
郑兴灿 |
中国市政工程华北设计研究总院有限公司 总工 |
|
柏国强 |
上海市生态环境局 局长 |
|
徐祖信 |
中国工程院 院士 |
|
王凯军 |
清华大学 教授 |
|
高翔 |
中国工程院 院士 |
|
白雪涛 |
中国疾病中心博导研究员 中国疾病预防控制中心环境所 原副所长 医学博士 |
报告题目:新膜制备健康水关键技术难题及应对策略
报告人:侯立安 环境工程专家,中国工程院院士,火箭军工程大学 教授、博士生导师。兼任国家生态环保专家委员会委员、教育部高等学校环境科学与工程类专业教学指导委员会副主任委员、全国分离膜标准化技术委员会副主任委员、新污染物治理专家委员会副主任委员。侯立安院士长期致力于环境科学与工程领域的科学研究和工程设计工作,在饮用水安全保障、分散点源生活污水处理和人居环境空气净化等方面,率先提出并成功研发了具有自主知识产权的水处理及空气净化技术和系列装备,取得多项突破性成果和富有创造性的成就。获国家科技进步奖8项,省部级科技进步奖和教学成果一等奖8项,二等奖12项;获国家专利70余项。享受政府特殊津贴,曾获何梁何利科学技术奖、求是杰出青年奖、全国科普工作先进工作者和全国优秀科技工作者等荣誉。
报告题目:协同超净化水土共治技术在河湖生态整体修复中的应用
报告人:张亚非,上海交通大学电子信息与电气工程学院教授,亚太材料科学院院士,长江学者特聘教授,SCI期刊《Nano-Micro Letters》主编(IF-21),薄膜与微细技术教育部重点实验室主任。研究领域:流域河湖生态整体修复(金刚石纳米薄膜芯片系统);凝聚态物理和纳米电子材料(金刚石、石墨烯、碳纳米管等);纳米电子器件(半导体集成电路技术、FET、光伏电池、传感器等);纳米加工技术(纳米焊接、纳米剪切、纳米组装、纳米掩膜光刻、表面纳米修饰和钝化等)。完成973、863、国家自然科学金重点项目等十几项科研项目和几项军工尖端科技项目。
报告题目:水环境综合整治与生态修复案例分享
报告人:陈飞勇,山东建筑大学资源与环境研究院 院长、教授、博士生导师,日本工程院外籍院士,日本建设环境技术士、日本河川·沙防及海岸·海洋技术士,山东省“一事一议”顶尖人才,广东省珠江学者,山东省国际科技合作战略专家,兼任日本工程院东亚委员、中国城市雨洪管理与海绵城市专委会副主任委员,山东省环境保护产业协会会长。陈飞勇院士长期从事水源地管理与环境保护工程,在中日主持国家及省部级科研项目30余项,为全球20多个国家的环境保护和生态修复提供技术指导和工程设计,牵头在研国家重点研发计划等国家、省部级环境保护领域技术开发项目5项;负责设计施工的广佛新世界海绵社区规划设计及水系工程建成后被誉为“生态之城”;发表学术论文100余篇,获得专利授权60余项。获得日本国土交通省优秀项目奖7次、优秀技术人员奖1次,日本土木学会优秀发表奖1次,2022年度山东省优秀科技工作者。
报告题目:基于GPU和全水动力方法的城市洪涝高效模拟技术
报告人:黄国如 教授 华南理工大学博士生导师,担任广东省水利学会常务理事、中国自然资源学会水资源专业委员会委员、广东省水力发电工程学会水电能源专业委员会委员、国际水文科学协会会员、郑州大学兼职教授。2005年入选教育部新世纪优秀人才支持计划,2006年入选广东省高等学校“千百十工程”第四批培养人选。最近几年来,结合国家自然科学基金项目、教育部新世纪优秀人才支持计划项目对珠江流域枯季径流预测进行了较为深入的研究,主要探讨如何在流域数字化平台上构建枯水径流的预测模型,取得了一系列创新性研究成果。结合水利部公益性行业科研专项经费项目,对城市暴雨内涝形成机理以及预报技术进行了较为系统深入的研究,开发了基于GIS系统的城市内涝预警预报系统。主持了国家重大水专项课题的研究任务,对城市和农业非点源污染负荷定量核算方法进行了研究,通过城市和农田现场观测实验,对城市非点源污染初期冲刷效应进行研究,构建了基于SWMM模型的城市非点源污染负荷核算模型和基于HSPF模型的农业非点源污染模型。
报告题目:改性酒糟生物炭去除废水中重金属 Cr(VI)研究
报告人:司马卫平,博士,四川轻化工大学土木工程学院副院长,教授,硕士研究生导师,自贡市发展服务业专家,“含盐废水安全处置及资源化利用”全国循环经济工程实验室副主任,《能源环境保护》、《Journal of Environmental Science and Engineering Technology》编委。主要从事水污染控制与治理技术、小城镇污水生态处理技术、污泥处理及资源化利用等方面研究。主持和参与国家级及省部级科研项目6项,市厅级项目10项,主持地方政府及行业企业横向科研项目50余项,授权发明专利5项。在《Environmental Pollution》、《RSC Advances》《Water Science and Technology》和《中国给水排水》等期刊发表学术论文60余篇。研究成果 “折流湿地滤池+侧向潜流湿地床污水处理系统装置及方法”获2011年中国专利优秀奖。
报告题目:排水系统智慧管控和数字孪生实践
报告人:三峡智慧水务科技有限公司 郭宇峰 副总经理
现任三峡智慧水务科技公司副总经理,英国Exeter大学水信息学博士毕业,担任国际水协会IWA数字水务专委会委员及中国委员会联席主席,中国城镇供水排水协会智慧水务专委会委员。拥有20年的水务工作经验,曾先后任职于国际工程咨询公司艾奕康(Aecom)和阿特金斯(Atkins)、国际环境服务公司威立雅(Veolia)、英国水利和环境研究机构华霖富(HRW),拥有丰富的水务工程规划、设计、运营和咨询项目经验,专业领域涉及智慧水务、市政水务系统规划和设计、水动力和水质数值模型、水环境治理、城市雨洪管理、水务资产管理等领域。
报告题目:排水系统智慧管控和数字孪生实践
报告人:徐昊旻,现任三峡智慧水务科技有限公司业务总监,拥有近20年水务和智慧水务的咨询,设计,建设和运维工作经验,参编过多项国家和团体标准,对水务行业智慧化转型具有充足的经验和理解。
报告题目:城镇污水处理厂绿色发展路径与工程实践
报告人:中国市政工程华北设计研究总院有限公司 总工/教授级高工 郑兴灿 博士
报告题目:海德能™纳滤膜在市政高品质水中的案例分享 报告人:Nitto集团 美国海德能 技术总监 贾世荣
报告人简介:曾任国内著名膜研究院技术及高管。
深耕水处理行业三十余年,主攻领域:高分子膜材料合成,膜分离理论基础研究,水处理工程设计等,具有丰富的理论知识与现场实践经验。
现任日东集团-美国海德能公司技术总监,带领专业团队,在工业废水零排放,市政饮用水提标改造等多个领域,主导推动了多项成功案例。
报告题目:ESG 背景下企业水资源利用披露与实践分享
报告人:中节能皓信(北京)咨询 吕焕来 副总经理
报告题目:利用再生水替代跨流域调水的碳减排效应研究
报告人: 林同棪国际工程咨询(中国)有限公司 马念 给排水总工/教授级高工
利用再生水替代跨流域调水的碳减排效应研究
Carbon Emission Reduction of Reclaimed Water Use
Substitution for Inter-Basin Water Transfer and Sustainability of Urban Water Supply in Valley Area
摘要:城市化面临水资源短缺和环境退化的双重挑战,推动人们探索多样化的水源以减轻这些影响。跨流域调水(Interbasin Water Transfer,简称IBWT)已成为解决局部缺水地区平衡城市用水需求和供应的一种解决方案。尽管IBWT可以远距离输送高质量的水,但其成本高昂,并常导致大量碳排放。再生水利用(RWU)为克服这一困境提供了一个有希望的替代方案。本文以重庆市某峡谷地区为研究对象,探讨了快速城市化带来的水资源和环境风险,并对比分析了RWU与IBWT在碳排放方面潜在影响。采用累计核算法对各阶段碳排放强度进行计算和汇总,结果显示IBWT和RWU运行时的碳排放强度分别为0.7447 KgCO2/m3 和 0.1880 KgCO2/m3 。由此可见,通过采用RWU替代方法可将碳排放减少0.5567 KgCO2/m3或75%。本文进一步阐明了碳减排机制,并强调就地使用再生水能够节约能源而无需大规模转输或提升等优势。此外,还分析了再生水在城市杂用水、河流补给和农业灌溉三个场景下的替代效果及其环境影响,并预测了规划规模下再生水利用所能实现的最大潜力及相关碳减排估算值。最后,本文通过对影响中水利用和碳减排效果的因素进行识别和排序提出了相应的策略。文章旨在建立健全法律、制度和管理框架同时促进河谷城市地区跨学科与跨部门合作机制上发挥积极作用。该研究方法可广泛适用于其他面临严峻水资源压力地区,对推动降低碳排放工作中具有重要意义并可对实现可持续性发展做出贡献。
Abstract: Urbanization confronts the dual challenges of water scarcity and environmental degradation, prompting the exploration of diverse water sources for mitigating these impacts. Inter-basin water transfer (IBWT) has emerged as a solution to balance urban water demand and supply in areas with local water shortages. While IBWT can deliver high-quality water over long distances, it is costly, often contributing significantly to carbon emissions. Reclaimed water use (RWU) presents a promising alternative to address this dilemma. In this paper, a valley region of Chongqing municipality in Southwest China, which is confronted with water and environmental risks resulting from rapid urbanization, was explored and discussed as a case study to assess the potential impact of RWU on reducing carbon emissions as compared to IBWT. A method of accumulative accounting was adapted to calculate and sum up carbon emission intensities at various stages, revealing that the operational carbon emission intensities of IBWT and RWU are 0.7447 KgCO2/m3 and 0.1880 KgCO2/m3 , respectively. This indicates that RWU substitution can reduce carbon emissions by 0.5567 KgCO2/m3 or 75%. This paper further elucidates the mechanism behind carbon emission reduction, highlighting the energy-saving benefits of using reclaimed water locally without recourse to extensive transportation or elevation changes. Additionally, this result presents three scenarios of reclaimed water use, including urban miscellaneous water, river flow replenishment, and agricultural irrigation in relation to their substitution effects and environmental impacts. Estimates of carbon emission reductions from reclaimed water use were projected at the planned scale, with the maximum potential of reclaimed water utilization predicted. Finally, this paper proposes an enhanced strategy to identify and prioritize factors affecting reclaimed water utilization and the effect of carbon emission reduction. This paper aims to facilitate the establishment of a robust legal, institutional, and managerial framework while fostering interdisciplinary and cross-sectoral cooperation mechanisms in valley urban areas. The methodology employed can be universally applied to other regions grappling with severe water stress, thereby facilitating endeavors toward carbon reduction and contributing significantly to the attainment of water sustainability
报告题目:格兰富全新工业水处理解决方案;
报告人:格兰富水泵(上海)有限公司 贺煜东; 人物介绍:格兰富工业水处理团队资深应用工程师,十余年水处理行业背景,工业水处理解决方案专家
上海水业嘉年华12月6日上午报告题目及报告人:
报告题目:污泥干化焚烧运行效能提升研究与探索
报告人:上海白龙港污水处理厂污泥车间主任、大国工匠、全国劳模 杨戌雷
报告题目:污泥水热生物炭技术制备土壤改良剂的研究与示范
报告人:上海城投污水处理有限公司技术管理部技术主管 邹博源
报告题目:污水处理高效能运行探索与试验
报告人:上海城投污水处理有限公司生产管理部副经理 陶珺
报告题目:污水处理新能源应用技术研究与示范
报告人:上海复洁环保科技股份有限公司副总裁 卢宇飞
报告题目:竹园污水厂绿色低碳运行探索
报告人:上海竹园污水处理分公司经理 吕燕
报告题目:上海城镇污水资源化利用政策研究
报告人:上海城市水资源开发利用国家工程中心有限公司副总工程师、副总经理、排水研究所所长 马艳
合作媒体及参与品牌
赞助方案
展位图
观众及其他企业参与形式
组委会联系方式
参会回执
|
单位 |
邮 编 |
|||||||||
|
地址 |
||||||||||
|
姓名 |
性别 |
部门 |
职务 |
电话 |
手机 |
E-mail |
备注 |
|||
|
汇款 方式 |
可提前汇会务费 收款单位:《中国给水排水》杂志社有限公司 开户行:建行天津河西支行 账号:1200 1635 4000 5251 9625 纳税人识别号:91120103103370821H ; 注册地址、单位联系电话:天津市河西区气象台路99号 022-27836823 |
|||||||||
|
发票 信息 |
请逐项填写发票信息,以便给您开具发票(普票和专票都须填好四项内容) 1 增值税电子普通发票: 发票抬头: 税号: 接收发票电子邮箱: 1 增值税电子专用发票: 发票抬头: 税号: 接收发票电子邮箱: |
|||||||||
附件:
附1:中国给水排水2025年污水处理厂提标改造(污水处理提质增效)高级研讨会(第九届)邀请函暨征稿启事
同期召开中国给水排水2025年排水管网大会(水环境综合治理)
同期召开中国给水排水2025年污水资源化利用(再生水利用)大会/园区污水提标及资源化利用大会
中国给水排水2025年大会技术报告邀请
欢迎来自部委行业管理单位、高校、科研机构、设计院所、工程总承包(EPC)公司、水务集团、水务(排水)管理、污泥处理处置及资源化利用、工业(园区)污水与污泥处理、固废处理及资源化利用、垃圾渗滤液处理、污水处理厂、水环境综合治理、黑臭水体治理、智慧水务、低碳水务、绿色水务、水务+AI、工业企业的水处理技术/管理专家等申请发言,作与会议主题相关的优秀报告。(王领全13752275003 金晟 18622273726 主办、协办、报告、展位等)
附:2:中国给水排水2025年城镇污泥处理处置技术与应用高级研讨会(第十六届)征稿启事暨邀请函(同期召开固废大会、工业污泥大会、渗滤液大会、高浓度难降解工业废水处理大会)
中国给水排水2025年大会技术报告邀请
欢迎来自部委行业管理单位、高校、科研机构、设计院所、工程总承包(EPC)公司、水务集团、水务(排水)管理、污泥处理处置及资源化利用、工业(园区)污水与污泥处理、固废处理及资源化利用、垃圾渗滤液处理、污水处理厂、水环境综合治理、黑臭水体治理、智慧水务、低碳水务、绿色水务、水务+AI、工业企业的水处理技术/管理专家等申请发言,作与会议主题相关的优秀报告。(王领全13752275003 金晟 18622273726 主办、协办、报告、展位等)
《中国给水排水》2025年征订启事.doc
微信号:CNWW1985
投稿咨询:022-27835707
广告咨询:022-27835639
发行咨询:022-27835520
官方网站:www.cnww1985.com
联系邮箱:cnwater@vip.163.com
识别二维码 关注我们
中国给水排水2024年——2025年大会技术报告邀请
欢迎来自部委行业管理单位、高校、科研机构、设计院所、工程总承包(EPC)公司、水务集团、水务(排水)管理、污泥处理处置及资源化利用、工业(园区)污水与污泥处理、固废处理及资源化利用、垃圾渗滤液处理、污水处理厂、水环境综合治理、黑臭水体治理、智慧水务、污水资源化(再生水)利用、工业企业的水处理技术/管理专家等申请发言,作与会议主题相关的优秀报告。【王领全 13752275003 主办、协办、报告等;中国给水排水2025年污泥大会(第十六届)、污水大会(第九届)技术报告邀请中】
1、 转发赠送 中国给水排水电子期刊 !!直播抽奖 100份 中国给水排水电子期刊 !!
2、直播邀请排行榜前20名者,本人可以申请免费参加中国给水排水2025年城镇污泥处理处置技术与应用高级研讨会(第十六届)或者申请免费参加中国给水排水2025年污水大会(第九届 )。奖品及会议联系人:金晟 18622273726 (微信同号) ,孙磊(广告、展示等)137 0211 3519。奖品及会议联系人:金晟 18622273726 (微信同号) ,孙磊(广告、展示等)137 0211 3519
中国给水排水2025年大会技术报告邀请(上海水业嘉年华、第九届污水千人大会等、第十六届污泥千人大会等技术报告正在征集中)转发赠送 中国给水排水电子期刊 !!直播抽奖 。
上海水业嘉年华、第九届污水千人大会等、第十六届污泥千人大会等技术报告正在征集中)转发赠送 中国给水排水电子期刊 !!直播抽奖
因泥制宜选择污泥干化技术
直播时间:2024年11月26日(周二)14:00
2024-11-26 14:00:00 开始
欢迎进入《中国给水排水》直播间
转发赠送 中国给水排水电子期刊 !!直播抽奖 100份 中国给水排水电子期刊 !!
奖品及会议联系人:金晟 18622273726 (微信同号) 孙磊(广告、展示等)13702113519
此群仅供给排水相关从业人员交流使用,为保障群安全性,入群方式改为添加编辑部工作人员微信,由工作人员将您添加至交流群中。
组委会联系方式
(扫码二维码注册,可快速报名免费上海水业嘉年华!免500元报名费!现场抽万元红包等大奖!)
组委会联系方式
(扫码二维码注册,可快速报名免费上海水业嘉年华!免500元报名费!现场抽万元红包等大奖!)
中国给水排水直播平台线上课限时1折特价优惠!可开学时证明。https://appma47gbbt2465.h5.xiaoeknow.com/p/decorate/homepage
微信扫一扫
关注该公众号










































































































