7651.79万!高能环境预中标
来源:全国公共资源交易平台 ;北极星环保网
中国工程院发布中国工程科技2040发展战略研究
污水千人大会 water8848
微信号:CNWW1985
投稿咨询:022-27835707
广告咨询:022-27835639
发行咨询:022-27835520
官方网站:www.cnww1985.com
联系邮箱:cnwater@vip.163.com
识别二维码 关注我们
欢迎来自部委行业管理单位、高校、科研机构、设计院所、工程总承包(EPC)公司、水务集团、水务(排水)管理、污泥处理处置及资源化利用、工业(园区)污水与污泥处理、固废处理及资源化利用、垃圾渗滤液处理、污水处理厂、水环境综合治理、黑臭水体治理、智慧水务、污水资源化(再生水)利用、工业企业的水处理技术/管理专家等申请发言,作与会议主题相关的优秀报告。【王领全 13752275003 主办、协办、报告等;中国给水排水2025年污泥大会(第十六届)、污水大会(第九届)技术报告邀请中】
1、 转发赠送 中国给水排水电子期刊 !!直播抽奖 100份 中国给水排水电子期刊 !!
2、直播邀请排行榜前20名者,本人可以申请免费参加中国给水排水2025年城镇污泥处理处置技术与应用高级研讨会(第十六届)或者申请免费参加中国给水排水2025年污水大会(第九届 )。奖品及会议联系人:金晟 18622273726 (微信同号) ,孙磊(广告、展示等)137 0211 3519。奖品及会议联系人:金晟 18622273726 (微信同号) ,孙磊(广告、展示等)137 0211 3519
中国给水排水2025年大会技术报告邀请(第九届污水千人大会等、第十六届污泥千人大会等技术报告正在征集中)转发赠送 中国给水排水电子期刊 !!直播抽奖 。
中国工程院发布中国工程科技2040发展战略研究
来源: 中国工程院 知领
图1. 愿景驱动的工程科技2040发展战略研究方法体系
智能技术将成为影响最深、覆盖最广的时代驱动力。智能化是新一轮全球科技革命与产业变革的核心所在,智能技术逐渐成为驱动当代工程科技跨越发展的主导力量,智能技术与产业深度融合,形成“智能+”发展模式,将深刻改变产业与社会形态。一是智能产业不断扩展,二是智能基础设施逐渐推广,三是智能人机交互不断普及。
数据资源将成为关键生产要素和战略性资源。数字技术革命向新一轮繁荣周期演进,数据产生并扩散到经济社会各个领域,科技发展展现出大科学、定量化趋势,数据驱动的技术研发和应用创新能力将成为国家的长期竞争优势。一是数据价值不断释放,二是数字信任逐渐建立,三是数据安全保障趋热。
绿色低碳将成为人类社会发展的必由之路。人类社会别无选择地走向低碳发展,低碳导向驱动节能减排科技不断进步,高碳排放技术不再具有普遍竞争力。一是首选低碳能源,二是强推减排科技,三是强化负碳技术。
以人为本促使科技创新回归服务需求本质。人类社会在面临疫情时展现出的科技力量引发全球对科技创新本质的更进一步思考,生命价值观正在发生深刻变革,科技创新将更多面向共同应对社会重大挑战,朝着以人为本、健康生活、增进全人类福祉的方向发展。一是应对疾病挑战,二是应对环境挑战,三是应对安全挑战,四是应对食品挑战。
图2. 2040年我国科技与经济社会发展综合愿景
基于 2040 年我国经济社会与科技发展综合愿景,秉承“战略引领与范式转型并济、数字智能与绿色低碳并进、愿景导向与技术推动并择、自主安全与开放创新并行”的总体发展思路,在12个领域工程科技发展战略论证基础上,提出中国工程科技发展的总体战略构想,进而提出“强基固链、打造高原、开辟赛道”“安全韧性、策源引领、体系焕新”的两阶段中国工程科技总体发展路线。
图3. 面向2040年的工程科技发展总体架构
中国长江三峡集团有限公司企业负责人2023年度薪酬情况
污水千人大会 water8848 2025年01月08日 16:02
中国长江三峡集团有限公司企业负责人2023年度薪酬情况
来源: 水利家园
2024年12月27日,中国长江三峡集团有限公司披露企业负责人2023年度薪酬情况,详情如下:
发布日期:2024年12月27日
生态城投资控股集团正式成立
来源:滨海发布
生态城国资公司成立于2012年,历经12年的发展,已成为拥有11家控股公司、8家参股公司的集团化公司,资产规模从1亿元增长至63亿元,年营业收入从8万元增长至2.3亿元,实现了跨越式增长。在此基础上,为落实新一轮国有企业改革深化提升行动,按照国家、天津市、滨海新区、生态城对国资国企改革转型发展的决策部署要求,国资公司组建成立改革领导小组和工作专班,系统谋划国资公司深化改革转型发展相关工作,历经半年多时间及上百场次研讨论证,最终形成《国资公司深化改革转型发展总体方案》(以下简称“方案”)。
方案明确,生态城将注册成立投资控股集团,作为区域内一级国有企业,构建“2+3”主营业务体系,以资产管理、资本运营为核心功能,以绿色智科、幸福城市、大健康为核心产业,开启国资公司整体深化改革转型发展新篇章,以服务区域战略、推动产业引领、提升城市价值为使命,打造具有国际化经营理念和现代化管理体系的专注绿色产业发展的市场化国有资本投资运营集团。
据悉,生态城投资控股集团已于2024年12月18日正式注册成立,后续将开展全方位的资产整合和业务重塑。同时,生态城还将设立绿色产业发展引导基金和私募基金管理公司,进一步完善基金投资管理体系,为区域产业培育强化资本赋能。
转载须注明来源滨海发布
又一省组建水发集团!
来源: 水投策论 水投策论
2024年年末,又一省级水发集团组建。
12月27日,海南省水务集团正式更名为海南省水利水务发展集团,简称“海南水发”。
根据海南水发发布的信息,海南水发定位为海南自由贸易港水网建设的主力军,具体包括5大方面:
全省涉水资源整合主体 大中型水利水务工程项目法人 水务产业一体化市场主体 水业多元化经营主体 -
“六水共治”的市场化投融资主体
同时,海南省国资委还将把水电集团、海南水院、松涛开发公司注入海南水发,进一步整合水利资产,做大做强海南水发。
水投策论推测:水电集团是指海南省水利水电集团、海南水院是指海南省水利水电勘测设计研究院、松涛开发公司或为海南松涛水库综合开发有限公司(存疑)。
素材来源官方媒体/网络新闻
又有一省正在谋划组建省级水投平台!
来源:水投策论 2023年04月20日
2023年3月31日,海南省水务厅与国开行海南省分行召开金融服务“六水共治”攻坚战专题座谈会,海南省水务厅党组书记、省治水办主任钟鸣明与国家开发银行海南省分行党委书记、行长程功等出席。
希望国开行海南省分行继续发挥自身优势,在水价改革、省级水投平台组建、投融资机制改革、项目策划和建设等方面提供融资融智融制支持,共同推动海南水务事业高质量发展。
水利项目是国家稳增长、稳就业、保民生的重要举措,分行将积极参与“六水共治”项目策划、省水投平台建立等工作,共同开展水价改革、水生态补偿、水权交易等关键机制和行业政策研究,为“六水共治”重点领域和薄弱环节提供开发性金融活水,助力海南打赢“六水共治”攻坚战。
省治水办主任:海南水务投融资改革和创新调研报告【全文】
来源:水投策论 2023年09月20日
2014年3月14日,习近平总书记在中央财经领导小组第五次会议上提出“节水优先、空间均衡、系统治理、两手发力”的治水思路,这是新时代做好治水工作的科学指南和根本遵循。2022年,省委、省政府启动“六水共治”攻坚战,作为贯彻习近平生态文明思想的重要部署。
在学习贯彻习近平新时代中国特色社会主义思想主题教育中,按照“准、深、实”的标准,我带领团队赴海口、临高等多地调研,组织招商推介及论坛交流,走访中国南水北调集团、中国城乡建设集团,收集研究兄弟省份的典型做法,深入分析我省水务投融资改革中存在的问题,提出思路、对策,为投融资工作机制创新提供支撑。
(一)我省水务投融资现状。
我省从体制上实现了水务一体化,包括水利、城乡供排水、农村生活污水治理,具备了相对较好的融资基础,筹资渠道和融资模式向多元化方向发展。
一是资金筹措渠道持续拓宽。构建了省、市(县)职能部门常态化沟通机制、与政策性银行的对接协作机制,建立了财政专项资金、专项债券、社会资本、金融工具等多元筹资局面,全年政策性金融工具、社会资本、专项债券等使用量大幅提升。2022年,全省水务领域完成投资140亿元,其中专项债券、社会资本、政策性金融工具三个渠道资金占比超过40%。
二是投融资模式向多元转变。融资模式点上突破,大体有申报专项资金、地方政府债券、政府和社会资本合作、特许经营、贷款融资等。集成做法处于探索阶段。比如,三亚采用住宅用地开发配套流域治理模式推进的海棠河综合治理工程正在加快实施,示范段已初见成效;三亚藤桥河流域保护性开发EOD(生态环境导向的开发模式)+全域土地综合整治已落地。
三是地方平台融资方式不断探索推进。海口水务集团、三亚环投集团通过发行公司债券、收益权质押贷款等方式,探索市县平台融资的路子。比如,三亚环投集团在上证发行2亿元5年期公司债;海口江东新区高品质饮用水项目充分利用自贸港政策推进地上地下空间同步规划开发,在释放土地价值的同时,探索水务集团参股地上商业综合体建设模式。
(二)其他省份的典型做法。
全国各地蹚出了很多投融资改革的好做法好经验,结合我省实际分析来看,以下三方面极具借鉴意义:
一是做强做大平台公司。各地大多把推动平台投融资作用的发挥作为水利水务投融资改革的关键一步。比如,湖北省成立各类水利投融资平台70多家。全国范围共成立了省级水投公司24家,通过资产注入、创新投融资模式、拓展开发业务等方式,保证良性运行。水投平台成立初期,各地一般采用资产注入的方式,作价入股作为平台资本金,比如,贵州、河南、重庆将枢纽、灌区、水库等资产注入水投集团。在支持平台发展方面,多从经营范围、营业收入、税收收缴返还等方面,予以政策支持,比如,重庆水投在项目所在区县开展土地储备,并将土地储备收益全额返还公司,此外,还给予税收优惠政策。
二是打通水业上下游产业链。“以经营性收益支持公益性和准公益性项目”是很多地区的典型做法,这既是平台公司经营发展之路,也是水务融资的破题之举。比如,重庆水投采用“水库打包+河道采砂”模式,向银行贷款用于丰都县7座水库建设,通过项目产生的收益和河道采砂经营收益作为还款来源;浙江、江苏等省平台公司通过江河治理、湖泊岸线整治、土地增值返还、砂石资源利用、商业地产开发等方式,多渠道开展经营性业务;还有省份大力挖掘水库综合经营收益,拓展瓶装水、直饮水、温泉康养、水上旅游等“水周边”产业。
三是打出融资模式的“组合拼盘”。多种融资模式的组合,是目前项目融资的主要手段。比如,山东通过“特许经营+供水收入统筹”“生态环境治理+产业开发反哺”等模式,由国开行贷款支持临邑县第二水库建设,打造“山东水利银行”品牌,创新11种整合现金流模式,通过“政府赋权+砂石收入”“水利+海水稻”等模式,支持水利项目建设。福建省城乡供水一体化项目,统筹整合分散在31个县(市、区)的供水项目,创新“成本水价”融资模式,采用“整体授信+分签合同”方式,构建“项目收费权质押+集团担保+风险补偿金”的风险分担机制,实现政策性金融机构180亿元授信落地。浙江省松阳水环境综合治理及生态价值转换特许经营项目,同步开展全域土地综合整治,以补充耕地指标交易收入反哺生态环保投资,从而实现生态价值转换,达到项目资金自平衡。
我省水务投融资改革取得一定成效,但也存在一些问题,这些问题的产生既有行业客观特点,也有一些需要突破的难点。
跨行业融资的局面没有完全打开。水利工程是典型的公共基础设施,具有先天的公益性特点,长期以来主要依赖政府财政性投资并由政府组织建设,“有多少钱干多少事”的思想不同程度存在,未形成联动融资的良性机制,流域综合治理+产业导入+土地综合整治、片区综合开发等关联领域整体策划没有全面铺开。可以实现跨行业整体融资模式的EOD、山水林田湖草沙系统治理等项目涉及多部门,必须上升到政府层面,统筹资源整体推进。
与投融资体制相适应的水价形成机制尚不完善。与治水项目融资直接相关的水资源价格主要有原水、自来水、污水处理费。在原水价格形成机制层面,水利工程原水水价总体偏低,全国水利工程供农业的价格仅为成本的33%,供非农业的水价仅为成本的46%,大部分水利工程水费收入无法弥补成本,需要财政补贴,且调价周期长幅度小,近10年,70%的水库、58%的灌区未调价,反映了水资源自然属性与商品属性之间的矛盾,海南的情况与此类似。在自来水价格层面,海口在全国36个重点城市中,自来水价格水平排名靠后。在污水处理收费方面,全省城镇污水处理收费标准为0.85—1.10元/吨,与全国平均持平,但价格不能覆盖处理成本,更无法覆盖管网运维成本。农村生活污水治理尚未建立收费机制。
市县财政承受能力有限。受多种因素影响,市县资金筹措压力很大。首先,水利项目多为公益性,采用与社会资本合作的回报方式,政府付费和可行性缺口补贴占到90%以上,在一定程度上压缩了未来财政支出空间。其次,供排水建设及运维均为地方事权,各市县每年需支付大量运行维护费,不同程度存在委托运营费支付不及时、需市县配套的项目建设资金不到位的情况。第三,采用政府与社会资本合作模式测算出来的使用者付费部分需要稳定的水费收缴机制作为保障,否则仍需要政府承担。
存量水务资产发挥作用不明显。从REITs试点来看,全国水利领域试点项目大多受资产规模小、权属不清晰、预期净现金流分派率低等因素所限,难以满足发行条件,只有个别项目在推进。从资源利用来看,已建成运行的大型水库等资产,由企业、事业单位等分别管理,规模效应难以发挥。从融资主体来看,省水利水电集团、省水务集团市场化融资能力弱。市属企业除海口水务集团、三亚环投集团外,大多仅发挥项目业主或设施运维管理功能,没有全周期参与治水,基本不具备融资能力。
对水的资源效益发掘不够。一是水库相关收益利用方面,与贵州、浙江、重庆等地相比,我省还没有充分挖掘水面、水景、水源等水元素的价值潜力。二是河砂资源利用方面,与流域综合治理直接相关的河砂资源,没有开采利用、收益反哺等方面政策支持,也没有走出与治水项目融合推进的好路子。
推进水利水务投融资改革破局,必须深入学习、深刻领会并贯彻落实习近平总书记关于治水的重要论述,遵循“两手发力”“资源融通”等理念,用好政府、市场“两只手”,推动学习和调研成果有效转化。
(一)促进融资模式升级。发挥两个体制机制优势,一是城乡水务一体化,整体统筹城乡一体,供排一体,水源—水厂—水龙头供水链条一体。二是“六水共治”,通过项目组合、拆分、一体化开发、匹配资产资源等方式,提高项目融资能力。
(二)做强做大融资主体。积极支持组建省级市场化主体,平台组建初期,通过资产划转等盘活优质存量资产,后续以项目为载体,增量资产随着项目建设自动划转,逐步出台支持政策,发展水产业、拓展业务范围,实现良性运行。
(三)强化多元筹资。一是优化省级、市县两级项目库,精准对应各类专项资金谋划项目,并发挥财政资金撬动作用。二是用好地方政府专项债券,通过挖掘各项目之间的联系,采取项目搭配等方式进行合并申报,扩大融资规模。三是搭建银项合作平台,用好优惠金融政策,将金融机构参与治水项目前置到项目谋划阶段,提高落地效率。四是稳步推进政府与社会资本合作模式发展。
来源:海南日报、南海网
' fill='%23FFFFFF'%3E%3Crect x='249' y='126' width='1' height='1'%3E%3C/rect%3E%3C/g%3E%3C/g%3E%3C/svg%3E)
' fill='%23FFFFFF'%3E%3Crect x='249' y='126' width='1' height='1'%3E%3C/rect%3E%3C/g%3E%3C/g%3E%3C/svg%3E)
微信号:CNWW1985
' fill='%23FFFFFF'%3E%3Crect x='249' y='126' width='1' height='1'%3E%3C/rect%3E%3C/g%3E%3C/g%3E%3C/svg%3E)
投稿咨询:022-27835707
广告咨询:022-27835639
发行咨询:022-27835520
官方网站:www.cnww1985.com
联系邮箱:cnwater@vip.163.com
' fill='%23FFFFFF'%3E%3Crect x='249' y='126' width='1' height='1'%3E%3C/rect%3E%3C/g%3E%3C/g%3E%3C/svg%3E)
识别二维码 关注我们
微信号:CNWW1985
投稿咨询:022-27835707
广告咨询:022-27835639
发行咨询:022-27835520
官方网站:www.cnww1985.com
联系邮箱:cnwater@vip.163.com
识别二维码 关注我们
欢迎来自部委行业管理单位、高校、科研机构、设计院所、工程总承包(EPC)公司、水务集团、水务(排水)管理、污泥处理处置及资源化利用、工业(园区)污水与污泥处理、固废处理及资源化利用、垃圾渗滤液处理、污水处理厂、水环境综合治理、黑臭水体治理、智慧水务、污水资源化(再生水)利用、工业企业的水处理技术/管理专家等申请发言,作与会议主题相关的优秀报告。【王领全 13752275003 主办、协办、报告等;中国给水排水2025年污泥大会(第十六届)、污水大会(第九届)技术报告邀请中】
1、 转发赠送 中国给水排水电子期刊 !!直播抽奖 100份 中国给水排水电子期刊 !!
2、直播邀请排行榜前20名者,本人可以申请免费参加中国给水排水2025年城镇污泥处理处置技术与应用高级研讨会(第十六届)或者申请免费参加中国给水排水2025年污水大会(第九届 )。奖品及会议联系人:金晟 18622273726 (微信同号) ,孙磊(广告、展示等)137 0211 3519。奖品及会议联系人:金晟 18622273726 (微信同号) ,孙磊(广告、展示等)137 0211 3519
中国给水排水2025年大会技术报告邀请(第九届污水千人大会等、第十六届污泥千人大会等技术报告正在征集中)转发赠送 中国给水排水电子期刊 !!直播抽奖 。
总投资38.07亿元!葛洲坝生态环保天津津沽污水处理厂三期项目实现商业运行
来源:葛洲坝生态环保 ;北极星水处理网
中国能建葛洲坝生态环保公司天津津沽污水处理厂三期项目实现商业运行
-
作者:郭志寰
-
来源:天津公司
2024年12月31日,中国能建葛洲坝生态环保公司天津市污水处理重点项目——津沽污水处理厂三期扩建工程正式转入商业运行。
图|项目鸟瞰
该项目是天津市重点民生工程,是近五年来全国单体规模最大城市污水处理项目,总投资达38.07亿元,占地面积571.9亩,污水处理量高达45万吨/日。该项目体量大、技术水平高,工艺执行标准在行业内领先。
图|项目厂区
津沽污水处理厂三期工程正式转入商业运行,极大缓解了天津市津南区、西青区污水处理压力,处理后的水质达到天津市A类标准要求,树立了天津市环保治理典范。
来源: 中国能建
向新而行·何以能建
-
紧紧围绕庆祝新中国成立75周年和“四个革命、一个合作”能源安全新战略提出十周年主线,公司组织宣传骨干,走进重点项目建设一线开展“向新而行·何以能建”融媒体行动,通过系列报道,展现公司服务国家战略、保障能源安全、勇攀科技高峰、建设大国重器的硬核实力,突出展示公司积极培育战新产业和未来产业,大力发展新质生产力,打造高质量发展“四新”能建,加快建设世界一流企业的生动实践。
本期“向新而行·何以能建”融媒体行动报道组来到天津津沽污水处理厂三期工程。
九河下梢天津卫,三道浮桥两道关
天津
渤海之滨,海河之畔
从天津市区出发
一路向东南而行至津南区八里台镇
近3万亩天津双城绿色生态屏障
绿屏·八里湾片区便出现在眼前
天光云影之处
一幅林田水相依相存的生态美景
徐徐展开
若不是身旁硕大的污水处理厂房
很难想到紧挨着湿地公园的
就是天津津沽污水处理厂三期工程
在这里
来自千家万户的污水
经过处理变成汨汨清流
从开创先河到再造标杆
城市污水治理
一头连着生态,一头连着民生
重要性不言而喻
天津津沽污水处理厂三期工程
由中国能建葛洲坝生态环保公司、
葛洲坝路桥公司、能建路桥公司建设
是我国在建规模最大的
泥水同治大型综合性工程
也是近五年来全国单体规模最大的
城市污水处理项目
天津津沽污水处理厂的前身,是改革开放后我国建成的第一个大城市污水处理厂——纪庄子污水处理厂。纪庄子污水处理厂日处理规模为26万吨,开创了中国城市市政污水规模化集中处理的先河,填补了我国大型污水处理厂建设的空白。
2012年7月,为更好满足天津市对于生态建设及城市建设发展的需求,纪庄子污水处理厂迁建工程在津南区大孙庄破土动工,并于2014年正式更名为“津沽污水处理厂”。
纪庄子污水处理厂
津沽污水处理厂不仅继承了纪庄子污水处理厂优良的工艺技术,更在智慧化改造升级之路上不断前行,项目一期、二期污水处理规模每日共65万吨。项目三期工程建成后,每日可处理45万吨市政污水,服务面积达650平方公里,服务人口300万人,每年可削减有机污染物约6万吨,同时可向地表生态补水1.2亿吨,相当于8个西湖总水量,助力京津冀筑牢绿色发展生态屏障。
从市政污水到一泓清泉
走进正在运行的津沽污水处理厂三期工程
场地内部绿化与白墙绿水融为一体
俨然一个清新雅静的
“公园式工厂”
“津沽污水处理三期工程采用全过程除臭和生物滤池除臭相结合的方式,有效解决了传统污水处理厂长期存在的‘臭气扰民’问题。”葛洲坝生态环保公司天津公司董事长书记王志刚介绍道。
环顾厂区,可以发现产生臭气的主要构筑物都加上了“盖子”,在提升观赏性的同时,将流入厂区的污水臭味牢牢“锁住”。同时,污水处理厂生物池内安装了微生物填料培养箱,能够有效去除水中的恶臭物质,实现污水厂恶臭的全过程控制。
“污水通过管网进入厂区后,会经过粗格栅、细格栅、曝气沉砂池、初沉池等环节过滤掉漂浮物或悬浮物,再经过生物池、二沉池、高效沉淀池、反硝化深床滤池等一系列步骤去除杂质,最终实现达标排放。”葛洲坝生态环保公司天津公司副总经理郭剑介绍道。
行至一座圆形的建筑前,郭剑停下了脚步,“你们看,这里是二沉池,虽然污水还没有处理完毕,但是已经变得比较清澈了。”
原本又脏又臭的污水,在经过“瘦身”“美白”“除菌”等一系列处理后,终于重新变得清澈透亮起来。在进一步深度处理后,净化的污水将被排放至津南郊野公园,作为可利用的水资源回补自然水体。
作为全国罕见的污水、污泥综合处理处置为一体的大型综合性工程,三期工程污水处理采用“改良Bardenpho+高效沉淀池+反硝化深床滤池+臭氧催化高级氧化”工艺,出水水质达到全国同类别市政污水厂最高标准。污泥处理厂可每天处理700吨污泥,污泥焚烧烟气的排放标准达全国同类项目最高级别。
“在除污过程中,我们还将从污水中分离出来的污泥、杂质,采取干化焚烧的工艺压缩烧成灰渣,用于建筑材料等场合,真正实现‘变废为宝’。”王志刚说。
从绿色“治水”到科技“智水”
走进津沽污水处理厂三期工程
“智慧水务”中控室
大屏正实时显示着
进出水量、设备状态、过程水水质等数据
整个厂区的运转情况“尽收眼底”
“通过工艺仿真模型,我们能够对进出水量、设备运营状态、污水处理过程中的水质参数等生产数据进行实时监测,精准掌握各项指标的变化情况。”葛洲坝生态环保公司天津公司运营管理部王丹介绍道。
传统污水处理厂往往依赖于人工操作和经验判断,存在管理效率低下、能耗高等问题。津沽污水处理三期工程通过智能化管理,基于水厂系统这一物理实体构建多维动态模型,“克隆”出一个数字版的水厂系统,实现了对污水处理全过程的实时监控、精准控制和优化调度。
“以加药为例,采用传统的人工加药,药量少了,水质就容易不达标,药量多了,后续处理难度和运营成本就会上升。”王丹介绍道,项目利用精确曝气、智能加药等最新的智慧化管理系统,让加药量、曝气量可精确到0.1%,过程硝态氮、溶氧、氨氮等关键数据实现实时采样反馈控制,整体系统基本实现全自动控制,实现了能源、药剂的高效使用,厂区运营效率提升50%,运营人员比同等规模污水厂减少了50%。
在葛洲坝路桥公司津沽污水处理项目执行经理曹斌眼里,津沽污水处理厂不仅能为城市发展保驾护航,更是生态环境保护的有力支撑,“厂区总体绿化率超过45%,真正实现了与环境和谐共生。”在建设过程中,项目根据当地独特的水文、水土等特点,将“海绵城市”理念融入其中,实现了节约用地和绿色发展。
为提高能源利用效率,厂内还建有水源热泵系统。“水源热泵系统能提取污水中的冷量、热量,实现厂区内冬季采暖和夏季制冷,促进了可再生能源的利用。”曹斌说。
未来,厂内还将建设光伏发电项目,有效节省电费、控制运营成本,形成更好的经济效益与环境效益,助力实现“双碳”目标。
一泓碧水润津沽
津沽污水处理厂
将为打造“水清、岸绿、滩净、湾美”的美丽天津
建设人与自然和谐共生的美丽中国
持续贡献“水动力”
欢迎转载请注明来源
微信号:CNWW1985
投稿咨询:022-27835707
广告咨询:022-27835639
发行咨询:022-27835520
官方网站:www.cnww1985.com
联系邮箱:cnwater@vip.163.com
识别二维码 关注我们
欢迎来自部委行业管理单位、高校、科研机构、设计院所、工程总承包(EPC)公司、水务集团、水务(排水)管理、污泥处理处置及资源化利用、工业(园区)污水与污泥处理、固废处理及资源化利用、垃圾渗滤液处理、污水处理厂、水环境综合治理、黑臭水体治理、智慧水务、污水资源化(再生水)利用、工业企业的水处理技术/管理专家等申请发言,作与会议主题相关的优秀报告。【王领全 13752275003 主办、协办、报告等;中国给水排水2025年污泥大会(第十六届)、污水大会(第九届)技术报告邀请中】
1、 转发赠送 中国给水排水电子期刊 !!直播抽奖 100份 中国给水排水电子期刊 !!
2、直播邀请排行榜前20名者,本人可以申请免费参加中国给水排水2025年城镇污泥处理处置技术与应用高级研讨会(第十六届)或者申请免费参加中国给水排水2025年污水大会(第九届 )。奖品及会议联系人:金晟 18622273726 (微信同号) ,孙磊(广告、展示等)137 0211 3519。奖品及会议联系人:金晟 18622273726 (微信同号) ,孙磊(广告、展示等)137 0211 3519
中国给水排水2025年大会技术报告邀请(第九届污水千人大会等、第十六届污泥千人大会等技术报告正在征集中)转发赠送 中国给水排水电子期刊 !!直播抽奖 。
24亿!闽江南岸流域生态环境治理EOD项目招标
来源: 环保在线
2025年1月3日,闽江南岸(闽侯竹岐)流域生态环境治理与产业融合综合发展EOD项目实施主体招标的招标公告发布。(招标编号:CICOC-FJ-2025-001)
图源:中国招标公共服务平台公告
招标条件
本招标项目闽江南岸(闽侯竹岐)流域生态环境治理与产业融合综合发展EOD项目实施主体招标项目组织主体为闽侯县住房和城乡建设局,建设资金来自企业自筹,招标人为闽侯县住房和城乡建设局,委托的招标代理单位为中国投资咨询有限责任公司 。本项目已具备招标条件,现对该项目的实施主体进行公开招标。
项目概况与招标范围
项目概况
闽江南岸(闽侯竹岐)流域生态环境治理与产业融合综合发展EOD项目共包括5个子项目构成,其中生态环境治理类项目总投资约5.92亿元,围绕闽江南岸竹岐平原地带高洲河、高洲湖、麦浦支河、汶洲湖“两河两湖”内河水系开展综合治理,具体通过竹岐片区水域生态环境治理、农污综合整治提升以及闽江南岸千亩江滩生态修复,完善片区生态系统。
主要包括麦浦支河、高洲河沿线农村生活污水提升治理工程、高洲湖水质提升及周边环境整治工程、高洲河内河及沿线整治提升、闽江南岸竹岐江滩生态修复等内容。
关联产业类4个项目总投资额约18.14亿元,其中包含高洲湖东侧战略性新兴产业园建设、高洲湖畔康养建设项目闽江南岸竹岐江滩农文旅项目、麦浦支河沿线闽越文化传统工艺文创产业基地。
实施目标
结合片区“两河两湖”水系综合治理及千亩江滩生态修复所带来的生态环境品质提升,谋划建设促进滨江水地带的农业、产业、文化、旅游融合发展发布经营性项目,优化片区医疗康养配套、建设战略性新兴产业园、开发农文旅项目,以水兴城、以城聚人,以人促产,提升闽侯一江两岸竹岐片区的发展能级。
招标范围
由一个实施主体负责项目的投融资、建设和运营,从项目前期、勘察设计、开工前准备、建设施工、竣工验收及运营投产全过程管理,一体化实施。通过“投建运”一体化模式带动闽江南岸(闽侯竹岐)生态环境质量治理、产业发展工作由碎片化向生态治理的系统化、产业发展协调融合转变,实现生态产业化与产业生态化的互融互通、互促互进。同时,本项目中涉及的所有产业内容及收益均依法归项目主体所有,从而实现产业收益反哺生态环境治理投入,保障环境治理效果可持续。
服务质量要求
运营服务质量满足国家、省、市相关法律、法规规定,满足招标文件及双方签订《投资合作协议》约定的标准。
合作期:23年。
投标文件递交的截止时间(北京时间,下同)为2025年01月23日09时00分00秒(北京时间)。
本项目开标时间、地点:2025年01月 23日09时00分00秒(北京时间)在随行易交易(福州)公共资源交易平台:福建省福州市北二环中路中建大厦9层开标室公开开标。
联系方式
招标人:闽侯县住房和城乡建设局
联系人:吴先生
电子邮箱:/
传真:/
电话:0591-62332080
地址:闽侯县甘蔗街道榕洲路6号
招标代理机构:中国投资咨询有限责任公司
联系人:许先生、高女士
地址:福州市鼓楼区洪山园路1号华润万象城三期31层
电子邮箱:zgtzzxfujian@cicoc.cn
电话:18059089703
传真:/
监督部门:闽侯县住房和城乡建设局
传真:/
电话:0591-22068912
地址:闽侯县甘蔗街道榕洲路6号
来源:中国招标公共服务平台
报价近29.28亿!四大“中字头”角逐,河南一EOD项目开标
来源: 全国资源交易平台 环保在线
第二中标候选人为中铁十四局集团有限公司,投标金额2921527380.000元,工期1080天;
第三候选人为中铁二十局集团有限公司,投标金额2920401390.000元,工期1080天。
图源:全国公共资源交易平台
所有投标人总得分情况如下↓
图源:全国公共资源交易平台
项目详情
建设地点: 西华县境内
建设规模:西华县流域综合治理项目与产业开发项目共计5个子项目:
1.西华县流域综合治理;2.生态文旅产业项目;3.数字农业产业项目;4.循环经济产业项目;5.乡村振兴示范基地项目
项目总投资:约297000万元
计划工期:1080日历天
招标范围:1标段:
(1)勘察设计范围:本项目的勘察、初步设计(含初设概算)、施工图设计、及针对施工图审查意见的修改、设计变更、各阶段设计服务等;
(2)施工范围:施工图纸及工程量清单内的全部内容,完成本建设工程项目的工程施工至竣工验收交付使用、工程缺陷责任期的保修等,发包人指定范围内的全部工作内容
-END-
广西提前下达2025年农村环境整治资金预算
来源:农村污水
广西壮族自治区财政厅关于提前下达2025年农村环境整治资金预算的通知
桂整合〔2024〕32号
有关县财政局:
为促进农村生态环境质量改善,加快推进广西农村环境整治工作,根据《财政部关于提前下达2025年农村环境整治资金预算的通知》(财资环〔2024〕129号),现提前下达你县2025年农村环境整治资金预算,专项用于农村环境整治相关工作,请按程序及时拨付使用,现就有关事项通知如下:
一、各县具体补助金额和项目见附件1,项目代码:10000017Z175060020003,支出列2025年政府收支分类科目“2110402农村环境保护”。
二、请按照《财政部关于印发〈农村环境整治资金管理办法〉的通知》(财资环〔2021〕43号)等有关要求,将资金预算尽快落实到具体项目,切实提高资金使用效益。对已从中央基建投资等其他渠道获得中央财政资金支持的项目,不得纳入资金支持范围。
三、请认真贯彻落实中央关于过渡期内巩固拓展脱贫攻坚成果同乡村振兴有效衔接的要求,按照财政部等10部门《关于将脱贫县涉农资金统筹整合试点政策优化调整至国家乡村振兴重点帮扶县实施的通知》(财农〔2024〕1号)等有关规定,管好用好整治资金,加强对国家乡村振兴重点帮扶县的支持力度。
四、为进一步加强预算绩效管理,根据《中共中央 国务院关于全面实施预算绩效管理的意见》有关精神,请按照确定的绩效目标和资金使用计划组织项目实施,开展资金绩效运行监控和绩效自评,对提供材料的真实性、合法性、有效性负责,做好绩效监控和绩效评价,确保财政资金安全有效。
五、农村环境整治资金列入转移支付预算执行常态化监督范围,各级财政部门要在预算管理一体化系统及时接收登录预算指标,并保持“追踪”标识不变,依托预算管理一体化系统转移支付监控模块,加强日常监管,提高转移支付资金管理使用的规范性和有效性。
附件:1.提前下达2025年农村环境整治资金分配表
2.2025年农村环境整治资金(提前批)绩效目标总表
3.2025年农村环境整治资金(提前批)绩效目标分解表
广西壮族自治区财政厅
数说2024环保IPO市场:仅1家上市,17家终止,怎一个冷字了得!
供水排水管网大会 水环境生态圈 2025年01月07日 10:06
数说2024环保IPO市场:仅1家上市,17家终止,怎一个冷字了得!
来源: 张三 北极星环保网
IPO终止!2025年首家!
来源: 中国水网 环保在线
近日,佛山水务环保股份有限公司(简称:佛水环保)撤回深主板IPO,保荐机构为中信证券股份有限公司,审计机构为容诚会计师事务所(特殊普通合伙),律师事务所为北京市康达律师事务所。
佛水环保,背靠佛山国资委,又有A股“投行之王”中信证券的倾情保荐护航,却成为2025年首家撤回深主板IPO的企业。
一起回顾一下佛水环保的IPO历程:
2023年5月,佛水环保正式向深交所递交主板上市申请并获受理;同年6月19日,深交所对其展开首轮问询。
2023年8月29日和9月27日,在经过两次补充回复后,佛水环保完成了上市审核的首轮问询。
2024年1月23日,深交所对其下发第二轮审核问询,2024年7月26日,佛水环保回复相关审核问询。
2025年1月4日,佛水环保撤回上市申请。
佛山水务环保股份有限公司,成立于2017年,是一家以供水、污水污泥处理、污水管网建设及运营、生活垃圾处理和工程建造为主业,集水处理技术研发、水环境综合治理等相关业务为一体的大型国有控股、中外合资企业,提供水务环保相关领域的投资、建设、运营、管理及增值服务,控股股东为佛山市水业集团有限公司(以下简称:佛山水业集团)。
2021年度-2023年度,
-
佛水环保营业收入分别为331,902.14万元、267,752.69万元、253,131.40万元;
-
净利润分别为38,171.26万元、34,577.12万元、32,752.21万元;
-
扣非归母净利润分别为29,630.01万元、26,582.55万元、26,350.74万元。
根据早前佛水环保向深交所递交的上市招股书(申报稿)显示,其欲通过此次IPO发行不超过20795.5万股以募集资金13.5亿,主要投向“佛山市生活垃圾资源化处理提质改造项目(第二阶段)”工程,另外3.5亿将用于补充流动资金。
微信号:CNWW1985
投稿咨询:022-27835707
广告咨询:022-27835639
发行咨询:022-27835520
官方网站:www.cnww1985.com
联系邮箱:cnwater@vip.163.com
识别二维码 关注我们
欢迎来自部委行业管理单位、高校、科研机构、设计院所、工程总承包(EPC)公司、水务集团、水务(排水)管理、污泥处理处置及资源化利用、工业(园区)污水与污泥处理、固废处理及资源化利用、垃圾渗滤液处理、污水处理厂、水环境综合治理、黑臭水体治理、智慧水务、污水资源化(再生水)利用、工业企业的水处理技术/管理专家等申请发言,作与会议主题相关的优秀报告。【王领全 13752275003 主办、协办、报告等;中国给水排水2025年污泥大会(第十六届)、污水大会(第九届)技术报告邀请中】
1、 转发赠送 中国给水排水电子期刊 !!直播抽奖 100份 中国给水排水电子期刊 !!
2、直播邀请排行榜前20名者,本人可以申请免费参加中国给水排水2025年城镇污泥处理处置技术与应用高级研讨会(第十六届)或者申请免费参加中国给水排水2025年污水大会(第九届 )。奖品及会议联系人:金晟 18622273726 (微信同号) ,孙磊(广告、展示等)137 0211 3519。奖品及会议联系人:金晟 18622273726 (微信同号) ,孙磊(广告、展示等)137 0211 3519
中国给水排水2025年大会技术报告邀请(第九届污水千人大会等、第十六届污泥千人大会等技术报告正在征集中)转发赠送 中国给水排水电子期刊 !!直播抽奖 。
院士候选人、国家杰青!211大学,新迎2位副校长
来源:福州大学 ;双一流高教
编辑整理:双一流高教
日前,福州大学网站更新领导介绍显示:张亚雷、江莉龙任福州大学校党委常委、副校长。
张亚雷简介
素材来源官方媒体/网络新闻
最新!全国14637家污水处理厂,生态环境部发布排名 | 2023年中国生态环境统计年报 (全文)
污水千人大会 water8848
微信号:CNWW1985
投稿咨询:022-27835707
广告咨询:022-27835639
发行咨询:022-27835520
官方网站:www.cnww1985.com
联系邮箱:cnwater@vip.163.com
识别二维码 关注我们
欢迎来自部委行业管理单位、高校、科研机构、设计院所、工程总承包(EPC)公司、水务集团、水务(排水)管理、污泥处理处置及资源化利用、工业(园区)污水与污泥处理、固废处理及资源化利用、垃圾渗滤液处理、污水处理厂、水环境综合治理、黑臭水体治理、智慧水务、污水资源化(再生水)利用、工业企业的水处理技术/管理专家等申请发言,作与会议主题相关的优秀报告。【王领全 13752275003 主办、协办、报告等;中国给水排水2025年污泥大会(第十六届)、污水大会(第九届)技术报告邀请中】
1、 转发赠送 中国给水排水电子期刊 !!直播抽奖 100份 中国给水排水电子期刊 !!
2、直播邀请排行榜前20名者,本人可以申请免费参加中国给水排水2025年城镇污泥处理处置技术与应用高级研讨会(第十六届)或者申请免费参加中国给水排水2025年污水大会(第九届 )。奖品及会议联系人:金晟 18622273726 (微信同号) ,孙磊(广告、展示等)137 0211 3519。奖品及会议联系人:金晟 18622273726 (微信同号) ,孙磊(广告、展示等)137 0211 3519
中国给水排水2025年大会技术报告邀请(第九届污水千人大会等、第十六届污泥千人大会等技术报告正在征集中)转发赠送 中国给水排水电子期刊 !!直播抽奖 。
全文 | 2023年中国生态环境统计年报
来源:生态环境部
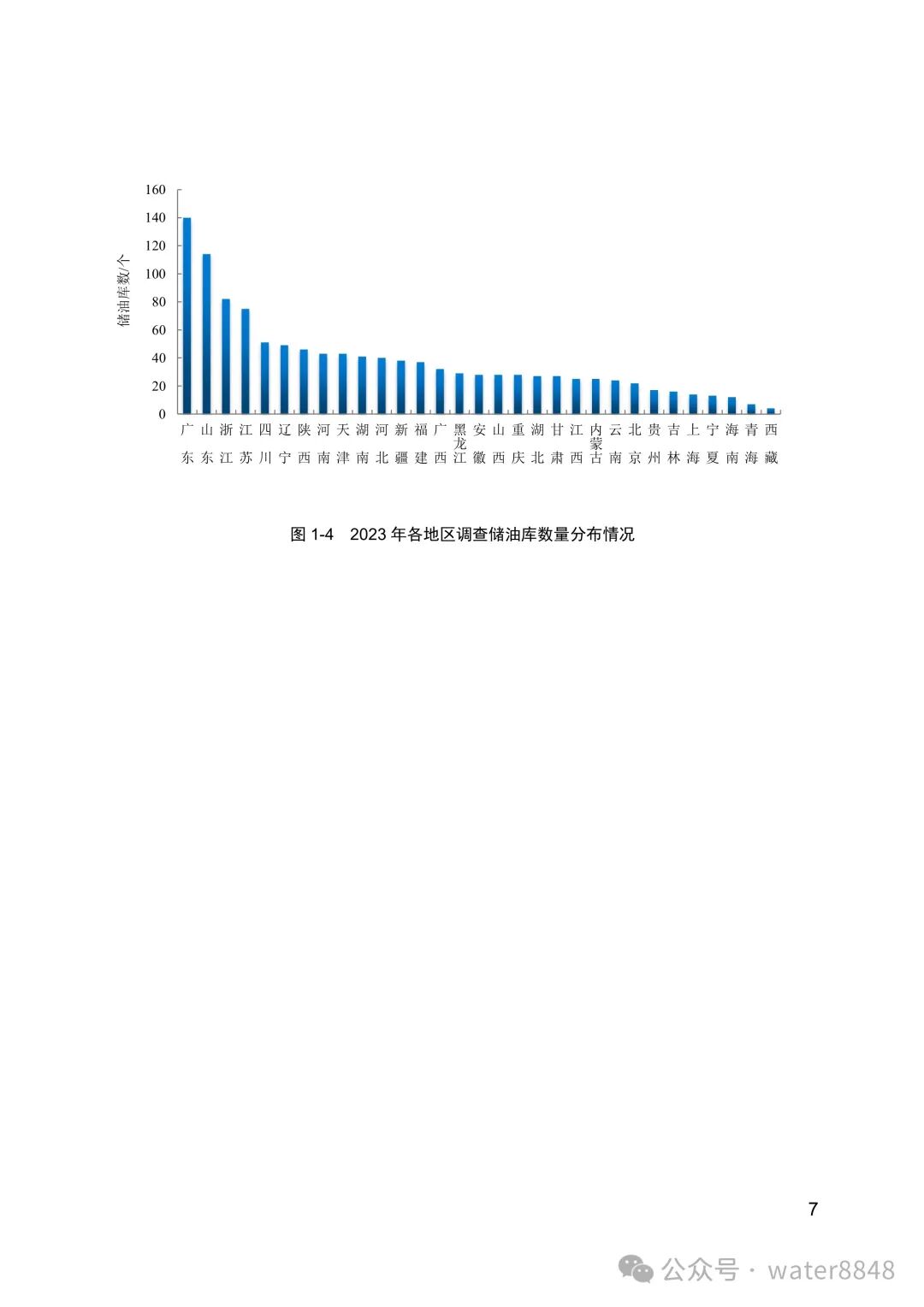
近日,生态环境部发布《2023年中国生态环境统计年报》。年报显示,2023年,开展排放源统计重点调查的工业企业共179236 家,污水处理厂14620家(含日处理能力500 吨以上的农村污水处理设施),生活垃圾处理场(厂)2843家(含餐厨垃圾集中处理厂),危险废物(医疗废物)集中处理2756 家,储油库1177个。
详情如下:
一环保组织诉污水处理厂超标排污要求赔偿环境损失,未获法院支持
来源:澎湃新闻
一环保组织就大同市新荣区污水处理厂曾长期超标排污,提起环境污染公益诉讼。2024年12月26日,山西省大同市中级人民法院作出判决,判决被告向原告北京草原之盟环境保护促进中心支付律师费、差旅费1万元。法院认定,现无证据能够证实被告实施了超出环境自洁能力的排污行为并已发生了实际的损害后果或目前仍存在生态环境损害的重大风险,因此,驳回了原告其它诉讼请求。
2025年1月5日,澎湃新闻从北京草原之盟环境保护促进中心的诉讼代理人处获悉,他们正在准备上诉。
前述大同市中院判决书显示,原告提交的官方通报或行政处罚信息显示,被告2014年至2021年长期超标排放,废水COD、氨氮、总氮和总磷等关键指标持续超标。
原告认为,被告的非法排污行为“不仅给流经水域带来生态环境损害,还对流域内的动物和人身造成重大安全风险”。
原告诉请法院判决被告停止侵害、消除危险、恢复原状、赔偿损失:赔偿环境受到损害至恢复原状期间服务功能损失,用于大同市和山西省及其黄河流域下游等地区的环境保护工作,损失数额为25.272万(依据专家辅助人出具的法律意见)、赔礼道歉、承担原告为此案支出的法律费15万,差旅费1万等费用。
判决书显示,被告辩称,生活污水和工业污水性质截然不同,污染程度更是不同。生活污水超标排放并不必然导致环境损害发生,该公司超标排放没有造成实际生态环境损害发生。
被告还称,该公司加大力度进行技术改造、资金支持和人员调配,自2021年8月20日至目前无超标排放,已经做到原告诉讼请求中的停止侵害和消除危险。同时起诉状所载的因超标排放导致的各项环保罚款和税费已经全部缴纳,经统计共缴纳环保罚款866万、环保税2.26万。被告认为,这些税费的缴纳也是对前期超标排放进行了赔偿损伤或者生态修复费用进行了补偿。
案件审理中,大同市法院曾向大同市生态环境局发函,询问相关环境损害问题。后者于2024年12月9日书面函复称:“1、超标排放行为会造成生态损害。由于2013年9月至2021年8月时间跨度长,新荣区污水处理有限责任公司数据缺失,因此可能无法进行生态环境损害鉴定。2、新荣区污水处理有限责任公司2013年9月到2021年8月共交纳行政处罚866万。3、从2021年9月起,新荣区污水处理有限责任公司未发生超标排放行为。”
案件审理中,原告就被告因超标排污造成的污染损失费用和环境修复费用这一事实进行鉴定,被鉴定机构退案。退案类型为:发现鉴定材料不真实、不完整、不充分或者取得方式不合法。
判决书显示,本案属环境污染民事公益诉讼,《最高人民法院关于生态环境侵权民事诉讼证据的若干规定》第三条规定:生态环境保护民事公益诉讼案件的原告应当就以下事实承担举证责任:(一)被告实施了污染环境或者破坏生态的行为,且该行为违反国家规定;(二)生态环境受到损害或者有遭受损害的重大风险。
法院认为,现无证据能够证实被告实施了超出环境自洁能力的排污行为并已发生了实际的损害后果或目前仍存在生态环境损害的重大风险。故不予支持原告要求被告承担停止侵害、消除危险、赔偿道歉、赔偿损失等民事责任的诉讼请求。
法院认为,被告在其经营期间,多次超标排放污水,对外界环境确实曾造成了一定的潜在危险,原告为此提起诉讼,有助于在一定程度上敦促被告加快提升污水处理工艺和设备的更新,督促其规范和合法经营。法院酌定由被告承担原告的律师费、差旅费共1万。原告主张的专家辅助人辅助费、支持起诉人的支持费用因未实际支付,也缺乏法律依据,法院不予支持。
澎湃新闻记者 段彦超 实习生 毛葭蔚
(本文来自澎湃新闻,更多原创资讯请下载“澎湃新闻”APP)
微信号:CNWW1985
投稿咨询:022-27835707
广告咨询:022-27835639
发行咨询:022-27835520
官方网站:www.cnww1985.com
联系邮箱:cnwater@vip.163.com
识别二维码 关注我们
欢迎来自部委行业管理单位、高校、科研机构、设计院所、工程总承包(EPC)公司、水务集团、水务(排水)管理、污泥处理处置及资源化利用、工业(园区)污水与污泥处理、固废处理及资源化利用、垃圾渗滤液处理、污水处理厂、水环境综合治理、黑臭水体治理、智慧水务、污水资源化(再生水)利用、工业企业的水处理技术/管理专家等申请发言,作与会议主题相关的优秀报告。【王领全 13752275003 主办、协办、报告等;中国给水排水2025年污泥大会(第十六届)、污水大会(第九届)技术报告邀请中】
1、 转发赠送 中国给水排水电子期刊 !!直播抽奖 100份 中国给水排水电子期刊 !!
2、直播邀请排行榜前20名者,本人可以申请免费参加中国给水排水2025年城镇污泥处理处置技术与应用高级研讨会(第十六届)或者申请免费参加中国给水排水2025年污水大会(第九届 )。奖品及会议联系人:金晟 18622273726 (微信同号) ,孙磊(广告、展示等)137 0211 3519。奖品及会议联系人:金晟 18622273726 (微信同号) ,孙磊(广告、展示等)137 0211 3519
中国给水排水2025年大会技术报告邀请(第九届污水千人大会等、第十六届污泥千人大会等技术报告正在征集中)转发赠送 中国给水排水电子期刊 !!直播抽奖 。
服务费29亿,1013号文后贵州现首个环卫特许经营项目
来源: 环卫科技网
欢迎来自部委行业管理单位、高校、科研机构、设计院所、工程总承包(EPC)公司、水务集团、水务(排水)管理、污泥处理处置及资源化利用、工业(园区)污水与污泥处理、固废处理及资源化利用、垃圾渗滤液处理、污水处理厂、水环境综合治理、黑臭水体治理、智慧水务、污水资源化(再生水)利用、工业企业的水处理技术/管理专家等申请发言,作与会议主题相关的优秀报告。【王领全 13752275003 主办、协办、报告等;中国给水排水2025年污泥大会(第十六届)、污水大会(第九届)技术报告邀请中】
1、 转发赠送 中国给水排水电子期刊 !!直播抽奖 100份 中国给水排水电子期刊 !!
2、直播邀请排行榜前20名者,本人可以申请免费参加中国给水排水2025年城镇污泥处理处置技术与应用高级研讨会(第十六届)或者申请免费参加中国给水排水2025年污水大会(第九届 )。奖品及会议联系人:金晟 18622273726 (微信同号) ,孙磊(广告、展示等)137 0211 3519。奖品及会议联系人:金晟 18622273726 (微信同号) ,孙磊(广告、展示等)137 0211 3519
中国给水排水2025年大会技术报告邀请(第九届污水千人大会等、第十六届污泥千人大会等技术报告正在征集中)转发赠送 中国给水排水电子期刊 !!直播抽奖 。
36亿EOD项目开标!
来源:中国招标投标公共服务平台 ;北极星环保网
微信号:CNWW1985
投稿咨询:022-27835707
广告咨询:022-27835639
发行咨询:022-27835520
官方网站:www.cnww1985.com
联系邮箱:cnwater@vip.163.com
识别二维码 关注我们
欢迎来自部委行业管理单位、高校、科研机构、设计院所、工程总承包(EPC)公司、水务集团、水务(排水)管理、污泥处理处置及资源化利用、工业(园区)污水与污泥处理、固废处理及资源化利用、垃圾渗滤液处理、污水处理厂、水环境综合治理、黑臭水体治理、智慧水务、污水资源化(再生水)利用、工业企业的水处理技术/管理专家等申请发言,作与会议主题相关的优秀报告。【王领全 13752275003 主办、协办、报告等;中国给水排水2025年污泥大会(第十六届)、污水大会(第九届)技术报告邀请中】
1、 转发赠送 中国给水排水电子期刊 !!直播抽奖 100份 中国给水排水电子期刊 !!
2、直播邀请排行榜前20名者,本人可以申请免费参加中国给水排水2025年城镇污泥处理处置技术与应用高级研讨会(第十六届)或者申请免费参加中国给水排水2025年污水大会(第九届 )。奖品及会议联系人:金晟 18622273726 (微信同号) ,孙磊(广告、展示等)137 0211 3519。奖品及会议联系人:金晟 18622273726 (微信同号) ,孙磊(广告、展示等)137 0211 3519
中国给水排水2025年大会技术报告邀请(第九届污水千人大会等、第十六届污泥千人大会等技术报告正在征集中)转发赠送 中国给水排水电子期刊 !!直播抽奖 。
青岛首座污泥独立干化焚烧项目主体完工 预计7月投产运行
来源 :信网
原标题:青岛首座污泥独立干化焚烧项目主体完工,预计今年7月投产运行
近日,青岛市水务事业发展服务中心赴水务集团固体物公司调度小涧西污泥干化焚烧项目工程进度。目前,该项目土建主体完成施工,主要设备安装就位,预计2025年6月底前完成各系统联动调试和环保验收,7月投产运行。项目建成后将进一步增强我市污泥无害化处置的能力。
该项目位于城阳区河套街道小涧西固体废物综合处置园区内,建设规模600吨/日(80%含水率计),采用“污泥干化+鼓泡流化床焚烧”工艺,是我市首座污泥独立干化焚烧项目,也是2024年市重点项目、水务领域重点项目。
该项目实施过程中以安全为前提,以质量为中心,在工地现场设立了综合用电体验、心肺复苏急救体验、灭火器使用常识体验、安全帽撞击体验、安全带使用体验、洞口坠落体验、VR安全体验等“安全体验区”,让现场人员通过互动体验等方式,深入了解施工过程中的安全要求和注意事项。同时,根据工程项目施工实际,设置了水池主体结构样板、砌体抹灰样板、框架柱样板等“工艺质量样板展示区”,为现场人员提供了一个更为直观、明确的施工标准和流程。项目还启用了“智慧工地系统”,通过移动摄像头和智慧安全帽等设施,可以实施现场安全隐患排查 、人员信息动态管理、扬尘管控视频监控、高处作业防护预警、危大工程监测预警、集成平台等多个项目,为安全完成项目建设任务提供了保障。(青岛日报/观海新闻记者 吴帅)
【来源:观海新闻】
青岛市固体废弃物处置有限责任公司成立于1999年,隶属青岛水务集团有限公司,是青岛市唯一拥有20多年环卫行业管理和处置经验的大型国有独资企业。主营业务包括生活垃圾中转运输、生活垃圾卫生填埋及飞灰填埋、生活垃圾渗沥液及浓缩液处理、厨余垃圾处理、生化堆肥、城市粪便处置、垃圾焚烧七大板块。先后建设运营城市生活垃圾中转站、卫生填埋场及飞灰填埋场、渗沥液及浓缩液处理厂、生活垃圾生化堆肥厂、厨余垃圾处理厂等11个项目。公司始终以“服务岛城、洁净万家”为己任,聚焦实现垃圾源头减量、循环利用、无害处理,从单一的城市生活垃圾中转运输、卫生填埋,逐渐发展成具有生化堆肥、焚烧处理、粪便处理、厨余垃圾处理、渗沥液及浓缩液处理等多元化处置模式,自主创新破解垃圾渗沥液全量化处理行业难题,引领行业发展趋势,走出了一条可持续发展与绿水青山的生态环保之路。先后荣获全国安康杯先进单位、全国人居环境范例奖、全国市政金杯示范工程等80多项荣誉称号。
随着生活垃圾焚烧技术的发展,减量化和资源化成为发展新趋势,为落实原生垃圾“零填埋”政策,青岛水务固废公司高效运营小涧西生活垃圾综合处置园区,对生活垃圾填埋堆体开展整形加固、封场覆盖、景观绿化、渗沥液导排、防洪排险、绿化及配套道路等系统工程,于2021年完成填埋场封场治理和景观提升,将其打造成为具有环保科普教育、参观休闲为一体的城市山顶公园。
2021年12月,由青岛水务固废公司建设的首个大型厨余垃圾专业化处置项目建成,这是山东省首个厨余垃圾特许经营项目,也是全国体量最大的应用水平推流短轴搅拌干式厌氧工艺项目,可实现厨余垃圾年处理能力18万吨,年碳减排2万吨,填补了青岛市在厨余垃圾终端处置设施方面的空白。项目建成后作为示范项目顺利通过国家科技部国家重点研发计划“固废资源化”重点专项课题验收,并入选住建部《厨余垃圾处理技术导则》示范工程案例。
青岛水务固废公司持续深入打好污染防治攻坚战,守牢美丽中国建设安全底线,立志于创新驱动发展,把技术创新作为引领发展的第一动力,围绕渗沥液处理、浓缩液全量化处置等方面纵深推进,推动创新成果转化,释放出推动高质量发展的强大势能。在国内外行业没有成熟先例可循的情况下,实施浓缩液就地全量化处置,出水执行行业最高排放标准,持续改善生态环境质量。
作为国家住建部“科技示范工程”,青岛水务固废公司坚持坚持聚焦主业,坚持创新驱动,坚持产业融合,不断加强技术成果的总结提炼,提高自主创新能力,推动科技创新与生产需求有效衔接,真正让科技成果从实验室走向应用场,转化成实打实的生产力。目前获得专利20余项,发表高质量论文25篇,获计算机软著证书2项,参与编写国家团体标准3项。
展望未来,青岛水务固废公司将坚守环保事业的主航道,坚持“绿水青山就是金山银山”理念,深入打好环境治理保卫战,为建设人与自然和谐共生的现代化贡献更多智慧和力量。
来源:青岛市固体废弃物处置有限责任公司
3.8亿勘察设计费,中水北方25年开门红
来源 : 资深保洁员 设计院保洁小喇叭
中设股份终止收购上海悉地
来源 : 中国勘察设计杂志
2024年12月27日晚,江苏中设集团股份有限公司(证券简称“中设股份”)发布公告,终止筹划重大资产重组。
此前2023年6月27日,中设股份披露拟以支付现金的方式购买上海悉地工程设计顾问股份有限公司(以下简称“上海悉地”)控股权,此次交易完成后,上海悉地将成为公司的控股子公司。2024年9月28日,中设股份公告最新进展,收购标的拟变更为上海悉地控制的部分资产,其中重点为悉地(苏州)勘察设计顾问有限公司的控股权。
如今,距离中设股份筹划重大资产重组已过去1年半,此次收购最后被终止。中设股份解释称,自筹划本次重组以来,公司及有关各方均积极推动本次交易的各项工作。公司与本次交易相关方对本次交易方案进行了多次论证和协商,各方对本次交易方案核心事项未能达成一致。为切实维护公司及全体股东利益,公司针对现阶段交易标的情况进行了审慎研究和探讨,经与上海悉地沟通,决定终止本次重大资产重组事项。
湖北智慧水务:两标3.8亿
来源 :地下管网
微信号:CNWW1985
投稿咨询:022-27835707
广告咨询:022-27835639
发行咨询:022-27835520
官方网站:www.cnww1985.com
联系邮箱:cnwater@vip.163.com
识别二维码 关注我们
欢迎来自部委行业管理单位、高校、科研机构、设计院所、工程总承包(EPC)公司、水务集团、水务(排水)管理、污泥处理处置及资源化利用、工业(园区)污水与污泥处理、固废处理及资源化利用、垃圾渗滤液处理、污水处理厂、水环境综合治理、黑臭水体治理、智慧水务、污水资源化(再生水)利用、工业企业的水处理技术/管理专家等申请发言,作与会议主题相关的优秀报告。【王领全 13752275003 主办、协办、报告等;中国给水排水2025年污泥大会(第十六届)、污水大会(第九届)技术报告邀请中】
1、 转发赠送 中国给水排水电子期刊 !!直播抽奖 100份 中国给水排水电子期刊 !!
2、直播邀请排行榜前20名者,本人可以申请免费参加中国给水排水2025年城镇污泥处理处置技术与应用高级研讨会(第十六届)或者申请免费参加中国给水排水2025年污水大会(第九届 )。奖品及会议联系人:金晟 18622273726 (微信同号) ,孙磊(广告、展示等)137 0211 3519。奖品及会议联系人:金晟 18622273726 (微信同号) ,孙磊(广告、展示等)137 0211 3519
中国给水排水2025年大会技术报告邀请(第九届污水千人大会等、第十六届污泥千人大会等技术报告正在征集中)转发赠送 中国给水排水电子期刊 !!直播抽奖 。
微信号:CNWW1985
投稿咨询:022-27835707
广告咨询:022-27835639
发行咨询:022-27835520
官方网站:www.cnww1985.com
联系邮箱:cnwater@vip.163.com
识别二维码 关注我们
欢迎来自部委行业管理单位、高校、科研机构、设计院所、工程总承包(EPC)公司、水务集团、水务(排水)管理、污泥处理处置及资源化利用、工业(园区)污水与污泥处理、固废处理及资源化利用、垃圾渗滤液处理、污水处理厂、水环境综合治理、黑臭水体治理、智慧水务、污水资源化(再生水)利用、工业企业的水处理技术/管理专家等申请发言,作与会议主题相关的优秀报告。【王领全 13752275003 主办、协办、报告等;中国给水排水2025年污泥大会(第十六届)、污水大会(第九届)技术报告邀请中】
1、 转发赠送 中国给水排水电子期刊 !!直播抽奖 100份 中国给水排水电子期刊 !!
2、直播邀请排行榜前20名者,本人可以申请免费参加中国给水排水2025年城镇污泥处理处置技术与应用高级研讨会(第十六届)或者申请免费参加中国给水排水2025年污水大会(第九届 )。奖品及会议联系人:金晟 18622273726 (微信同号) ,孙磊(广告、展示等)137 0211 3519。奖品及会议联系人:金晟 18622273726 (微信同号) ,孙磊(广告、展示等)137 0211 3519
中国给水排水2025年大会技术报告邀请(第九届污水千人大会等、第十六届污泥千人大会等技术报告正在征集中)转发赠送 中国给水排水电子期刊 !!直播抽奖 。
微信号:CNWW1985
投稿咨询:022-27835707
广告咨询:022-27835639
发行咨询:022-27835520
官方网站:www.cnww1985.com
联系邮箱:cnwater@vip.163.com
识别二维码 关注我们
欢迎来自部委行业管理单位、高校、科研机构、设计院所、工程总承包(EPC)公司、水务集团、水务(排水)管理、污泥处理处置及资源化利用、工业(园区)污水与污泥处理、固废处理及资源化利用、垃圾渗滤液处理、污水处理厂、水环境综合治理、黑臭水体治理、智慧水务、污水资源化(再生水)利用、工业企业的水处理技术/管理专家等申请发言,作与会议主题相关的优秀报告。【王领全 13752275003 主办、协办、报告等;中国给水排水2025年污泥大会(第十六届)、污水大会(第九届)技术报告邀请中】
1、 转发赠送 中国给水排水电子期刊 !!直播抽奖 100份 中国给水排水电子期刊 !!
2、直播邀请排行榜前20名者,本人可以申请免费参加中国给水排水2025年城镇污泥处理处置技术与应用高级研讨会(第十六届)或者申请免费参加中国给水排水2025年污水大会(第九届 )。奖品及会议联系人:金晟 18622273726 (微信同号) ,孙磊(广告、展示等)137 0211 3519。奖品及会议联系人:金晟 18622273726 (微信同号) ,孙磊(广告、展示等)137 0211 3519
中国给水排水2025年大会技术报告邀请(第九届污水千人大会等、第十六届污泥千人大会等技术报告正在征集中)转发赠送 中国给水排水电子期刊 !!直播抽奖 。
欢迎来自部委行业管理单位、高校、科研机构、设计院所、工程总承包(EPC)公司、水务集团、水务(排水)管理、污泥处理处置及资源化利用、工业(园区)污水与污泥处理、固废处理及资源化利用、垃圾渗滤液处理、污水处理厂、水环境综合治理、黑臭水体治理、智慧水务、污水资源化(再生水)利用、工业企业的水处理技术/管理专家等申请发言,作与会议主题相关的优秀报告。【王领全 13752275003 主办、协办、报告等;中国给水排水2025年污泥大会(第十六届)、污水大会(第九届)技术报告邀请中】
1、 转发赠送 中国给水排水电子期刊 !!直播抽奖 100份 中国给水排水电子期刊 !!
2、直播邀请排行榜前20名者,本人可以申请免费参加中国给水排水2025年城镇污泥处理处置技术与应用高级研讨会(第十六届)或者申请免费参加中国给水排水2025年污水大会(第九届 )。奖品及会议联系人:金晟 18622273726 (微信同号) ,孙磊(广告、展示等)137 0211 3519。奖品及会议联系人:金晟 18622273726 (微信同号) ,孙磊(广告、展示等)137 0211 3519
中国给水排水2025年大会技术报告邀请(第九届污水千人大会等、第十六届污泥千人大会等技术报告正在征集中)转发赠送 中国给水排水电子期刊 !!直播抽奖 。
中国给水排水2025年大会技术报告邀请
欢迎来自部委行业管理单位、高校、科研机构、设计院所、工程总承包(EPC)公司、水务集团、水务(排水)管理、污泥处理处置及资源化利用、工业(园区)污水与污泥处理、固废处理及资源化利用、垃圾渗滤液处理、污水处理厂、水环境综合治理、黑臭水体治理、智慧水务、污水资源化(再生水)利用、工业企业的水处理技术/管理专家等申请发言,作与会议主题相关的优秀报告。【王领全 13752275003 主办、协办、报告等;中国给水排水2025年污泥大会(第十六届)、污水大会(第九届)技术报告邀请中】
1、 转发赠送 中国给水排水电子期刊 !!直播抽奖 100份 中国给水排水电子期刊 !!
2、直播邀请排行榜前20名者,本人可以申请免费参加中国给水排水2025年城镇污泥处理处置技术与应用高级研讨会(第十六届)或者申请免费参加中国给水排水2025年污水大会(第九届 )。奖品及会议联系人:金晟 18622273726 (微信同号) ,孙磊(广告、展示等)137 0211 3519。奖品及会议联系人:金晟 18622273726 (微信同号) ,孙磊(广告、展示等)137 0211 3519
中国给水排水2025年大会技术报告邀请(第九届污水千人大会等、第十六届污泥千人大会等技术报告正在征集中)转发赠送 中国给水排水电子期刊 !!直播抽奖 。
中国给水排水2025年污水处理厂提标改造(污水处理提质增效)高级研讨会
(第九届)邀请函暨征稿启事
同期召开中国给水排水2025年供水排水管网大会
(水环境综合治理)
同期召开中国给水排水2025年污水资源化利用
(再生水利用)大会/园区污水提标及资源化利用大会
(请提前报名回执,限1500人;本次会议仅限提前回执报名单位代表参会;参会代表可获得2025年年度继续教育学时证明;所有受邀演讲嘉宾均可获得加盖主办单位公章的会议演讲荣誉证书。)
时间:2025年3月8日—11日,3月8日报到,3月9日—10日会场报告,3月11日参观)
会场酒店:成都龙之梦大酒店 (地址:四川省成都市成华区嘉陵江路8号)会议联系人:金晟 18622273726(微信同号),会议联系负责人:孙磊 13702113519 (微信同),
技术报告咨询:王领全 13752275003(微信同号)
组织机构
主办单位
《中国给水排水》杂志社有限公司
中国市政工程华北设计研究总院有限公司
威乐(中国)水泵系统有限公司
合肥市水务环境建设投资有限公司
青岛洛克环保科技有限公司
赛莱默(中国)有限公司
新兴铸管股份有限公司
合肥市市政设计研究总院有限公司
协办单位
威海三田永磁科技有限公司
格兰富水泵(上海)有限公司
安徽泛湖生态科技股份有限公司
上海世浦泰膜科技有限公司
云南合续环境科技股份有限公司
江苏裕隆环保有限公司
苏伊士环境科技(北京)有限公司
国美(天津)水技术工程有限公司
威立雅水务工程(北京)有限公司
河北金士顿科技有限责任公司
青岛欧仁环境科技有限公司
美国SDMC技术公司
上海管丽建设工程有限公司
南京贝特环保通用设备制造有限公司
天津倚通科技发展有限公司
国家城市给水排水工程技术研究中心
天津创业环保集团股份有限公司
中国石油大学(华东)化学化工学院
中国市政工程华北设计研究总院水务规划咨询研究院(北京分院)
中国市政工程华北设计研究总院有限公司智慧水务分公司
中国给水排水战略联盟
中国给水排水品牌委员会
北京第三方环境工程有限公司
亚洲环保媒体平台
亚太水文化传播北京有限公司
济南浦华会展服务有限公司
英策会展(上海)有有限公司
中国水业网(www.water8848.com)
支持单位
桐乡市小老板特种塑料制品有限公司
城市水资源开发利用(北方)国家工程研究中心
山东中侨启迪环保装备有限公司
山东省邦皓环保科技有限公司
联系人:金晟 18622273726(微信同号),会议联系负责人:孙磊 13702113519 (微信同),
技术报告咨询:王领全13752275003(微信同号)
中国给水排水2025年供水排水管网大会
(请提前报名回执,限1500人;本次会议仅限提前回执报名单位代表参会;参会代表可获得2025年年度继续教育学时证明;所有受邀演讲嘉宾均可获得加盖主办单位公章的会议演讲荣誉证书。)
时间:2025年3月8日—11日,3月8日报到,3月9日—10日会场报告,3月11日参观)
会场酒店:成都龙之梦大酒店(地址:四川省成都市成华区嘉陵江路8号)会议联系人:金晟 18622273726(微信同号),会议联系负责人:孙磊 13702113519 (微信同),
技术报告咨询:王领全13752275003(微信同号)
主办单位:
《中国给水排水》杂志社有限公司
中国市政工程华北设计研究总院有限公司
协办单位
安徽泛湖生态科技股份有限公司
威海三田永磁科技有限公司
格兰富水泵(上海)有限公司
苏伊士环境科技(北京)有限公司
国美(天津)水技术工程有限公司
威立雅水务工程(北京)有限公司
青岛欧仁环境科技有限公司
美国SDMC技术公司
上海管丽建设工程有限公司
南京贝特环保通用设备制造有限公司
天津倚通科技发展有限公司
为推动供水排水管网高质量发展,提升供水排水管网管理效率,保障供水排水管网安全,推进新产品、新设备及新一代信息技术在供水排水管网管理中的应用,推进节水型社会和节水型城市建设,经研究,《中国给水排水》杂志社有限公司、中国市政工程华北设计研究总院有限公司定于2025年3月8日-11日在四川省成都市召开中国给水排水2024年供水排水管网大会。
大会主题活动
(一)论坛研讨
大会将邀请城市给排水领域政府主管部门,行业学协会,研究机构,各供水公司、排水公司、污水处理公司及管网运维公司负责人,行业知名专家,相关产品、设备供应商及软件开发公司负责人,围绕城镇给水排水管网运维安全、事故预报警、应急处置,管网健康监测、病害诊断;污水处理提质增效,污水管网排查、改造和建设,雨污混错接、私搭乱接;供水、排水管道养护、监测、检测、修复与非开挖技术;供水、排水管网数字化管理信息系统建设;“厂-网-河(湖)”一体化运行维护;供水管网漏损指标体系与管控,分区给水能量分析和设计,供水管网漏损探测、评估技术与方法,供水优化调度,管网水质控制,供水管网系统水力计算与技术经济计算;供水管网和排水系统规划设计与运行优化等内容进行研讨。学习智慧水务及给排水管网管理相关政策、标准规范,梳理给排水管网管理与海绵城市建设、黑臭水体整治、城市防洪排涝、河长制管理、城市综合管网管理、道路塌陷等关系,交流国外发达国家的成功经验与教训。研讨议题包括:
1、城市内涝、海绵城市、黑臭水体整治、节水型城市建设、道路塌陷等背景下的给排水管网建设挑战与解决方案
2、给排水管网运维安全、健康监测、病害诊断与应急措施
3、污水管网接入与排水管网运行维护管理机制建设
4、污水管网排查、改造与排水管网周期检测评估
5、给水管网漏损率控制与漏失探测、评估技术与方法
6、排水管道养护、清淤、监测、检测、修复与非开挖
7、给水管网模型模拟、优化调度、分区给水能量分析和设计及水质控制
8、给排水管网数字化管理信息系统建设与大数据应用
9、给水管网和排水系统规划设计与运行优化
10、给排水管道非开挖修复技术,装备与材料
(二)现场成果展示
大会将邀请城镇水务领域相关给排水公司、管网运维单位及研究机构等进行成果展示;邀请给排水管网运维管理相关产品、设备生产商进行展示,包括管网勘测设备、管网施工作业设备、管道管材产品、管网探测设备、管网检测设备、管网监测设备、管网非开挖修复设备与材料等;邀请管网管理信息软件开发企业进行技术展示。
(三)会议发言、应用案例征集
1.大会发言征集:大会将广泛征集与会议内容相关发言报告,欢迎广大专家学者、企事业单位代表积极报名,一经录用将以嘉宾身份出席峰会。
2.应用案例征集:大会将广泛征集优秀技术、产品、解决方案和示范案例,编撰出版《给排水管网运维管理产品技术案例推荐目录》,并在大会期间颁发入编证书。请各推荐单位按照要求组织相关资料,于2024年3月8日前将电子版技术资料发送至shizhengnet 126.com邮箱,应用案例征集免费。
(四)项目考察
本届大会将同期组织与会代表进行水务信息化建设项目现场考察活动。
四、参会人员
(一)邀请各省、自治区、直辖市、计划单列市住房城乡建设主管部门及直属单位;各市(州、县)住房城乡建设委员会(局)、市政市容局(委)、市政给排水管理处,勘察、测绘院,地下管线管理综合部门;各市(区、县)自来水公司、排水公司、污水处理公司,管网工程公司,信息化软件开发公司,管网探测、检测、监测、修复、非开挖产品、设备及工程公司,管材、管道及配套产品生产企业等单位负责人参加会议。
(二)邀请国内外智慧水务、海绵城市及地下管线领域取得理论研究成果、工程实践经验以及管理经验的研究机构、高等院校、社会团体、企业和管理部门代表及智慧水务、地下管线领域的相关专家学者参加会议。
参会和会务费
普通参会人员(设计院、水务公司、政府部门)为2300元/人(含会务、资料、场地、用餐、参观考察等费用),2025年1月18日前返回参会回执并汇款的普通参会人员为2000元/人;设备工程技术企业参会人员为2900元/人,2025年1月18日前返回参会回执并汇款的设备厂家参会人员为2600元/人。
注:需要现场或者提前领到发票的参会代表,请提前将会务费汇款到杂志社。会议费现场只能收现金,不能刷卡。
(收款单位:《中国给水排水》杂志社有限公司;开户行:建行天津河西支行;
账号:1200 1635 4000 5251 9625)。
组委会联系方式:
王领全13752275003(主办、协办、技术报告申请等)
金晟(发言展位 发票和预订房等)18622273726
孙磊(广告、展示等)137 0211 3519
中国给水排水2025年大会技术报告邀请
欢迎来自部委行业管理单位、高校、科研机构、设计院所、工程总承包(EPC)公司、水务集团、水务(排水)管理、污泥处理处置及资源化利用、工业(园区)污水与污泥处理、固废处理及资源化利用、垃圾渗滤液处理、污水处理厂、水环境综合治理、黑臭水体治理、智慧水务、污水资源化(再生水)利用、工业企业的水处理技术/管理专家等申请发言,作与会议主题相关的优秀报告。【王领全 13752275003 主办、协办、报告等;中国给水排水2025年污泥大会(第十六届)、污水大会(第九届)技术报告邀请中】
1、 转发赠送 中国给水排水电子期刊 !!直播抽奖 100份 中国给水排水电子期刊 !!
2、直播邀请排行榜前20名者,本人可以申请免费参加中国给水排水2025年城镇污泥处理处置技术与应用高级研讨会(第十六届)或者申请免费参加中国给水排水2025年污水大会(第九届 )。奖品及会议联系人:金晟 18622273726 (微信同号) ,孙磊(广告、展示等)137 0211 3519。奖品及会议联系人:金晟 18622273726 (微信同号) ,孙磊(广告、展示等)137 0211 3519
中国给水排水2025年大会技术报告邀请(第九届污水千人大会等、第十六届污泥千人大会等技术报告正在征集中)转发赠送 中国给水排水电子期刊 !!直播抽奖 。
向“新”而行 | 欧仁环境:绿色高效,新答卷!
来源 :日照高新
图文:孙墉 责编:王艺燃
初审:朱凯元 复审:王凤娇 终审:宋龙英
日照:创新养殖尾水处理技术 守护美丽海湾---欧仁环境养殖尾水处理技术助力海洋生态环境治理
水业嘉年华 污水资源化利用
欧仁环境养殖尾水处理技术助力海洋生态环境治理
欧仁环境采用的养殖尾水处理技术主要是生物转盘技术。这种技术通过自动过滤系统和生物转盘处理,使尾水指标达到I类排放要求,并且可以有效实现尾水的循环利用。与传统尾水处理技术相比,生物转盘技术具有占地少、投资低、运行成本低等优点,能够节约50%以上的占地面积,降低约30%的投资成本,并将吨水处理费用从0.5元降低到约0.25元。
欧仁环境科技集团在污水处理领域有着丰富的经验和先进的技术。其独创的EBOS技术在全域农村污水治理中得到了广泛应用,并入选2022年生态环境部《国家先进污染防治技术目录》。欧仁环境还建设了高端环保装备制造基地,实现了污水装备的智能制造,生产过程数字化控制设备占比达80%。此外,欧仁环境还通过EBOS+ICLOUD智慧云平台运营管理模式,利用物联网和3G/4G技术,实现对系统的统一监控和分布式管理,大大节省后期运维成本。
|
||||
|
在近海区域,未经处理的养殖尾水直排会带来海洋污染,影响生态失衡,引发藻类过度繁殖,造成海洋生物栖息地破坏,鱼类资源减少。 近年来,日照市高度重视海洋生态环境保护工作,积极创新开展尾水养殖综合整治,打造“水清滩净、鱼鸥翔集、人海和谐”的美丽海湾。 在东港区涛雒镇鳌头养殖区,日照海洋文旅集团会同欧仁(日照)环保装备有限公司正在研究尾水养殖处理技术应用。 “尾水是否得到有效治理,事关养殖行业的可持续发展。”欧仁环境负责人卢军罐装了一瓶尾水,略显浑浊且含有杂质,“养殖尾水大多是养殖饵料,鱼虾粪便造成的,本质是一种富营养化,大量排放会导致近海藻类等水生生物过度繁殖,破坏海洋生态平衡。” 卢军表示,欧仁环境采用先进的生物转盘技术来进行尾水处理,经过自动过滤系统和生物转盘处理后,使尾水指标均达到了I类排放要求,还可以有效实现尾水的循环利用。与传统尾水处理技术相比,具有占地少、投资低、运行成本低等优点,能够节约50%以上的占地面积,降低约30%的投资成本,并将吨水处理费用从0.5元降低到约0.25元,养殖尾水处理的技术系统达到国际领先水平。
无独有偶,邻近的日照市众邦水产科技有限公司正在探索的尾水处理循环利用模式,则是通过物理和生物方式,研发设计专门的水路循环系统,解决养殖尾水富营养化和水体病原菌多的问题。 “我们的大型生物沉淀处理池,利用自然沉淀、生态除氮、物理除蛋白和生物利用藻类等方法,有效去除水中的大颗粒污染物、氨氮、磷等富营养元素,并维持水体平衡。”众邦水产技术总监黄书道目光流转,指着水池中摇摆的鱼儿笑说,“通过物理收集浮游动物,可以作为鱼虾的优质天然饵料。”
据介绍,该处理模式能够减少污染物的排放,同时通过循环利用水资源,减少对新鲜水源的消耗,计划将技术推广到周边的10余家养殖企业。 欧仁环境的技术在提高处理效率和降低成本方面表现出色,而众邦水产的方法能有效维护生态平衡。两种技术落地实施后,通过减少污染物排放和促进水资源的再利用,对日照市海洋生态环境保护会起到积极作用,更为海水养殖业带来经济效益和环境效益的双赢解决方案。 市生态环境局生态科负责同志介绍,日照市扎实开展入海排污口整治工作,1573个入海排污口完成整治销号,并实现分级分类管理,近岸海域水质优良比例为100%,张北湾率先创成第一批省级美丽海湾。今年4月,日照市被生态环境部列为全国7个全域创建美丽海湾的试点城市之一。下一步将指导沿海各区加强养殖尾水循环利用,减少污染直排,河海共治、精准施策,守护好日照的碧海金沙滩,擦亮生态日照美丽名片。 |
||||
【海上山东】日照:创新尾水处理模式 守护美丽海湾
综合广播
齐鲁网·闪电新闻11月7日讯 (山东台综合广播 高荇)一直以来,日照市积极开展养殖尾水综合整治,打造“水清滩净、鱼鸥翔集、人海和谐”的美丽海湾。
海洋文旅集团会同欧仁(日照)环保装备有限公司在开展尾水养殖处理技术应用研究。养殖尾水本质是一种水体富营养化,欧仁(日照)环保装备有限公司采用了先进的生物转盘技术来进行尾水处理,使尾水指标达到了I类排放标准。与传统尾水处理技术相比,新技术具有占地少、投资低、运行成本低等优点。公司负责人卢军这样告诉记者:“整个尾水处理的技术系统达到了一个国际领先水平,项目运行之后,我们从原来COD浓度上百,我们把它降解到达标20左右,应该说极大的降低了对于海洋环境污染。”
日照市众邦水产科技有限公司则积极探索尾水处理的循环利用模式,研发设计了专门的水路循环系统,通过物理和生物的处理方式, 解决养殖尾水富营养化和水体病原菌多的问题。公司技术总监黄书道说,这种方法的优点就是整体来讲降低了费用,第二处理的效果高一些,整体下来比较生态、环保一些,养殖可以提升产量。
多种养殖尾水处理技术的落地,不仅减少了污染物排放,促进了水资源的再利用,更为海水养殖业带来了经济效益和环境效益。截至目前,日照市1573个入海排污口完成整治,近岸海域水质优良比例为100%。成为全国7个全域创建美丽海湾的试点城市之一。
来源:海上山东 编辑:高荇 责编:贾晓菲
主编:翁平亚
WATER8848前言:青岛欧仁环境科技有限公司的节能型立体结构生物转盘污水处理技术,凭借其卓越的技术创新性和实际应用效果,在环保领域赢得了广泛的认可与赞誉,多次获得重要奖项。以下是该技术的部分获奖情况:
-
入选生态环境部《国家先进污染防治技术目录(水污染防治领域)》:
-
2022年,该技术凭借其高效、节能、环保的特点,成功入选生态环境部发布的《国家先进污染防治技术目录(水污染防治领域)》,充分证明了其在行业内的领先地位和技术优势。
-
-
“一带一路”生态环境治理推荐技术:
-
在第三届“一带一路”经济与环境合作论坛期间,该技术经过严格筛选和评估,被中华环保联合会推荐为《“一带一路”生态环境治理推荐技术目录》中的优秀技术,进一步提升了其在国际环保领域的影响力。
-
-
地方环保部门表彰与奖励:
-
在多个应用项目中,该技术因显著改善了当地水质环境,得到了地方环保部门的表彰和奖励。例如,在浙江省金华市金东区污水处理项目、河北省邯郸市农村污水整治项目以及云南省香格里拉河道水质提升项目中,该技术均获得了地方政府和环保部门的高度评价和认可。
-
-
行业协会与学会奖项:
-
该技术还多次获得环保行业协会和学会的奖项,如“中国环保产业协会技术创新奖”、“水处理技术优秀案例奖”等,这些奖项不仅是对技术本身的肯定,也是对公司研发团队辛勤付出的认可。
-
-
客户认可与好评:
-
除了上述正式奖项外,该技术还获得了众多客户的认可和好评。许多客户表示,该技术在实际应用中表现出色,不仅处理效果好,而且运行稳定、维护简便,为他们带来了显著的经济效益和环境效益。
-
综上所述,青岛欧仁环境科技有限公司的节能型立体结构生物转盘污水处理技术凭借其卓越的技术性能、广泛的应用前景以及良好的社会影响,在环保领域赢得了广泛的赞誉和认可。未来,该技术将继续在推动“一带一路”生态环境治理领域技术进步和满足市场对先进技术、产品需求方面发挥重要作用。
目录推荐 | 青岛欧仁环境科技有限公司
来源 :BRIC
为推动“一带一路”生态环境治理领域技术进步,满足市场对先进技术、产品的需求,中华环保联合会特向行业甄选一批优秀技术、产品,组织编写《“一带一路”生态环境治理推荐技术目录》(以下简称《目录》)。
《目录》入选结果已于2024年1月25-26日在北京举办的第三届“一带一路”经济与环境合作论坛期间公布。
单位简介
青岛欧仁环境科技有限公司成立于2003年,是一家从事高效节能污水技术、装备研发、生产及应用研究的环境科技公司。公司注重技术创新,建有完善的技术研发体系和专业的研发团队,目前公司共申请发明和实用新型专利10余项,并多数已形成相关产品,应用于各污水项目中,其中尤以自主研发的EBOS高效生物膜及节约供氧技术及其系列转化产品是为国内最低碳节能的产品之一,在分散式污水处理系统领域具有极大的市场潜力。
案例名称
节能型立体结构生物转盘污水处理技术
案例概述
目前,节能型立体结构生物转盘污水处理技术已入选生态环境部2022年《国家先进污染防治技术目录(水污染防治领域)》,在全国多个省份开展了工程应用,比如浙江省金华市金东区污水处理项目(5000t/d)、山东枣庄微山湖湿地公园污水处理项目(600t/d)、青岛市平度蓼兰镇污水处理项目(300t/d)、青岛新机场污水处理项目(1000t/d)、河北省邯郸市农村污水整治项目(150t/d)、福建省武夷新区东站污水项目(550t/d)、云南省香格里拉河道水质提升项目(200t/d)、贵阳双龙经济开发区物流园公租房污水处理项目(600t/d)等。
技术原理
生物转盘工艺是生物膜法污水处理技术的一种,污水经调节池初级处理后与生物膜接触,生物膜上的微生物摄取污水中的有机污染物作为营养,使污水得到净化。节能型立体结构生物转盘在传统生物转盘的基础上,对盘体材质和结构进行了一定创新优化,采用特殊立体空间结构盘片,有效加大了盘片的比表面积、丰富了生物相的种类,提高了系统的污水处理效率、增强了系统的运行稳定性,具有能耗低、占地面积小、维护简便等特点。
适用范围
主要应用于小城镇污水、农村污水等分散式污水处理领域及河道、湖泊、沟渠水体水质提升领域,在市政污水厂的提标改造中也有应用。
工艺流程及说明
主要技术参数
经济指标
节能型立体结构生物转盘设备适用于处理规模为10-5000m3/d。吨水土建投资费用3000-20000元不等,投资成本视项目具体情况而定。运行成本主要由电耗和药耗构成,吨水运行成本0.1-0.3元/天。人工费:项目运行仅需定期巡检,人员可兼职,不作成本考虑。污泥外运费用:项目产泥量很低,且清运周期长,不作成本考虑。
工程示范及应用情况
1、浙江省金华市金东区污水处理项目,以节能型立体结构生物转盘技术为主体工艺,自2017年运行以来,出水达标。
2、河北省邯郸市农村污水整治项目,以节能型立体结构生物转盘技术为主体工艺,自2020年运行以来,改善了周围水体环境。
3、云南省香格里拉河道水质提升项目,将直排河道的污水截流进入生物转盘进行就地处理后,然后排入河道。2023年正式运行以来,提升了河道水体水质情况,极大改善了周边的生态环境。
推广前景
节能型立体结构生物转盘污水处理技术已成功实现成果转化和应用,技术成熟度高,国内市场生物转盘占有率排名前列。与传统AO工艺相比,该技术处理效率高,吨水运行成本降低约0.4元,主体设备使用寿命延长。目前该技术在全国多个省份开展了工程应用,运行效果好、低碳节能、占地小、运维简易、噪音低、成本低、污泥量小,带来的经济效益、环境效益和社会效益巨大,可以在全国大部分地区村镇污水处理领域进行应用,具有很大的市场潜力。
获奖情况
发明专利:
新型生物转盘(2013100843807);
膜泥耦合污水处理工艺(2020108858590)。
实用新型专利:
一种固定方盘过滤污水处理设备(2016209720958);
一种固定圆盘过滤污水处理装置(2016209720892);
一种带生物转盘的过滤设备(2016209723180);
漂浮式生物转盘(2019205769973);
波形一体化预制泵站(2019221044718);
集成化生物转盘一体化设备(2019221456262);
膜泥耦合污水处理工艺用生物转盘(2020218403489);
可调容积的生物转盘回流桶及回流装置(2022223868803);
无污泥回流的双生物膜污水处理装置(2022223868773)。
荣誉:
2016农村污水生物转盘技术创新奖;
2016高新技术企业;
2017年度中国乡镇污水处理优秀案例;
2017农村污水处理知名品牌;
2018农村污水处理技术创新奖;
2018年度中国农村污水处理优秀案例;
2018-2019农村污水处理运营创新奖;
2019-2020农村污水处理运营创新奖;
2019年度乡镇污水处理优秀案例;
2019高新技术企业;
2022高新技术企业。
文章来源:带路工委会(BRIC)
在近海区域,未经处理的养殖尾水直排会带来海洋污染,影响生态失衡,引发藻类过度繁殖,造成海洋生物栖息地破坏,鱼类资源减少。
近年来,日照市高度重视海洋生态环境保护工作,积极创新开展尾水养殖综合整治,打造“水清滩净、鱼鸥翔集、人海和谐”的美丽海湾。
在东港区涛雒镇鳌头养殖区,日照海洋文旅集团会同欧仁(日照)环保装备有限公司正在研究尾水养殖处理技术应用。
“尾水是否得到有效治理,事关养殖行业的可持续发展。”欧仁环境负责人卢军罐装了一瓶尾水,略显浑浊且含有杂质,“养殖尾水大多是养殖饵料,鱼虾粪便造成的,本质是一种富营养化,大量排放会导致近海藻类等水生生物过度繁殖,破坏海洋生态平衡。”
|
||||
|
在近海区域,未经处理的养殖尾水直排会带来海洋污染,影响生态失衡,引发藻类过度繁殖,造成海洋生物栖息地破坏,鱼类资源减少。 近年来,日照市高度重视海洋生态环境保护工作,积极创新开展尾水养殖综合整治,打造“水清滩净、鱼鸥翔集、人海和谐”的美丽海湾。 在东港区涛雒镇鳌头养殖区,日照海洋文旅集团会同欧仁(日照)环保装备有限公司正在研究尾水养殖处理技术应用。 “尾水是否得到有效治理,事关养殖行业的可持续发展。”欧仁环境负责人卢军罐装了一瓶尾水,略显浑浊且含有杂质,“养殖尾水大多是养殖饵料,鱼虾粪便造成的,本质是一种富营养化,大量排放会导致近海藻类等水生生物过度繁殖,破坏海洋生态平衡。” 卢军表示,欧仁环境采用先进的生物转盘技术来进行尾水处理,经过自动过滤系统和生物转盘处理后,使尾水指标均达到了I类排放要求,还可以有效实现尾水的循环利用。与传统尾水处理技术相比,具有占地少、投资低、运行成本低等优点,能够节约50%以上的占地面积,降低约30%的投资成本,并将吨水处理费用从0.5元降低到约0.25元,养殖尾水处理的技术系统达到国际领先水平。
无独有偶,邻近的日照市众邦水产科技有限公司正在探索的尾水处理循环利用模式,则是通过物理和生物方式,研发设计专门的水路循环系统,解决养殖尾水富营养化和水体病原菌多的问题。 “我们的大型生物沉淀处理池,利用自然沉淀、生态除氮、物理除蛋白和生物利用藻类等方法,有效去除水中的大颗粒污染物、氨氮、磷等富营养元素,并维持水体平衡。”众邦水产技术总监黄书道目光流转,指着水池中摇摆的鱼儿笑说,“通过物理收集浮游动物,可以作为鱼虾的优质天然饵料。”
据介绍,该处理模式能够减少污染物的排放,同时通过循环利用水资源,减少对新鲜水源的消耗,计划将技术推广到周边的10余家养殖企业。 欧仁环境的技术在提高处理效率和降低成本方面表现出色,而众邦水产的方法能有效维护生态平衡。两种技术落地实施后,通过减少污染物排放和促进水资源的再利用,对日照市海洋生态环境保护会起到积极作用,更为海水养殖业带来经济效益和环境效益的双赢解决方案。 市生态环境局生态科负责同志介绍,日照市扎实开展入海排污口整治工作,1573个入海排污口完成整治销号,并实现分级分类管理,近岸海域水质优良比例为100%,张北湾率先创成第一批省级美丽海湾。今年4月,日照市被生态环境部列为全国7个全域创建美丽海湾的试点城市之一。下一步将指导沿海各区加强养殖尾水循环利用,减少污染直排,河海共治、精准施策,守护好日照的碧海金沙滩,擦亮生态日照美丽名片。 |
||||
中国给水排水2024年——2025年大会技术报告邀请
欢迎来自部委行业管理单位、高校、科研机构、设计院所、工程总承包(EPC)公司、水务集团、水务(排水)管理、污泥处理处置及资源化利用、工业(园区)污水与污泥处理、固废处理及资源化利用、垃圾渗滤液处理、污水处理厂、水环境综合治理、黑臭水体治理、智慧水务、污水资源化(再生水)利用、工业企业的水处理技术/管理专家等申请发言,作与会议主题相关的优秀报告。【王领全 13752275003 主办、协办、报告等;中国给水排水2025年污泥大会(第十六届)、污水大会(第九届)技术报告邀请中】
1、 转发赠送 中国给水排水电子期刊 !!直播抽奖 100份 中国给水排水电子期刊 !!
2、直播邀请排行榜前20名者,本人可以申请免费参加中国给水排水2025年城镇污泥处理处置技术与应用高级研讨会(第十六届)或者申请免费参加中国给水排水2025年污水大会(第九届 )。奖品及会议联系人:金晟 18622273726 (微信同号) ,孙磊(广告、展示等)137 0211 3519。奖品及会议联系人:金晟 18622273726 (微信同号) ,孙磊(广告、展示等)137 0211 3519
中国给水排水2025年大会技术报告邀请(第九届污水千人大会等、第十六届污泥千人大会等技术报告正在征集中)转发赠送 中国给水排水电子期刊 !!直播抽奖 。
转发赠送 中国给水排水电子期刊 !!直播抽奖 100份 中国给水排水电子期刊 !!
奖品及会议联系人:金晟 18622273726 (微信同号) 孙磊(广告、展示等)13702113519
康碧热水解高级厌氧消化的全球经验和展望 | 北京排水集团高安屯再生水厂低碳运营实践与探索 (直播回放)
欢迎来自部委行业管理单位、高校、科研机构、设计院所、工程总承包(EPC)公司、水务集团、水务(排水)管理、污泥处理处置及资源化利用、工业(园区)污水与污泥处理、固废处理及资源化利用、垃圾渗滤液处理、污水处理厂、水环境综合治理、黑臭水体治理、智慧水务、污水资源化(再生水)利用、工业企业的水处理技术/管理专家等申请发言,作与会议主题相关的优秀报告。【王领全 13752275003 主办、协办、报告等;中国给水排水2025年污泥大会(第十六届)、污水大会(第九届)技术报告邀请中】
1、 转发赠送 中国给水排水电子期刊 !!直播抽奖 100份 中国给水排水电子期刊 !!
2、直播邀请排行榜前20名者,本人可以申请免费参加中国给水排水2025年城镇污泥处理处置技术与应用高级研讨会(第十六届)或者申请免费参加中国给水排水2025年污水大会(第九届 )。奖品及会议联系人:金晟 18622273726 (微信同号) ,孙磊(广告、展示等)137 0211 3519。奖品及会议联系人:金晟 18622273726 (微信同号) ,孙磊(广告、展示等)137 0211 3519
中国给水排水2025年大会技术报告邀请(第九届污水千人大会等、第十六届污泥千人大会等技术报告正在征集中)转发赠送 中国给水排水电子期刊 !!直播抽奖 。
微信号:CNWW1985
投稿咨询:022-27835707
广告咨询:022-27835639
发行咨询:022-27835520
官方网站:www.cnww1985.com
联系邮箱:cnwater@vip.163.com
识别二维码 关注我们
欢迎来自部委行业管理单位、高校、科研机构、设计院所、工程总承包(EPC)公司、水务集团、水务(排水)管理、污泥处理处置及资源化利用、工业(园区)污水与污泥处理、固废处理及资源化利用、垃圾渗滤液处理、污水处理厂、水环境综合治理、黑臭水体治理、智慧水务、污水资源化(再生水)利用、工业企业的水处理技术/管理专家等申请发言,作与会议主题相关的优秀报告。【王领全 13752275003 主办、协办、报告等;中国给水排水2025年污泥大会(第十六届)、污水大会(第九届)技术报告邀请中】
1、 转发赠送 中国给水排水电子期刊 !!直播抽奖 100份 中国给水排水电子期刊 !!
2、直播邀请排行榜前20名者,本人可以申请免费参加中国给水排水2025年城镇污泥处理处置技术与应用高级研讨会(第十六届)或者申请免费参加中国给水排水2025年污水大会(第九届 )。奖品及会议联系人:金晟 18622273726 (微信同号) ,孙磊(广告、展示等)137 0211 3519。奖品及会议联系人:金晟 18622273726 (微信同号) ,孙磊(广告、展示等)137 0211 3519
中国给水排水2025年大会技术报告邀请(第九届污水千人大会等、第十六届污泥千人大会等技术报告正在征集中)转发赠送 中国给水排水电子期刊 !!直播抽奖 。
微信扫一扫
关注该公众号










































































































