重磅!EOD不再入国家库,环境部不再开展入库技术指导!
WATER8848前言:根据最新政策动态及生态环境部相关声明,关于EOD(生态环境导向的开发)模式的国家库入库政策及技术指导调整,结合搜索结果中的信息,分析如下: 一、政策调整背景 EOD入库政策规范化与风险防控 EOD模式自试点以来,国家通过建立“生态环保金融支持项目储备库”推动项目规范化管理,要求入库项目需满足严格的生态治理与产业融合标准,并接受多轮专家论证86。然而,随着入库流程复杂性和限制条件(如投资额上限)的争议,部分项目选择通过地方或省级库推进,以获取更灵活的资金和管理空间8。 此外,生态环境部多次声明未授权任何单位或个人以官方名义开展EOD项目策划、评估等活动,强调需防范金融风险和地方隐性债务问题51214。 政策重心转向实施质量与市场化运作 2023年发布的《生态环境导向的开发(EOD)项目实施导则(试行)》明确了项目全周期管理流程,强调通过市场化机制吸引社会资本,弱化对入库的依赖,转而注重项目自身收益可持续性和合规性610。2024年《实施导则》进一步规定,城镇生活污水、垃圾处理设施等传统环保项目不再纳入EOD范畴,凸显政策对生态价值与产业融合的更高要求6。 二、“不再入国家库”的核心解读 入库非强制,但政策红利仍存 入库优势:入库国家库的项目可享受政策性银行优先贷款、利率优惠及财政奖补等支持(如国开行贷款期限延长、利率降低)8。 非入库路径:部分项目通过省级库或市场化融资推进,例如长三角示范区协调区锦淀周一体化生态提升EOD项目虽未入库,仍获国开行118亿元融资支持8。 政策调整信号:生态环境部逐步减少对入库的直接指导,强化地方主体责任,鼓励通过市场化机制筛选优质项目,避免“为入库而入库”的形式主义86。 技术指导职能下放与风险防范 生态环境部明确不再直接参与入库技术指导,转而通过《实施导则》和配套指南规范项目实施,地方需自行组织专家论证和风险评估610。 此举旨在防范借EOD名义违规融资的风险,例如禁止政府资金投入、杜绝隐性债务担保等26。 三、对市场与项目实施的影响 市场机遇与挑战 机会:政策调整推动EOD项目向高质量、市场化方向转型,具备核心技术(如生态修复、智慧水务)和全周期运营能力的企业将更具竞争力26。 挑战:实施主体需更注重项目收益测算和风险分配,尤其是关联产业的收益稳定性(如文旅、清洁能源)能否覆盖生态治理成本28。 融资模式创新 金融机构对非入库项目的审查更侧重项目自身现金流和资产抵押能力,例如以项目资产或未来收益权作为担保28。 社会资本需通过“产业反哺生态”的商业模式设计增强融资可行性,例如无锡大美阳山项目通过农文旅融合开发获得12亿元授信2。 四、未来趋势与建议 地方主导与市场化协同 省级政府将承担更多EOD项目规划职责,例如安徽省、山东省已建立省级库并配套绿色金融支持政策8。建议地方政府结合区域特色(如北方生态修复、南方水环境治理)制定差异化实施方案。 合规性红线与风险防控 严守“政府不投入、不担保”原则,确保项目收益完全依赖市场化运营26。 强化合同约束,明确生态环境治理目标与产业开发责任的绑定关系,避免“重开发轻治理”28。 总结 生态环境部对EOD模式的政策调整,标志着从“规模扩张”向“质量优先”的转型。尽管国家库入库支持力度减弱,但通过市场化机制和省级政策创新,EOD项目仍可通过合规设计实现生态与经济效益的双赢。未来,项目成功的关键在于实施主体的专业能力、收益模型的稳健性及地方政府的协同效率。
重磅!EOD不再入国家库,环境部不再开展入库技术指导!
关于进一步推进生态环境导向的开发(EOD)模式工作的通知
(环办科财函〔2025〕58号)
各省、自治区、直辖市生态环境厅(局),新疆生产建设兵团生态环境局:
根据推进生态环境导向的开发(EOD)模式创新的工作安排,生态环境部会同有关部门组织试点先行先试,加强项目培育与技术指导,各地积极探索,成效逐步显现。为全面贯彻党的二十届三中全会精神,进一步全面深化改革,聚焦美丽中国建设,在试点先行、项目培育的基础上,进一步推进EOD模式应用,探索生态产品价值实现的有效路径,以高品质生态环境支撑高质量发展,现就有关事项通知如下。
一、总体要求
生态环境部会同相关部门建立健全EOD政策制度体系,宣传推广典型案例与经验做法。各地自主推动EOD模式创新与项目实践,继续扎实推进在建项目实施,按照有关要求,做好实施评估,加快项目落地见效;加强后续项目前期谋划,做实基础和要素保障,规范开展项目谋划、立项、实施和评估,提高质量,严控数量。
二、聚焦发展优势,加强项目谋划
各地要严格贯彻落实《生态环境导向的开发(EOD)项目实施导则(试行)》要求,扎实做好项目前期工作。项目应聚焦美丽中国建设和持续深入打好污染防治攻坚战关键领域和重点任务,充分衔接“十五五”生态环境保护目标,切实提升生态环境品质。要结合本地区实际,依托生态环境质量,面向市场需求,发展优势特色产业。注重生态环境保护与产业发展的融合性,精准谋划项目内容类型聚焦、空间布局紧凑、建设规模适中、综合效益显著的“小而美”单体项目。项目谋划中要强化金融对接,引导金融机构提前介入,提高项目融资可行性。项目组织主体和实施主体严格按照有关要求做好项目谋划,鼓励具备条件的省级生态环境部门加强项目技术指导,生态环境部不再开展入库技术指导。
三、落实管理要求,规范项目实施
EOD项目实行项目法人责任制,项目实施主体对项目的组织实施、资金运作、工程质量和运营管理等方面负全面责任,须严格落实各项管理制度,加强项目风险管控,自觉接受相关部门监督管理。项目组织主体在项目谋划和实施过程中加强组织协调和监督管理。省级生态环境部门加强对项目实施的督促和指导。严格落实EOD项目实施评估相关要求,项目组织主体和实施主体要建立常态化项目实施自评估机制,依法合规推进项目实施。项目实施中发生调整的,按照相关程序要求,履行变更调整程序。
四、提升实施能力,强化项目保障
培育壮大经营主体能力,不差别化对待任何所有制形式的经营主体,鼓励民营企业积极参与。加快专业技术人才培养,鼓励各地和金融机构强化专家队伍建设,提升人员专业技术水平,推进项目全过程技术指导。项目组织主体要加强部门协同,强化项目实施要素保障和相关配套。省级生态环境部门加强经验总结,结合本行政区域实际,细化明确项目管理要求,探索建立项目推进政策,并于每年12月底之前将本年度新增金融支持EOD项目基本信息报生态环境部科技与财务司(见附件)。生态环境部根据各地项目实施情况,加强项目实施调研和培训指导,会同有关部门研究制定相关规范制度,优化推进措施,遴选和打造典型案例,强化宣传推广,促进EOD模式有序发展。
生态环境部办公厅
2025年2月14日
住建部城建司印发《城市排水防涝专项体检指标表(2025年)》
污水千人大会 water8848
water8848前言:住房和城乡建设部城市建设司于2025年2月5日正式印发了《城市排水防涝专项体检指标表(2025年)》,旨在通过系统性评估提升城市防洪排涝能力,推动内涝治理从被动应对转向主动预防,并促进技术革新与跨部门协同。以下是该文件的核心内容及影响分析: 一、政策背景与目标 政策定位 该指标表是住建部在2024年已开展城市排水防涝专项体检的基础上更新的版本,要求各地结合2025年汛前准备工作,全面排查城市防洪排涝体系的问题短板和薄弱环节,覆盖所有地级及以上城市及县级市(不含下辖县、乡、镇)125。 其核心目标是建立常态化内涝治理评估机制,通过动态体检推动城市排水防涝系统的规划、建设与管理全流程优化,避免“头痛医头、脚痛医脚”的碎片化治理模式5。 与城市更新结合 文件强调“无体检、不更新”原则,将排水防涝专项体检纳入城市更新的整体框架中,通过系统性评估为后续改造提供依据,增强城市水安全韧性58。 二、专项体检的核心内容 评估范围与指标设计 体检指标涵盖规划、建设、管理全周期,涉及8个方面、25个指标项,包括: 规划衔接:城市排水防涝规划与防洪规划、海绵城市建设的协调性; 工程措施:源头减排设施(如透水路面)、排水管渠能力、排涝泵站等; 非工程措施:内涝风险图编制、智慧化平台建设、应急管理体系; 技术应用:数值模拟技术、洪涝联排联调等先进手段的评价要求59。 问题导向与整改机制 针对自评估发现的问题,明确责任部门整改时限;跨部门问题需移交属地政府统筹解决18; 强调“洪涝统筹治理”“污涝统筹治理”,要求补足规划衔接不足、建设无序、维护缺失等短板5。 三、实施机制与行业影响 推动主动预防与协同治理 主动预防转型:通过全面摸底和常态化评估,推动地方政府系统性梳理问题,避免碎片化治理25; 跨部门协同:借助智慧城市平台整合雨量、水位、管网等数据,打破部门壁垒,形成多部门协同治涝格局29。 技术革新与绿色转型 智能化需求增长:推动排水系统监测设备、高效节能设备及智能解决方案的研发; 绿色基础设施推广:加速透水路面、生态湿地等海绵城市技术的应用,促进低碳转型25; 第三方服务机遇:数据采集、系统评估及整改方案设计将带动检测、咨询及运维服务需求2。 提升城市韧性 通过动态体检和隐患治理,结合城市生命线工程建设(如地下管网智能化监测),提升城市应对极端天气的能力89。 四、实施要求与时间节点 覆盖范围:所有地级及以上城市、县级市,2025年汛前完成自评估; 整改落实:需明确问题归属,属于本部门的问题限期整改,跨部门问题移交政府统筹15。 总结 《城市排水防涝专项体检指标表(2025年)》的发布标志着我国城市内涝治理进入系统化、标准化阶段。通过动态评估与多维度指标设计,该政策不仅推动技术革新和绿色转型,还为行业提供了新的增长点,同时强化了城市安全韧性。未来,地方政府的执行力度与跨部门协同效率将成为政策落地的关键因素。
住建部城建司印发《城市排水防涝专项体检指标表(2025年)》
来源 :水经再注
近日,住建部城建司印发《城市排水防涝专项体检指标表(2025年)》,要求各地组织开展城市排水防涝专项体检自评估,全面排查城市防洪排涝体系的问题短板和薄弱环节。
住房城乡建设部城市建设司关于印发
《城市排水防涝专项体检指标表(2025年)》的函
各省、自治区住房城乡建设厅,北京、天津、上海市水务局,重庆市住房城乡建设委员会,海南省水务厅,新疆生产建设兵团住房城乡建设局:
为深入贯彻落实党中央、国务院决策部署,建立城市内涝治理评估机制,我们在2024年组织开展城市排水防涝专项体检自评估的基础上,研究更新了《城市排水防涝专项体检指标表(2025年)》(见附件,以下简称“指标表”),现印发给你们。请你们结合2025年汛前准备、隐患排查等工作,组织开展城市排水防涝专项体检自评估,全面排查城市防洪排涝体系的问题短板和薄弱环节。专项体检要覆盖全部城市(包括地级及以上城市、县级市,不含下辖县、乡、镇)。针对体检发现的问题,属于本部门的,要明确措施和整改时限,持续推进解决;需要相关部门解决的,城市建设(排水)部门要报告属地政府,及时反馈和移交。
住房城乡建设部城市建设司
2025年2月5日
附件:城市排水防涝专项体检指标表(2025年)
来源:住房城乡建设部城市建设司
1.1亿!碧水源又中标
来源:杭州市公共资源交易中心 ;北极星环保网
北极星注意到,2月17日,中交一公局集团有限公司、北京碧水源科技股份有限公司、中国市政工程华北设计研究总院有限公司组成联合体,预中标邯郸市北污水处理厂工程项目EPCO(设计、采购、施工、运营)总承包。
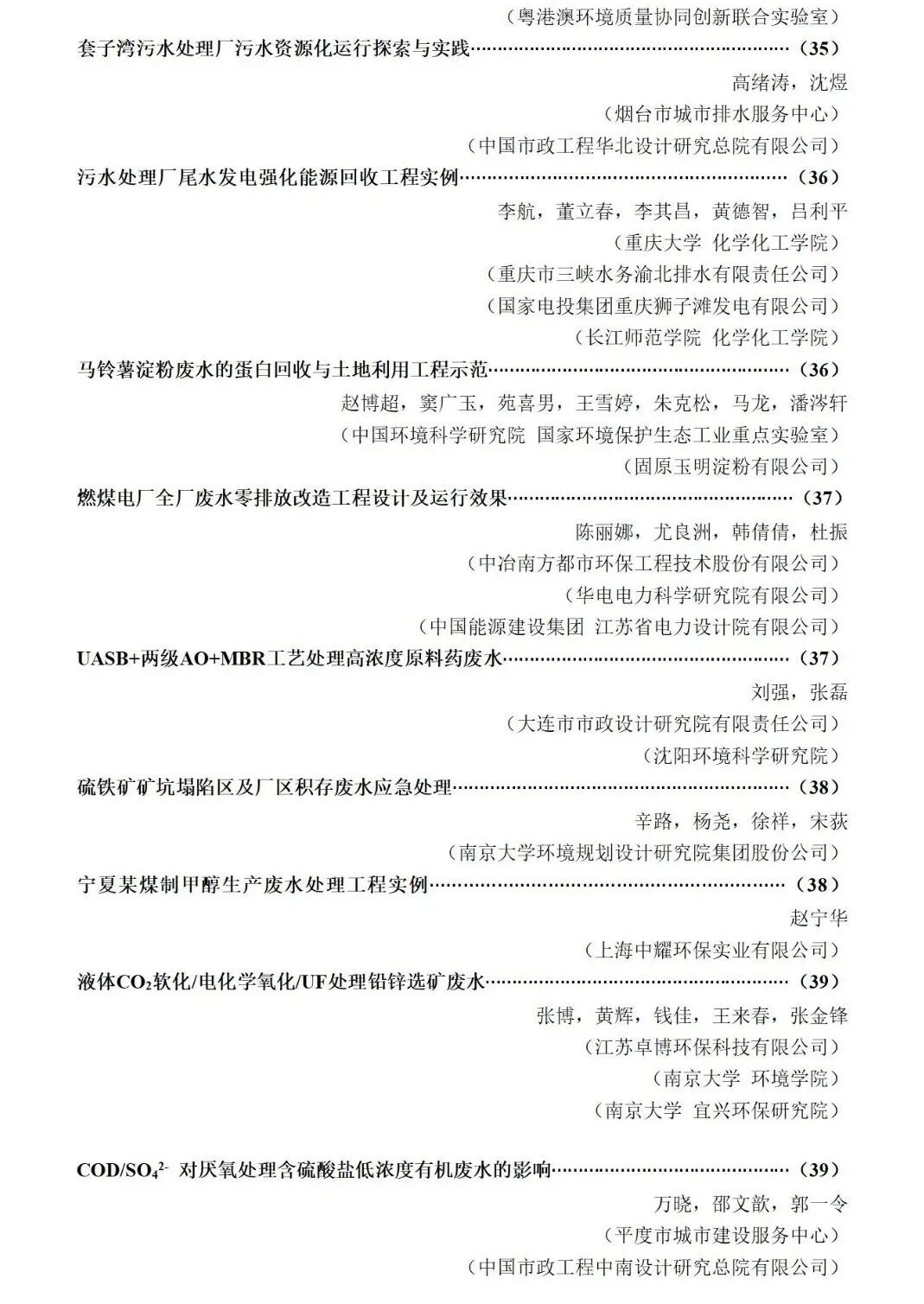
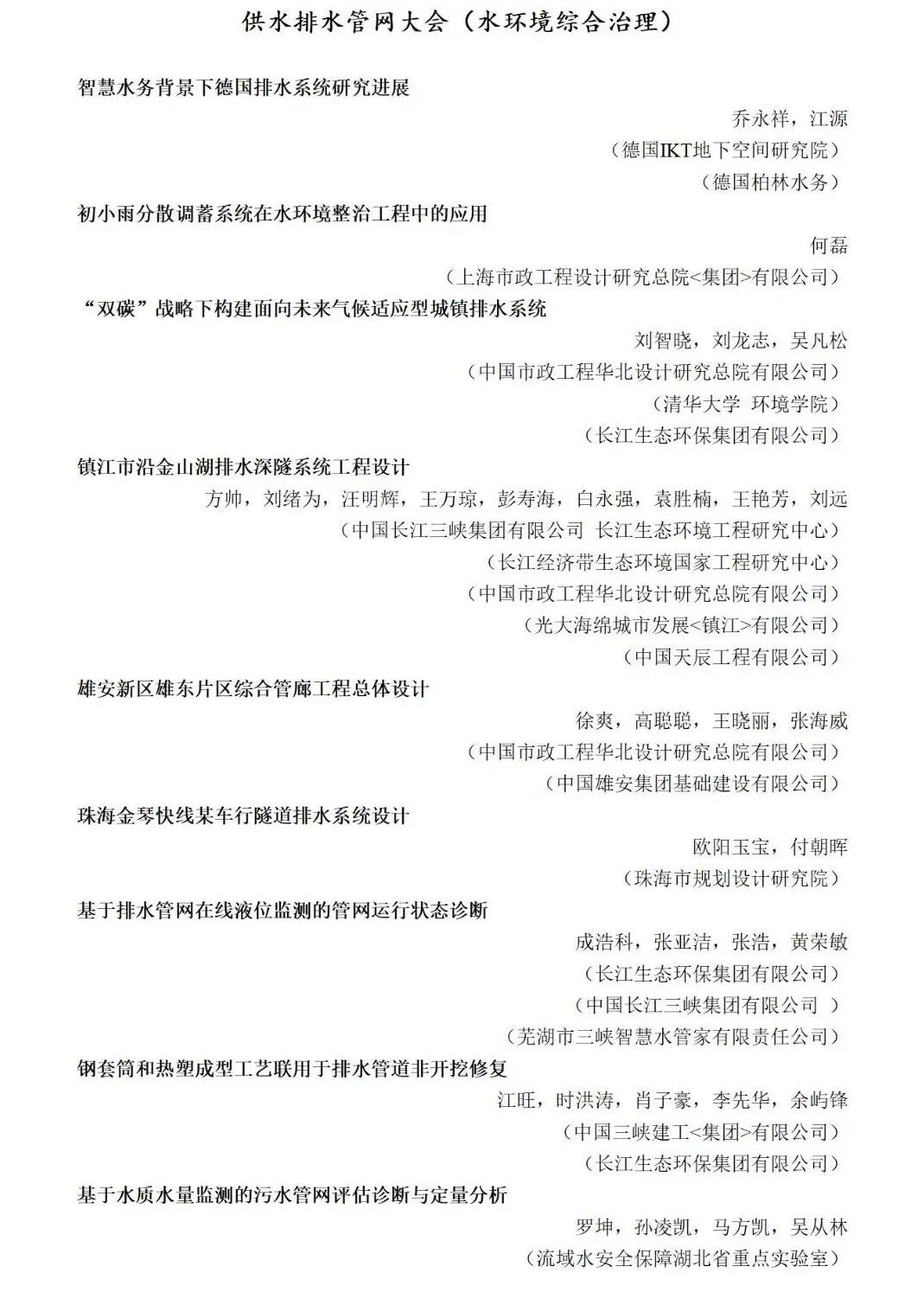
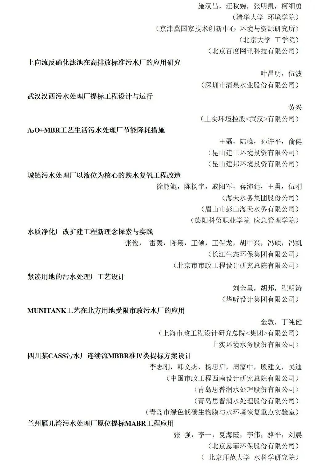
【130+报告汇总+目次】2025年污水大会(第九届)、同期召开供水排水管网大会(水环境)污水资源化(再生水)大会/园区污水大会
污水千人大会 water8848 2025年02月21日 17:14
【130+报告汇总+目次】2025年污水大会(第九届)、同期召开供水排水管网大会(水环境)污水资源化(再生水)大会/园区污水大会邀请函
中国给水排水
关注我们
中国给水排水2025年污水处理厂提标改造(污水处理提质增效)高级研讨会
(第九届)邀请函暨部分报告汇总
同期召开中国给水排水2025年供水排水管网大会
(水环境综合治理)
同期召开中国给水排水2025年污水资源化利用
(再生水利用)大会/园区污水提标及资源化利用大会
请提前报名回执,限1500人;本次会议仅限提前回执报名单位代表参会;参会代表可获得2025年年度继续教育学时证明;所有受邀演讲嘉宾均可获得加盖主办单位公章的会议演讲荣誉证书。
时间:2025年3月8日—11日,3月8日报到,3月9日—10日会场报告,3月11日参观
会场酒店:成都龙之梦大酒店(地址:四川省成都市成华区嘉陵江路8号)
会议联系人:
金晟 18622273726(微信同号)
孙磊 13702113519(微信同号)
技术报告咨询:
王领全 13752275003(微信同号)
组织机构
主办单位
《中国给水排水》杂志社有限公司
中国市政工程华北设计研究总院有限公司
威乐(中国)水泵系统有限公司
赛莱默(中国)有限公司
新兴铸管股份有限公司
河北禹程环保科技有限公司
大连宇都环境工程技术有限公司
青岛洛克环保科技有限公司
协办单位
威海三田永磁科技有限公司
格兰富水泵(上海)有限公司
格马逊环境技术(上海)有限公司
山东诺尔生物科技有限公司
江苏裕隆环保有限公司
遵义市纯清源污泥处理有限公司
江苏金博亚环保设备有限公司
安徽泛湖生态科技股份有限公司
上海世浦泰膜科技有限公司
云南合续环境科技股份有限公司
利得环境科技(北京)有限公司
无锡市友信赢特环境工程有限公司
普拉克环保系统(北京)有限公司
瑞好环境科技(太仓)有限公司
河北双佳泵业有限公司
苏伊士环境科技(北京)有限公司
国美(天津)水技术工程有限公司
河北金士顿科技有限责任公司
青岛欧仁环境科技有限公司
美国SDMC技术公司
上海管丽建设工程有限公司
南京贝特环保通用设备制造有限公司
天津倚通科技发展有限公司
国家城市给水排水工程技术研究中心
天津创业环保集团股份有限公司
杭州楚环科技股份有限公司
达沃科环境(上海)有限公司
智汇流体(北京)科技有限公司
蓝星东丽膜科技(北京)有限公司
湖南三友环保科技有限公司
上海凯泉泵业(集团)有限公司
江苏杰尔科技股份有限公司
合肥珂玛环保科技有限公司
埃维柯阀门(上海)有限公司
普罗名特流体控制(上海)有限公司
浙江华丰新材料股份有限公司
天键创新(北京)监测仪表有限公司
上海中耀环保实业有限公司
知和环保科技有限公司
昆明水啸科技有限公司
中国石油大学(华东)化学化工学院
中国市政工程华北设计研究总院水务规划咨询研究院(北京分院)
中国市政工程华北设计研究总院有限公司智慧水务分公司
中国给水排水战略联盟
中国给水排水品牌委员会
北京第三方环境工程有限公司
亚洲环保媒体平台
亚太水文化传播北京有限公司
济南浦华会展服务有限公司
英策会展(上海)有有限公司
中国水业网(www.water8848.com)
支持单位
北京工业大学国家工程实验室
四川省城镇供水排水协会
成都天府新区投资集团有限公司
成都天投环境有限公司
威立雅水务工程(北京)有限公司
桐乡市小老板特种塑料制品有限公司
东莞雅迪勤压缩机制造有限公司
施德姆(上海)水务科技有限公司
浙江金佰利环境科技有限公司
威立雅水务技术(上海)有限公司
《给水排水》杂志
住房城乡建设部科技与产业化中心
城市水资源开发利用(北方)国家工程研究中心
安乐工程有限公司
山东中侨启迪环保装备有限公司
山东省邦皓环保科技有限公司
四川弗莱戈流体设备有限公司
美国能量回收公司上海代表处
江苏中电创新环境科技有限公司
中大贝莱特压滤机有限公司
深圳市利源水务设计咨询有限公司
深圳龙岗排水有限公司
中国科学院理化技术研究所
上海市环境科学研究院
重庆水务渝水环保科技有限公司
珠海卓邦科技有限公司
南京市测绘勘察研究院股份有限公司
广州市设计院集团有限公司
河南工业技术研究院环境工程研究所
德国汉诺威水有限公司
浙江建投环保工程有限公司
中原环保股份有限公司
广州市番禺城市排水有限公司
林同棪国际工程咨询(中国)有限公司
中国建筑西南设计研究院绿色建造工程研究中心
常州市排水管理处
杭州市生态环境科学研究院
华蓝设计(集团)有限公司
绍兴柯桥滨海供水有限公司
北京首创生态环保集团股份有限公司
中持新概念环境发展宜兴有限公司
中节能国祯环保科技股份有限公司
中建生态环境集团有限公司
中国环保机械行业协会水污染防治装备委员会
中国水协科技委
浙江省城市水业协会
山西省城镇排水专业委员会
国内国际水行业协会(学会)
天津海之凰科技有限公司
青岛派尼尔环保技术有限公司
安徽中源锦天环境科技股份有限公司
石家庄龙翔环保设备有限公司
南京源动力水处理技术有限公司
江苏中鼎环境工程股份有限公司
上海恩威凯环境技术有限公司
上海大张过滤设备有限公司
合肥深科机电技术有限责任公司
安徽骏泰塑业科技有限公司
天津大拇指环境工程有限公司
上海启呈信息科技有限公司
浙江沃特水处理设备股份有限公司
南方智水科技有限公司
鹏凯环境科技股份有限公司
广州市净之泉环保科技有限公司(渥克尔曝气器)
山西新辉活性炭有限公司
常州市鼎亨机电设备有限公司
水艺环保集团股份有限公司
青岛岩康塑业有限公司
浙东容器(浙江)有限公司
上海荷瑞展览服务(集团)有限公司
郑州国研环保科技有限公司
上海凌逍环保科技有限公司
河南工业技术研究院环境工程所
丹华水利环境技术(上海)有限公司
中国生态城市研究院有限公司智慧水务与流域治理研究中心
珠海水务环境控股集团有限公司
广东省建筑设计研究院有限公司
长江设计集团有限公司
重庆市市政设计研究院有限公司
三峡智慧水务科技有限公司
福州水字节科技有限公司
广州市番禺区水务局
广州市净水有限公司
重庆市城镇污水治理工程技术研究中心
南昌市城市规划设计研究总院集团有限公司
华昕设计集团有限公司
保定市排水服务中心
中国城市规划设计研究院
中建七局第二建筑有限公司
上海化学工业区中法水务发展有限公司
长江生态环境工程研究中心
北京市市政工程设计研究总院有限公司
四川安州发展集团有限公司
广州市水务投资集团有限公司
瓦地工程设计咨询(北京)有限公司
青岛欧仁环境科技有限公司
长春水务集团城市排水有限责任公司
天津机科环保科技有限公司
中瑞(天津)环境技术发展有限公司
中国水环境集团设计研究院
天津市融泰水务有限公司
天津尚源智慧科技有限公司
天津市政工程设计研究总院有限公司
中国市政工程西南设计研究总院有限公司
中国市政工程中南设计研究总院有限公司
中国市政工程西北设计研究院有限公司
中国市政工程东北设计研究总院有限公司
上海市城市建设设计研究总院(集团)有限公司
上海市政工程设计研究总院(集团)有限公司
中规院(北京)规划设计公司
深圳市城市规划设计研究院有限公司
中国电建集团华东勘测设计研究院有限公司
广州市市政工程设计研究总院有限公司
南京市市政设计研究院有限责任公司
广东省建筑设计研究院有限公司
中国三峡上海勘测设计研究院有限公司
成都市市政工程设计研究院有限公司
深圳水务集团
北控水务集团
中国水环境集团
北京排水集团
中国水利水电科学研究院水资源所
上海城投污水处理有限公司
同济大学环境科学与工程学院、联合国环境规划署同济环境与可持续发展学院、清华大学 环境学院、哈尔滨工业大学环境学院、天津大学 环境科学与工程学院、东南大学能源与环境学院 、北京建筑大学、中山大学土木工程学院、南开大学环境科学与工程学院、清华大学深圳研究生院、安徽农业大学、河海大学环境学院、合肥工业大学市政工程系、长沙理工大学水利与环境工程学院、上海交通大学、郑州大学、合肥工业大学资源与环境工程学院、中国科学技术大学环境科学与工程系、南京大学环境学院、贵州大学、北京林业大学、四川大学建筑与环境学院、日本国立东北大学工学院土木与环境工程系、重庆工商大学、中国科学院生态环境研究中心、浙江工业大学环境学院、西安交通大学、重庆大学、华南理工大学环境与能源学院、四川轻化工大学土木工程学院 等。
战略合作微信平台:
大会运作原则和目标
本届大会按照专业化、高规格、高水平的要求,突出“创新、协调、绿色、开放、共享”特色。
邀请污水提标、污水提质增效、污水资源化利用、排水管网、水环境综合治理、园区污水等各个研究方向的知名专家学者和主要单位代表,办成中国规模和影响力最大、最专业的行业盛会。
部分报告题目报告专家(正在完善中):
http://www.water8848.com/news/search.php?kw=%B1%A8%B8%E6%CC%E2%C4%BF
领导致辞:
题目:实事求是 守正创新
报告人:张悦,中国土木工程学会水工业分会 理事长、《中国给水排水》编委会名誉主任, 曾任住建部城市建设司巡视员、中国市政工程华北设计研究总院副院长兼总工程师等职务。长期从事城市供水、节水、污水污泥和垃圾处理等方面的技术和行政工作。
报告题目:颠覆性AOA新技术研究与实践——城市污水处理极限脱氮及除磷
报告题目:污水深度处理与资源化利用新技术及实践
报告人:中国工程院院士、城镇污水深度处理与资源化利用技术国家工程实验室主任、北京工业大学首席教授 彭永臻
报告题目:我国城市水环境治理关键要素
报告人:徐祖信教授,中国工程院院士,同济大学教授。
报告题目:城镇污水处理系统碳排放及其减污降碳协同技术思考
报告人:管运涛 清华大学深圳国际研究生院环境与生态研究院 教授/博导
报告题目:黄河流域64个城市污水处理综合绩效评估研究
报告人:孙德智,现为北京林业大学二级教授
报告题目:汹涌澎湃·威力非凡 威乐新一代搅拌器、循环泵助力污水厂设备更新
报告人:威乐(中国)水泵系统有限公司 胡玫 威乐中国 高级技术工程师
报告题目:活性污泥优选强化装备
报告人:河北禹程环保科技有限公司 张耀宗 总工程师
报告题目:创新MBBR工艺包引领水处理新质生产力
报告人:大连宇都环境工程技术有限公司 总经理
报告题目:污水厂潜水设备节能改造和数字化运营
报告人:李芳 赛莱默中国 水基础设施部门应用经理
报告题目: 日本污水处理厂的现状与变革方向
报告人:李玉友,日本国立东北大学工学院土木与环境工程系教授,博导
报告题目:智慧水务赋能企业转型,机器人助力安全生产
报告人:威海三田永磁科技有限公司 贺紫薇 经理
报告题目:PAM技术服务部,纳米型高效脱水剂在污泥脱水中的应用
报告人:山东诺尔生物科技有限公司 王文强 总工程师
报告题目:污水处理厂- 应用低影响替换方案新实践
报告人:格兰富水泵(上海)有限公司 李世瑾 市政水务全国应用技术经理
报告题目;瑞好小气泡,”氧“护大生态 – 助力城市设备焕新升级
报告人:瑞好环境科技(太仓)有限公司 雷燕燕 产品经理
报告题目:《高质量装配式水厂的设计与建设探讨》
报告人:云南合续环境科技股份有限公司 刘然荣 副总裁
报告题目:活性炭吸附以及饱和活性炭(焦)再生新技术
报告人:无锡市友信赢特环境工程有限公司 何艳 技术工程师
报告题目:“百变金刚”装配式污水产品在污水处理厂新建和提标改造中的应用
报告人:成都碧水水务建设工程有限公司 岳全辉 董事长
报告题目:一体化污水深度处理装备在提标改造中的应用
报告人:江苏金博亚环保设备有限公司 许斌 总经理
报告题目:双佳高端螺杆泵的特点以及在环保行业的重要性
报告人:河北双佳泵业有限公司 任砚来 工程师
报告题目:破解旧改难题,打造高效细格栅系统——K.G.MATZEN格马逊沥滘水厂案例分享
报告人:格马逊环境技术(上海)有限公司 华南区域负责人 周斌
报告题目:《重庆市污泥处理处置现状及展望》
报告人:程志鹏,正高级工程师,重庆水务渝水环保科技有限公司副总经理
报告题目:污废水处理厂升级改造综合解决方案
报告人:国美(天津)水技术工程有限公司 杨淑霞 技术总监、教授级高工
报告题目:城市污水处理厂新建与提标改造的工艺路线与技术
报告人:中国市政工程华北设计研究总院有限公司 李成江 顾问总工
报告题目:污水处理厂节碳源减碳排探索
报告人:浙江工业大学环境学院 李军 教授/博导
报告题目:污废水膜深度处理工厂PX节能降碳解决方案研究及应用案例
报告人:美 国 能 量 回 收 公 司 上 海 代 表 处 占学文 高级技术经理
报告题目:废弃物铝灰资源化与聚合氯化铝和铝酸钙联产技术及水处理剂发展趋势分析。
报告人:李风亭 同济大学环境科学与工程学院 联合国环境规划署同济环境与可持续发展学院 教授 非洲科学院院士
报告题目:广州污水处理减污降碳协同增效研究与应用
报告人: 广州市净水有限公司 匡科 副总工程师
报告题目:好氧颗粒污泥技术:序批式还是连续流?
报告人:北京建筑大学 郝晓地 教授 从事市政与环境工程专业教学与科研工作,主要研究方向为污水生物脱氮除磷技术、污水处理数学模拟技术、可持续环境生物技术。
报告题目:深度脱氮解决方案在构建低碳污水厂中的应用
报告人:江苏裕隆环保有限公司 黄宇 技术总工
报告题目:如何实现污水处理的节能减排-威立雅的厌氧氨氧化技术 AnitaTM Mox +ZeenammoxTM 技术 (污水提标论坛:碳减排方向)
报告人:陈晓华博士 - 威立雅水务技术亚太区工艺设计总监
报告题目:威立雅针对工业园区污水及微污染物的高效处理方案 (工业园废水论坛)
报告人:陈晓华博士 - 威立雅水务技术亚太区工艺设计总监
报告题目:城镇雨季溢流污染新膜法解决方案
报告人:上海世浦泰膜科技有限公司 白海龙 总工程师
报告题目:空浮风机在污水处理节能降耗中的应用
报告人:河北金士顿科技有限责任公司东部区技术总工 马文龙
报告题目:污水厂水系统泵设备提标改造解决方案及应用
报告人:上海凯泉泵业(集团)有限公司 王俊华 市政事业部总经理
报告题目:密实叠层污泥高压脱水系统运行成本分析
报告人:朱恒 遵义市纯清源污泥处理有限公司 总经理
报告题目:PLAKeco®智能曝气控制系统在某污水厂应用研究
报告人:王淦 安徽泛湖生态科技股份有限公司 总经理/工学博士
报告题目:基于生态转型的膜法plus升级改造整体解决方案
报告人:罗敏 威立雅水务技术(上海)有限公司 工艺工程总监
报告题目:污水处理厂低温低碳提标改造及运行实践
报告人:中国市政工程西北设计研究院有限公司 雷克刚 副总工程师,第三设计院副院长,公司水环境技术中心副主任
报告题目:绿色低碳的水处理理念和技术
报告人:东南大学 能源与环境学院 吕锡武 二级教授、博士生导师
报告题目:农村污水运营管控难点及应对措施
报告人:成都天府新区投资集团有限公司(成都天投环境有限公司) 高远东 副总经理、高级工程师
报告题目:苏伊士在零碳发展方向的探索与实践
报告人:程忠红,苏伊士亚洲 高级技术推广经理
报告题目:上海污水污泥资源化利用的探索与思考
报告人:上海城投污水处理有限公司 王丽花 副总经理
报告题目:装配式污水厂(改良多级AO-NMBR)设计介绍及生物(活性)焦吸附再生装置
报告人:天津机科环保科技有限公司 沈天 市场部经理
报告题目:1《常州污水厂提标改造及资源化利用探索与实践》报告人:常州市排水管理处 吕贞 技术总监;
报告题目:2《常州绿色低碳排水系统的探索与实践》 ;
报告人:常州市排水管理处 吕贞 技术总监
报告题目:海产品养殖废水治理的探索与实践
报告人:浙江建投环保工程有限公司 方佩珍 总工程师,正高级工程师
报告题目:双碳背景下香港安乐集团绿色科技的应用与发展
报告人:香港安乐工程,首席科学家,总经理,安平林 博士
报告题目:《AOA工艺在大型水质净化厂极限脱氮效果介绍》
报告人:古凌艳,深圳市利源水务设计咨询有限公司,生态环境事业部副总经理
报告题目:AOA工艺在西南地区的应用与示范
报告人:谭松柏,硕士研究生,正高级工程师
报告题目:《郑州新区:借再生水之力,启综合智慧能源新篇》
报告人:上海市政工程设计研究总院(集团)有限公司 王锡清 第四设计研究院副总工程师/教授级高工
报告题目:《从“绿色治污”到“绿色共享”:绿色标杆污水处理厂的绿色高质量发展之路》
报告人:杨学宾 中国市政华北院北京生态景观分公司景观所所长 高级工程师 注册规划师
报告题目:污水处理厂运行阶段碳排放分析与探讨
报告人:天津市政工程设计研究总院有限公司 董文博 专业总工
报告题目:污水处理厂温室气体碳排放监测数据分析与讨论
报告人:吴云生 北控水务集团 技术工程中心总工办负责人
参观项目:
成都天府新区第一污水处理厂(成都兴天水环境治理有限公司
2025年污水资源化利用(再生水)、园区污水大会会场(成都龙之梦大酒店B2层 龙凤厅3)部分报告汇总:
报告题目:低碳节能厌氧氨氧化应用于中低浓度氨氮面临的问题及解决之道
报告人:汪晓军 俄罗斯自然科学院外籍院士,华南理工大学 环境与能源学院 教授、博士研究生导师
报告题目:化肥废水生物脱氮关键技术及工程应用
报告人:周少奇,国际欧亚科学院院士,贵州大学原副校长,教授、博士生导师
报告题目:园区工业废水深度净化技术研究和应用
报告人:三峡集团长江生态环境工程研究中心 李翀 副主任
报告题目:峡谷城市水环境可持续性评估
报告人:林同棪国际工程咨询(中国)有限公司 马念 给排水总工/教授级高工
报告题目:绍兴柯桥污水资源化利用工业用水方向的实践
报告人:绍兴柯桥滨海供水有限公司 钱建华 总经理,高级工程师
报告题目:聚焦利用 挖掘潜能--积极构建区域再生水循环利用体系
报告人:中原环保股份有限公司 乔万玺 再生水事业部部长
报告题目:郑州市马头岗污水处理厂再生水资源开发利用案例
报告人:天津市政工程设计研究总院有限公司 姜宇 室主任、高级工程师
报告题目:再生水利用需求、潜力及模式的探索与思考——以滨州、吴忠等为例
报告人:田川 中国城市规划设计研究院水务院工程规划研究所 所长/高级工程师
报告题目:资源化驱动的有机废水减污降碳治理技术及应用
报告人:张炜铭 南京大学环境学院 教授/博导
报告题目:基于生物膜的厌氧氨氧化低碳生物脱氮工艺与技术
报告人:梁继东,西安交通大学,人居环境与建筑工程学院,环境系,教授,博士生导师
报告题目:污水处理厂污泥原位减量潜势与路径
报告人:重庆大学 古励 教授
报告题目:城市水环境综合治理中淤泥规模型资源化探索
报告人:长沙理工大学水利与环境工程学院 孙士权 教授、博士生导师
报告题目:一体化预制泵站在排水管网系统中的应用
报告人:高勇 格兰富水泵(上海)有限公司市政水务应用工程师
报告题目:混凝提升工业废水处理效率及污泥资源化利用研究
报告人:重庆工商大学 唐晓旻,博士,教授,研究生导师
报告题目:工业园区含氟废水深度处理技术及工程应用研究
报告人:江苏中电创新环境科技有限公司 李广鹏 事业部技术经理
报告题目:工业园区零排放项目工程设计案例分析
报告人:中国市政工程华北设计研究总院有限公司 白洁颖 高级工程师
报告题目:工业园区高盐废水再生集约利用探索
报告人:中国市政工程西北设计研究院有限公司 雷克刚 副总工程师,第三设计院副院长,公司水环境技术中心副主任
报告题目:多元需求下的工业园区污水解决方案
报告人:陈智 苏伊士亚洲 技术推广经理
报告题目:变废为“宝”、向“绿”而行——白酒行业废水资源化利用及绿碳技术的思考
报告人:中国市政工程华北设计研究总院有限公司 胡平 成都分院副院长
报告题目:浓香型酿酒废水处理及资源化利用设计--以五粮液污水处理厂为例
报告人:张强 中国市政工程中南设计研究总院有限公司、四川分院副总工程师
报告题目:改性酒糟生物炭去除废水中几种重金属研究
报告人:司马卫平,博士,四川轻化工大学土木工程学院副院长,教授,硕士研究生导师
报告题目:芬顿氧化过程Fe(III)/Fe(II)持续循环方法研究与应用
报告人:赖波 四川大学建筑与环境学院,环境科学与工程,系主任/教授/博士生导师
报告题目:Bardenpho +高效低能耗深井曝气两级生化工艺在园区综合污水处理厂中的应用
报告人:浙江金佰利环境科技有限公司 董事长 谢家海、总工程师 赵素云博士
报告题目:有色金属产业园区污水减排系统化设计
报告人:华蓝设计(集团)有限公司 梁铧丹 高级工程师
报告题目:工业低碳及零碳产业发展 一事一议破局“零碳”技术路线 报告人:中国科学院理化技术研究所 董建 教授 高工
报告题目: 《洞察工业废水排放标准的新变化》
报告人:上海化学工业区中法水务发展有限公司 周珉 水研究中心主任
报告题目:立体结构生物转盘在城市污水处理厂及村镇污水处理领域中的应用
报告人:青岛欧仁环境科技有限公司 周磊 研发总监
报告题目:新经济环境下为已建成污水处理厂焕新赋能—污水厂提升处理能力和降低成本创新工艺IBNR-SND
报告人:加拿大Victor Environment Ltd. 青岛沐邦环境科技有限公司 青岛颐辰环保有限公司 刘聚峰,高级工程师,加拿大Victor公司中国区技术总监
报告题目:基于人工湿地灰绿结合的污水处理关键技术研究
报告人:北京首创生态环保集团股份有限公司 张功良 高级工程师
报告题目:污水厂出水深度生物过滤处理系统
报告人:俞文正 中国科学院生态环境研究中心 研究员,英国皇家化学学会会士
报告题目:厂网一体化运维体制下实施地下管网排查修复工程的一些思考
报告人:中国市政工程华北设计研究总院有限公司水务规划咨询研究院(北京分院) 梁雨雯 高级工程师
报告题目:基于监测诊断思路下的城市排水管网排查
报告人:中国市政工程华北设计研究总院有限公司水务规划咨询研究院(北京分院) 刘慧波 高级工程师
报告题目:“双碳”背景下城市雨水污染控制措施减污降碳效能评估
报告人:杭州市生态环境科学研究院 林晓虎 博士/高级工程师
报告题目:统筹推进高密度建成区生活污水处理提质增效和水环境整治的措施探讨
报告人:中国市政工程华北设计研究总院有限公司水务规划咨询研究院(北京分院) 常胜昆 一所所长
报告题目:《双阀联动——感潮河网区防涝防溢的广州番禺攻略》
报告人:广州市番禺城市排水有限公司 梁锡洪 工程技术部副部长
报告题目:基于水质水量核算的城镇雨污管网混接排查和整改策略
报告人:谢胜,上海市政总院研究院市场总监,海绵生态研究中心主任,高级工程师,咨询工程师(投资)
报告题目:基于面源污染控制的海绵城市规划技术策略
报告人:中规院(北京)规划设计有限公司 生态市政院 赵翔 工程师
报告题目:高质量建设要求下排水管材品质更新技术及发展
报告人:花文青,中国建筑西南设计研究院绿色建造工程研究中心 副总工程师
报告题目:城市污水管网多元污染物转化机制与调控
报告人:西安交通大学 石烜 副教授
报告题目:市政管网受限空间有害气体抑制及分布式净化措施减少城乡安全隐患
报告人:河南工业技术研究院环境工程研究所 王建设 所长
自助餐: 成都龙之梦大酒店3楼,龙之梦西餐厅+瑞峰西餐厅)
参观项目(中午返回酒店用餐后结束):
成都天府新区第一污水处理厂(成都兴天水环境治理有限公司)
2025年供水排水管网水环境大会会场部分报告汇总:
报告题目:供排水管网非开挖建设和修复更新科研创新及工程应用
报告人:马保松,中山大学土木工程学院 教授/博士导师,国际非开挖技术研究院院长,俄罗斯自然科学院外籍院士
报告题目:排水球墨铸铁管新技术发展
报告人:新兴铸管股份有限公司研究院 李华成 副院长
报告题目:城市排水管网更新关键问题探讨
报告人:中国市政工程华北设计研究总院有限公司 李成江 顾问总工
报告题目:
1. 城市污水系统污水浓度和集中收集率: 用水量, 外水量和污水厂处理能力;
2.城市污水处理生物过程的碳效率
报告人:曹业始 博士。外国专家高端人才(A类), “中国城市污水系统提质增效和更新改造”国际合作项目发起和牵头人。新加坡公用事业局(PUB)前首席专家。国际水协会士(IWA Fellow), 国际水协(IWA)营养化去除与回用(NRR)专家组领导小组成员, 国际水协IWA全球发明大奖(PIA) (城市污水主流氨厌氧化处理技术)获奖国际团队新加坡PUB樟宜(Changi)项目负责人。世界银行环境咨询顾问。
报告题目:《设施设备更新改造背景下的城市供水系统高质量发展探索实践与对策建议》
报告人:李昂臻,住房和城乡建设部政策研究中心城市更新与社区服务研究处副处长(主持工作),教授级高级工程师。
报告题目:城市更新背景下排水系统建设改造实施路径研究-以成都市为例
报告人:成都市市政工程设计研究院有限公司 朱钢 副总工,教授级高级工程师
报告题目:水环境治理标准体系研究
报告人:周艳莉 正高级工程师 中国市政工程西南设计研究总院有限公司 科学技术与质量管理部(总工办公室)主任
报告题目:厂网河一体化背景下的降雨溢流污染问题解决方案
报告人:中国市政工程华北设计研究总院有限公司城市环境研究院 孙永利 院长
报告题目:深圳居民生活污水污染物产排测试工作进展及主要结论
报告人:中国市政工程华北设计研究总院有限公司城市环境研究院 张维 教授级高工,副总工
报告题目:海绵城市建设协同防涝减灾与减污降碳效应研究
报告人:吕永鹏,上海市政总院研究院院长,正高
报告题目:基于荧光图谱和机器学习的排水管网溯源诊断技术
报告人:尹海龙,同济大学环境科学与工程学院教授,博士生导师
报告题目:《如皋绿色流域构建实施方案》
报告人:朱峰 东南大学城市规划与设计专业硕士,现任中国市政华北院北京生态景观分公司副院长兼总工,注册城乡规划师、高级工程师。
报告题目:供水分区计量管理对污水管网提质增效的启示
报告人:天津市政工程设计研究总院有限公司 赵乐军 总工程师
报告题目:韧性城市视角下的供水管网风险评估探讨
报告人:中国市政工程西南设计研究总院有限公司 陈艾 第一设计研究院总工助理
报告题目:新型量子激发态陶瓷膜在高品质饮用水处理中应用前景研究
报告人:张锡辉 清华大学深圳研究生院 教授、博士生导师
报告题目:清源华建排水管网节点管控及节能干化解决方案
报告人:杜志鹏 湖南清源华建环境科技有限公司总经理 湖南省新型排水基础设施工程技术研究中心主任,高级工程师
报告题目:负压排水技术在沿河村居污水收集的应用—以广州市江鸥村为例
报告人:黄辉 广州市设计院集团有限公司市政所给排水总工
报告题目:温度监测在排水管网故障诊断中的应用探讨
报告人:三峡智慧水务科技有限公司 徐昊旻 技术总监
报告题目:机械制螺旋缠绕非开挖技术在雨污水管道修复更新工程中的应用
报告人:天津倚通科技发展有限公司 朱言运 市场总监
报告题目:再论翻转式热水固化技术的优势和发展前景
报告人:管丽环境技术(上海)有限公司 孙跃平 董事长/教授级高工
报告题目:实现排水管道长寿命周期的一种数智化预测手段、修复技术和策略研究
报告人:日本本筑波大学·浙江安防职业技术学院 张振家、严立、陈伟、陈光剑、林格
报告题目:城镇排水管网检测诊断技术分享与经验总结
报告人:中国市政工程华北设计研究总院有限公司 第十七设计研究院 院长 崔诺
报告题目:智慧水厂技术发展与应用
报告人:张辛平 中国市政工程中南设计研究总院有限公司总院副总工程师
报告题目:华北院智水孪生底座架构和应用
报告人:中国市政工程华北设计研究总院有限公司副总工 王浩正 智慧水务分公司 院长
报告题目:从北控水务智慧化转型经验看行业未来发展方向
报告人:魏彬 北控水务运营服务中心副总经理
报告题目:智慧水务体系创新发展的几点思考
报告人:中国生态城市研究院有限公司 智慧水务与流域治理研究中心主任 陈岩
报告题目:数据驱动的城市排水实时控制策略:计算效率提升与多维不确定性管理
报告人:长江经济带生态环境国家工程研究中心管网所 罗鑫燃 博士
报告题目:深圳市多元化排水管理实践经验
报告人:深圳龙岗排水有限公司 刘旭辉 总经理/正高级工程师
报告题目:探索AI时代背景下的水务行业数字化转型新路径
报告人:珠海卓邦科技有限公司许 冬件 总经理/高级工程师
报告题目:水务行业数字化转型的实践与探索
报告人:南京市测绘勘察研究院股份有限公司 武迪 高级工程师
报告题目:《低影响·高赋能:城市排水干线更新中的智慧化转型与可持续管理实践》
报告人:黄瑾 上海市城市建设设计研究总院(集团)有限公司 副总工程师
报告题目:雨污混接精准溯源技术实践与创新路径探索
报告人:上海市政工程设计研究总院(集团)有限公司 谭学军 总院副总工/教授级高工
报告题目:合流制排水系统监测评估体系建设
报告人:王文亮,副教授,博士,北京建筑大学海绵城市研究院副院长,中国城镇供水排水协会海绵城市建设专家委员会委员。
报告题目:城市排水溢流污染控制的广州策略与实践
报告人:王广华,广东省工程勘察设计大师,博士 / 博导,教授级高工,现任广州市市政工程设计研究总院有限公司副总经理
报告题目:雨后黑臭顽疾-关于降雨污染控制的若干思考
报告人:中国市政工程华北设计研究总院有限公司城市环境研究院 李鹏峰 副院长
报告题目:城市更新背景下排水管网改造方案研究
报告人:南昌市城市规划设计研究总院集团有限公司 熊文军 规划设计院总工程师
报告题目:《加强城市生活污水管网建设维护,建设污水管网全覆盖样板区的思考》
报告人:张春洋,中规院生态市政院 副院长 正高级工程师
报告题目:城市水环境溢流污染控制技术探索及案例分析
报告人:赵江 中国生态城市研究院,首席工程师,研究员级高级工程师
报告题目:上海市合流制溢流管控要求研究与思考 钱晓雍
报告人:钱晓雍 上海市环境科学研究院水环境研究所所长、博士、正高级工程师
报告题目:厂站网一体化改革思路与探索——以长三角城市为例
报告人:中国城市规划设计研究院 杨映雪 高级工程师
报告题目:《城市排水系统改造中溯源排查的意义、策略、实践与思考》
报告人:中国电建集团华东勘测设计研究院有限公司 唐颖栋 茅洲河水环境整治工程设计总负责人,一级项目经理、生态环境工程院副院长
报告题目:河道型水库水环境综合治理设计方案分享——以资阳市临空经济区雁溪湖水环境综合治理工程为例
报告人:朱建树 中国市政工程中南设计研究总院有限公司 四川分院副总工程师 市政给排水高级工程师
企业赞助方案(不讲价)
1、联合主办单位(赞助费20万元)
2、协办单位 (赞助费6万元:技术报告1个+展示桌1个+论文集彩页广告1P+2人参会费)
3、大会上发言(报告15分钟+5分钟问答)/ 文章发表2-3篇/2个代表,发资料,论文集前彩插广告1P等共计3万元。
4、会场外集中展示区展示桌(3万元每个,含2人参会费)。
5、其他赞助方式(如礼品、晚宴、抽奖奖品等),按实际发生金额支付。
6、会议论文集广告:前彩色插页:8000元/页。
7、政府部门、水务集团、设计院(集团)本单位团体 30人以上的,前30人按照2000元每人,超过30人的会议代表超过部分免费(同一单位,只收前30人会议费),但须提前回执到 中国给水排水杂志社审核通过。
8、有意协办或在会上进行交流、宣传的水务、工程公司、设备厂家等可与编辑部联系(022-27835639,13752275003 王领全)。
9、本次会议采用现场报告+参观形式,参会代表还可获得2024年度继续教育学时证明。所有受邀演讲嘉宾均可获得加盖主办单位公章的论坛演讲荣誉证书。
10、污水提标、污水资源化、排水管网、水环境综合治理、黑臭水体治理、园区污水提标及资源化利用等,技术报告正在征集完善中,咨询:王领全 13752275003
住宿
1、成都龙之梦大酒店(五星)
豪华大床房/双床房 500元/晚(含早)
2、成都瑞峰国际大酒店(四星)
豪华大床房/双床房 400元/晚(含早)
3、雅仕商务酒店 双床 280元/晚 (含早)
备注
:三个酒店挨着,间距为50-100米。因为酒店住房紧张,请需要预定住宿的代表提前联系:金晟 18622273726,预定住房,并支付酒店房费。
住宿预定
:
微信扫描下方龙之梦大酒店二维码→点关注公众号→点客房预订→选择入住酒店和日期→支付后查询预定信息。(仅限会议期内3月7日---3月12日),咨询电话拨打:028-61280000转预定部(09:30--19:30),因房源较为紧张,请及早预定。
交通:
1、飞机:成都龙之梦大酒店距离成都双流机场约23公里,打车预计35分钟,费用约35元。距离成都天府机场约60公里,打车预计1小时,费用约80元。
2、火车:成都龙之梦大酒店距离成都东站约500米,出站步行即可到达酒店。
成都龙之梦大酒店距离成都南站约11公里,打车预计20分钟,费用约25元。
成都龙之梦大酒店距离成都西站约27公里,打车预计45分钟,费用约45元。
参会和会务费
普通参会人员(设计院、水务公司、政府部门)为2300元/人(含会务、资料、场地、用餐、参观考察等费用),2025年2月24日前返回参会回执并汇款的普通参会人员为2000元/人;设备工程技术企业参会人员为2900元/人,2025年2月24日前返回参会回执并汇款的设备厂家参会人员为2600元/人。
注:需要现场或者提前领到发票的参会代表,请提前将会务费汇款到杂志社。会议费现场只能收现金,不能刷卡。
收款单位:《中国给水排水》杂志社有限公司;
开户行:建行天津河西支行;
账号:1200 1635 4000 5251 9625。
组委会联系方式
联系人 :
王领全 13752275003(主办、协办、报告等)
金晟 18622273726 (会议报名、预订房间和展示、广告、赞助、发票)
孙磊 13702113519(会议报名、展示、广告、赞助)
任莹莹15122360102 (论文投稿)
沈靖怡 13114952784(论文投稿)
于菁琳 13821165596 (发票)
文凯 13821357475(资料)
魏天航 18222656698(PPT)
电话:022-27835639 27835592 13752275003
E-mail:wanglingquan88@163.com;cnwater@vip.163.com
传真:022-27835592
地址:天津市和平区新兴路52号都市花园大厦21层
污水提标5:中温热泵污泥干化系统的节能技术应用
方志威,王亮亮
湖南清源华建环境科技有限公司
污水提标6:基于磁混凝沉淀工艺的高浓度非稳态含磷废水处理效能与调控机制研究
赵安然1,高熙阳2,李宁2,马洪璐3,陈北洋1*
(1. 华电水务科技股份有限公司,北京;2. 华电水务秦皇岛有限公司,秦皇岛;3. 华电水务(天津)有限公司,天津)
参会回执(复印有效)
请参会人员认真填写回执后,传真和E-mail传回,以便提前安排住宿。
传真:022-27835592E-mail:wanglingquan88@163.com; cnwater@vip.163.com
|
单位 |
邮 编 |
|||||||||
|
发票快递地址 |
||||||||||
|
姓名 |
性别 |
部门 |
职务 |
电话 |
手机 |
|
是否 住宿 |
房间类型和数量 |
||
|
汇款 方式 |
可提前汇会务费 收款单位:《中国给水排水》杂志社有限公司 开户行:建行天津河西支行 账号:1200 1635 4000 5251 9625 纳税人识别号:91120103103370821H ; 注册地址、单位联系电话:天津市河西区气象台路99号 022-27836823 |
|||||||||
|
发票信息 专票() 电子普票() |
请填写发票信息,以便给您开具发票 单位名称: 税 号: 地 址: 电 话: 开 户 行: 账 号: |
|||||||||
微信号:CNWW1985
投稿咨询:022-27835707
广告咨询:022-27835639
发行咨询:022-27835520
官方网站:www.cnww1985.com
联系邮箱:cnwater@vip.163.com
识别二维码 关注我们
微信号:CNWW1985
投稿咨询:022-27835707
广告咨询:022-27835639
发行咨询:022-27835520
官方网站:www.cnww1985.com
联系邮箱:cnwater@vip.163.com
识别二维码 关注我们
战略合作微信平台:
大会运作原则和目标
本届大会按照专业化、高规格、高水平的要求,突出“创新、协调、绿色、开放、共享”特色。
邀请污水提标、污水提质增效、污水资源化利用、排水管网、水环境综合治理、园区污水等各个研究方向的知名专家学者和主要单位代表,办成中国规模和影响力最大、最专业的行业盛会。
大会部分报告题目报告专家(正在完善中):http://www.water8848.com/news/search.php?kw=%B1%A8%B8%E6%CC%E2%C4%BF
中国给水排水2025年污水处理厂提标改造(污水处理提质增效)高级研讨会
(第九届)邀请函暨征稿启事
同期召开中国给水排水2025年供水排水管网大会
(水环境综合治理)
同期召开中国给水排水2025年污水资源化利用
(再生水利用)大会/园区污水提标及资源化利用大会
(请提前报名回执,限1500人;本次会议仅限提前回执报名单位代表参会;参会代表可获得2025年年度继续教育学时证明;所有受邀演讲嘉宾均可获得加盖主办单位公章的会议演讲荣誉证书。)
时间:2025年3月8日—11日,3月8日报到,3月9日—10日会场报告,3月11日参观)
会场酒店:成都龙之梦大酒店 (地址:四川省成都市成华区嘉陵江路8号)会议联系人:金晟 18622273726(微信同号),会议联系负责人:孙磊 13702113519 (微信同),
技术报告咨询:王领全 13752275003(微信同号)
http://www.water8848.com/news/202409/30/160185.html
中国给水排水2025年大会技术报告邀请
欢迎来自部委行业管理单位、高校、科研机构、设计院所、工程总承包(EPC)公司、水务集团、水务(排水)管理、污泥处理处置及资源化利用、工业(园区)污水与污泥处理、固废处理及资源化利用、垃圾渗滤液处理、污水处理厂、水环境综合治理、黑臭水体治理、智慧水务、工业企业的水处理技术/管理专家等申请发言,作与会议主题相关的优秀报告。(王领全13752275003 主办、协办、报告等)
企业赞助方案(不讲价)
1、联合主办单位(赞助费20万元)
2、协办单位 (赞助费6万元:技术报告1个+展示桌1个+论文集彩页广告1P+2人参会费)
3、大会上发言(报告15分钟+5分钟问答)/ 文章发表2-3篇/2个代表,发资料,论文集前彩插广告1P等共计3万元。
4、会场外集中展示区展示桌(3万元每个,含2人参会费)。
5、其他赞助方式(如礼品、晚宴、抽奖奖品等),按实际发生金额支付。
6、会议论文集广告:前彩色插页:8000元/页。
7、政府部门、水务集团、设计院(集团)本单位团体 30人以上的,前30人按照2000元每人,超过30人的会议代表超过部分免费(同一单位,只收前30人会议费),但须提前回执到 中国给水排水杂志社审核通过。
8、有意协办或在会上进行交流、宣传的水务、工程公司、设备厂家等可与编辑部联系(022-27835639,13752275003 王领全)。
9、本次会议采用现场报告+参观形式,参会代表还可获得2024年度继续教育学时证明。所有受邀演讲嘉宾均可获得加盖主办单位公章的论坛演讲荣誉证书。
10、污水提标、污水资源化、排水管网、水环境综合治理、黑臭水体治理、园区污水提标及资源化利用等,技术报告正在征集完善中,咨询:王领全 13752275003
住宿:
1、成都龙之梦大酒店(五星)
豪华大床房/双床房 500元/晚(含早)
2、成都瑞峰国际大酒店(四星)
豪华大床房/双床房 400元/晚(含早)
3、雅仕商务酒店 双床 280元/晚 (含早)
备注:三个酒店挨着,间距为50-100米。因为酒店住房紧张,请需要预定住宿的代表提前联系:金晟 18622273726,预定住房,并支付酒店房费。
住宿预定:
微信扫描下方龙之梦大酒店二维码→点关注公众号→点客房预订→选择入住酒店和日期→支付后查询预定信息。(仅限会议期内3月7日---3月12日),咨询电话拨打:028-61280000转预定部(09:30--19:30),因房源较为紧张,请及早预定。
住宿预定:
微信扫描下方龙之梦大酒店二维码→点关注公众号→点客房预订→选择入住酒店和日期→支付后查询预定信息。(仅限会议期内3月7日---3月12日),咨询电话拨打:028-61280000转预定部(09:30--19:30),因房源较为紧张,请及早预定。
交通:
1、飞机:成都龙之梦大酒店距离成都双流机场约23公里,打车预计35分钟,费用约35元。距离成都天府机场约60公里,打车预计1小时,费用约80元。
2、火车:成都龙之梦大酒店距离成都东站约500米,出站步行即可到达酒店。
成都龙之梦大酒店距离成都南站约11公里,打车预计20分钟,费用约25元。
成都龙之梦大酒店距离成都西站约27公里,打车预计45分钟,费用约45元。
参会和会务费
普通参会人员(设计院、水务公司、政府部门)为2300元/人(含会务、资料、场地、用餐、参观考察等费用),2025年2月24日前返回参会回执并汇款的普通参会人员为2000元/人;设备工程技术企业参会人员为2900元/人,2025年2月24日前返回参会回执并汇款的设备厂家参会人员为2600元/人。
注:需要现场或者提前领到发票的参会代表,请提前将会务费汇款到杂志社。会议费现场只能收现金,不能刷卡。
收款单位:《中国给水排水》杂志社有限公司;
开户行:建行天津河西支行;
账号:1200 1635 4000 5251 9625。
组委会联系方式
联系人 :
王领全 13752275003(主办、协办、报告等)
金晟 18622273726 (会议报名、预订房间和展示、广告、赞助、发票)
孙磊 13702113519(会议报名、展示、广告、赞助)
任莹莹15122360102 (论文投稿)
沈靖怡 13114952784(论文投稿)
于菁琳 13821165596 (发票)
文凯 13821357475(资料)
魏天航 18222656698(PPT)
电话:022-27835639 27835592 13752275003
E-mail:wanglingquan88@163.com;cnwater@vip.163.com
传真:022-27835592
地址:天津市和平区新兴路52号都市花园大厦21层
参会回执(复印有效)
请参会人员认真填写回执后,传真和E-mail传回,以便提前安排住宿。
传真:022-27835592E-mail:wanglingquan88@163.com; cnwater@vip.163.com
|
单位 |
邮 编 |
|||||||||
|
发票快递地址 |
||||||||||
|
姓名 |
性别 |
部门 |
职务 |
电话 |
手机 |
|
是否 住宿 |
房间类型和数量 |
||
|
汇款 方式 |
可提前汇会务费 收款单位:《中国给水排水》杂志社有限公司 开户行:建行天津河西支行 账号:1200 1635 4000 5251 9625 纳税人识别号:91120103103370821H ; 注册地址、单位联系电话:天津市河西区气象台路99号 022-27836823 |
|||||||||
|
发票信息 专票() 电子普票() |
请填写发票信息,以便给您开具发票 单位名称: 税 号: 地 址: 电 话: 开 户 行: 账 号: |
|||||||||
中国给水排水2025年大会技术报告邀请
欢迎来自部委行业管理单位、高校、科研机构、设计院所、工程总承包(EPC)公司、水务集团、水务(排水)管理、污泥处理处置及资源化利用、工业(园区)污水与污泥处理、固废处理及资源化利用、垃圾渗滤液处理、污水处理厂、水环境综合治理、黑臭水体治理、智慧水务、污水资源化(再生水)利用、工业企业的水处理技术/管理专家等申请发言,作与会议主题相关的优秀报告。【王领全 13752275003 主办、协办、报告等;中国给水排水2025年污泥大会(第十六届)、污水大会(第九届)技术报告邀请中】
大会部分报告题目报告专家(正在完善中):http://www.water8848.com/news/search.php?kw=%B1%A8%B8%E6%CC%E2%C4%BF
1、 转发赠送 中国给水排水电子期刊 !!直播抽奖 100份 中国给水排水电子期刊 !!
2、直播邀请排行榜前20名者,本人可以申请免费参加中国给水排水2025年城镇污泥处理处置技术与应用高级研讨会(第十六届)或者申请免费参加中国给水排水2025年污水大会(第九届 )。奖品及会议联系人:金晟 18622273726 (微信同号) ,孙磊(广告、展示等)137 0211 3519。奖品及会议联系人:金晟 18622273726 (微信同号) ,孙磊(广告、展示等)137 0211 3519
【王领全 13752275003 主办、协办、报告等;中国给水排水2025年污泥大会(第十六届)、污水大会(第九届)技术报告邀请中】
中国给水排水2025年大会技术报告邀请(第九届污水千人大会等、第十六届污泥千人大会等技术报告正在征集中)转发赠送 中国给水排水电子期刊!直播抽奖。
关注我们
中国给水排水2025年污水处理厂提标改造(污水处理提质增效)高级研讨会
(第九届)邀请函暨征稿启事
同期召开中国给水排水2025年供水排水管网大会
(水环境综合治理)
同期召开中国给水排水2025年污水资源化利用
(再生水利用)大会/园区污水提标及资源化利用大会
(请提前报名回执,限1500人;本次会议仅限提前回执报名单位代表参会;参会代表可获得2025年年度继续教育学时证明;所有受邀演讲嘉宾均可获得加盖主办单位公章的会议演讲荣誉证书。)
时间:2025年3月8日—11日,3月8日报到,3月9日—10日会场报告,3月11日参观)
会场酒店:成都龙之梦大酒店 (地址:四川省成都市成华区嘉陵江路8号)会议联系人:金晟 18622273726(微信同号),会议联系负责人:孙磊 13702113519 (微信同),
技术报告咨询:王领全 13752275003(微信同号)
【王领全 13752275003 主办、协办、报告等;中国给水排水2025年污泥大会(第十六届)、污水大会(第九届)技术报告邀请中】中国给水排水2025年大会技术报告邀请(第九届污水千人大会等、第十六届污泥千人大会等技术报告正在征集中)转发赠送 中国给水排水电子期刊!直播抽奖
大会部分报告题目报告专家(正在完善中):http://www.water8848.com/news/search.php?kw=%B1%A8%B8%E6%CC%E2%C4%BF
大会部分报告题目报告专家(正在完善中):http://www.water8848.com/news/search.php?kw=%B1%A8%B8%E6%CC%E2%C4%BF
微信号:CNWW1985
投稿咨询:022-27835707
广告咨询:022-27835639
发行咨询:022-27835520
官方网站:www.cnww1985.com
联系邮箱:cnwater@vip.163.com
识别二维码 关注我们
【王领全 13752275003 主办、协办、报告等;中国给水排水2025年污泥大会(第十六届)、污水大会(第九届)技术报告邀请中】
中国给水排水2025年大会技术报告邀请(第九届污水千人大会等、第十六届污泥千人大会等展示正在招商中!)转发赠送 中国给水排水电子期刊!直播抽奖
大会部分报告题目报告专家(正在完善中):http://www.water8848.com/news/search.php?kw=%B1%A8%B8%E6%CC%E2%C4%BF
微信扫一扫
关注该公众号










































































































